快科技3月24日消息,据微博博主“胖虎 Shawn”透露,根据可靠渠道的信息,特斯拉已决定暂时停止推送FSD试用功能,具体恢复时间尚未明确,停止推送的原因也未知。
本文引用地址:


值得一提的是,此前小鹏汽车发布MONA答用户问中表示,由于工信部2月28日新规,要求新增重点软件变更必须先行公告,公告下发后才能进行软件备案,导致延期。
有网友推测,特斯拉中国暂停推送FSD智能辅助驾驶试用或与工信部新规有关。
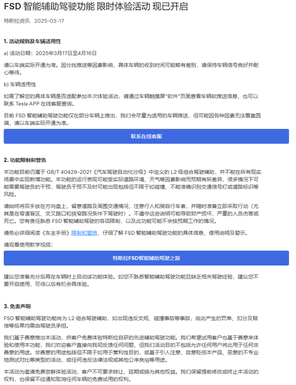
一周前,也就是本月17日,特斯拉中国推出了FSD智能辅助驾驶功能限时体验活动,用户不用花钱就能体验1个月的“全自动驾驶”。
同时特斯拉还发布了免责声明:FSD智能辅助驾驶功能尚为L2组合驾驶辅助,如出现违反交规、碰撞事故等事故,由此产生的罚单、扣分及赔偿等后果均需由驾驶员承担。

新浪科技公众号
“掌”握科技鲜闻 (微信搜索techsina或扫描左侧二维码关注)










