你用 DeepSeek “算过命”吗?从开年到现在一直十分火热的 DeepSeek ,被人们开发出了“ AI 的 100 种使用方式”。不过,其中最“刷屏”的,大概要属 “DeepSeek 算命”。
随手在网上搜索 “DeepSeek”,下拉推荐的选项中“ DeepSeek 玄学指令”赫然在列。点进去一看,这些帖子的点赞数和评论量简直令人咋舌。

更有意思的是,DeepSeek 在“算命”过程中似乎对水晶有着特殊的偏爱,频频向用户推荐各式各样的水晶饰品作为所谓“改运法器”。这在今年年初还引发了一场意想不到的“水晶热”。那么,问题来了:“AI 算命”到底是怎么回事?
大模型本质是概率模型
其实在 DeepSeek 引爆“ AI 算命”热潮之前,ChatGPT 之类更早发布的 AI 产品也同样被当作过赛博算命的工具。

但无论是哪种,“AI 算命”这件事从根本上就存在逻辑悖论。大模型本质上是一个概率模型,是通过统计概率来作出预测,只是在呈现方式上模仿所谓“命理师”的语言表达和分析框架。以杜撰的阳历生日为例:


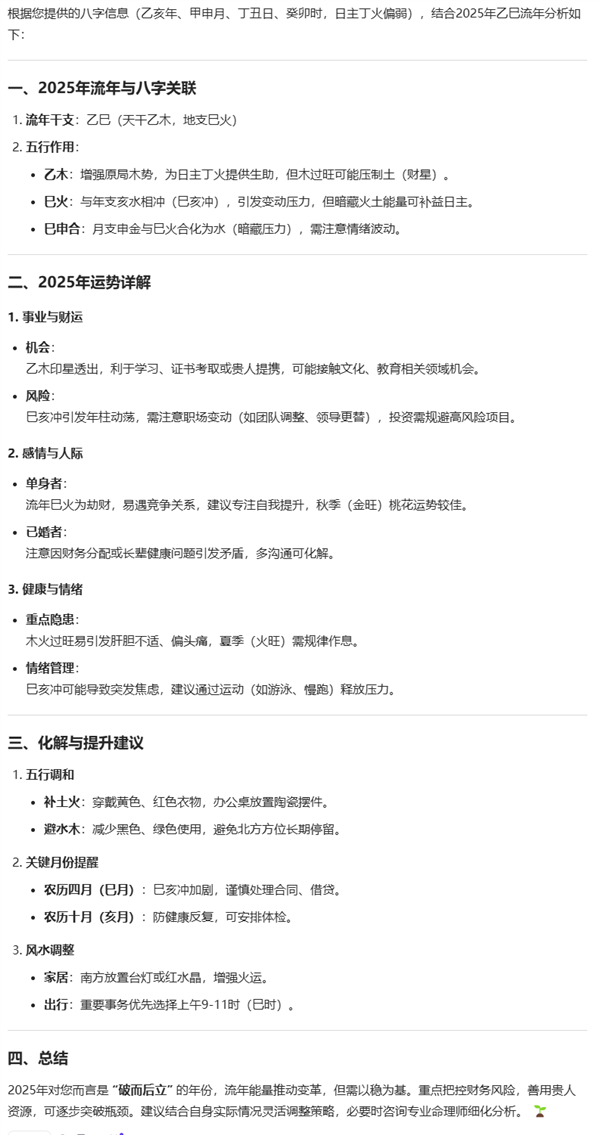
DeepSeek 根据明确的出生时间信息,确实可以计算出所谓的“八字”,乍一看有模有样的。而 DeepSeek 作出的所谓“运势分析”,内容结构和表达方式也跟常见的“运势游戏”内容如出一辙。
特别有趣的是,AI 最后还会推荐“佩戴红水晶”。这也是现实中很多“算命先生”的标准操作——分析完“运势”后,总要推荐一些所谓的“转运物品”,实现商业销售。这种“有问题——有解决方案”的模式,让整个“算命”过程显得更加完整和实用,也更符合人们对“算命”的期待。
之所以很多人觉得 DeepSeek “算命”很专业,其实只是因为它的训练语料里相关资料更多更充足,能更贴合中国传统文化中的一些内容,让整个过程显得更有“说服力”和“沉浸感”。
“算命”背后的心理学——巴纳姆效应
特别是当要求它推测过去某些时刻的“运势”时,往往会出现明显的胡说八道。DeepSeek “算命”看似“好像有点准”的最大原因在于它给出的大多是无法验证真伪的模糊预测。比如前图中的描述:“今年是‘需付出加倍努力方能见效’的年份,可能遇到竞争激烈或项目压力,但表现突出者有机会升职或获得重要任务。”
这正是心理学中著名的“巴纳姆效应”(Barnum Effect)一展身手的时刻:给出足够模糊且普适性强的描述,让人们自行对号入座。
巴纳姆效应(Barnum effect),也称福勒效应(Forer effect)、星相效应(Astrological effect),是描述心理学上的一种认知错误,即人们常常认为一种笼统的、一般性的人格描述十分准确地揭示了自己的特点,是一种典型的认知偏差行为。
经过训练的 AI 大模型产品“精通”了这种“模糊艺术”,能够编造出看似个性化但实际上适用于绝大多数人的内容。

更值得警惕的是,与人类“算命师”相比,AI 在某些方面可能表现得更加“离谱”。由于很多生成式 AI 被设计为尽可能满足用户需求,它们往往会迎合提问者的期望,给出更多不负责任甚至完全虚构的“预测”。
所以,DeepSeek 充其量只是一个更懂得“入戏”的表演者,一个更精通中国传统文化话语体系的模仿者。“AI 算命”日常图一乐没什么问题,但要注意将那些没有科学依据的预测视为真理,可能会做出不理性的决策,比如盲目购买所谓的“转运水晶”,或者根据 AI 的建议调整重要的人生规划。
更值得警惕的是,不要让 “AI 算命”助长迷信思想的蔓延。在科技高速发展的今天,我们应该更加理性地看待世界,但 “AI 算命”却可能让玄学以一种“科技加持”的新面貌重新流行起来。
无论何时何地,我们都应当记住 AI 生成的内容永远只是概率最大化的预测,而不是真理圭臬,AI 更不可能预言命运。真正的人生智慧不在于寻求外部的预测,而在于培养内在的判断力和应对不确定性的能力。
“掌”握科技鲜闻 (微信搜索techsina或扫描左侧二维码关注)










