频谱扩展技术广泛应用于功率变换器中,用于降低电磁干扰(EMI)噪声。在实际应用中,设计人员需要仔细考量 FSS 设计中的多个参数,在优化 EMI 性能的同时尽量减少副作用。
本文引用地址:
本文将介绍 FSS 的调制波形、频率和幅度等参数,并分析它们对 EMI 频谱的影响。文章还将讨论评估频谱扩展技术以优化 FSS 参数的三种关键方法,并介绍 MPS 能够在各种应用中实现 FSS 设计的灵活解决方案。
01频谱扩展(FSS)技术简介
电源变换器中以高频运行的有源开关会在电路中产生高 dV/dt 节点和高 dI/dt 环路,这会导致不良 EMI 噪声流入电路。
图 1 显示了降压变换器中 dV/dt 节点的开关波形。
图 1:电源变换器中的高 dV/dt 开关节点当开关频率(fSW)固定时,EMI 噪声尖峰会在 fSW 的基波和谐波频率处(见图 2(a))出现,而 EMI 标准(如 CISPR 25)要求峰值噪声频谱不能超过一定的阈值。
FSS 技术的主要原理就是调制电源变换器的 fSW 以分散频谱中的噪声能量,从而降低 EMI 噪声频谱峰值(见图 2(b))。
图 2:频谱中的基波和谐波分量(a)以及降低噪声频谱峰值的 FSS 技术(b)频谱扩展技术的有效性长期以来遭受了一些质疑,因为它只是降低了 EMI 频谱的峰值以满足 EMI 标准,而不是降低总噪声能量。尽管如此,这项技术仍被广泛采用,其功能可以通过频域和时域来说明[1]:
■ 频域:EMI 易感电路仅对少数频率范围敏感,FSS 技术可降低这些频率范围的功率密度。
■ 时域:EMI 易感电路有一个稳定时间;如果敏感频带信号的时间间隔短于稳定时间,则干扰会减少。FSS 技术可缩短敏感频带的时间间隔。
过去几年,人们提出了各种具有不同调制波形的频谱扩展技术,并通过改变频率与时间的关系来应用这些技术。
图 3 显示了典型的频谱扩展调制波形,包括正弦波、三角波、Hershey Kiss 和伪随机波,每种波形对 FSS 性能的影响都不同。
图 3:正弦波(a)、三角波(b)、Hershey Kiss(c)和伪随机波(d)FSS 调制方法图 4 显示了影响 FSS 性能的典型参数,例如调制频率(fM)、幅度(Span)和调制指数(m),其中 TM 为调制周期。
图 4:FSS 技术的典型参数要优化 FSS 参数,需要评估各种参数对 FSS 性能的影响,以及 FSS 参数对每种方法的影响。
02 FSS 性能评估方法
评估 FSS 性能的方法主要有三种:仿真法、IC 评估法以及信号发生器法。下面将详细介绍这些方法。
■ 仿真法
用电路仿真工具生成开关波形然后分析频谱是评估 FSS 性能的一种直接方法。但仿真工具通常只提供快速傅里叶变换(FFT) 结果,这与 EMI 接收器实际测量的的频谱不同。因此,FSS 仿真应基于 EMI 接收器测量方式,而不应单纯依赖 FFT 结果。
图 5 显示了步进频率 EMI 接收器的示意图,其中包括混频器、中频(IF)滤波器、包络检测器和 EMI 噪声检测器等关键模块。
图 5:步进频率 EMI 接收器示意图EMI 接收器可通过混频器和本地振荡器(LO)将输入信号转换为中频。由于 LO 频率可调,因此可通过改变 LO 频率将整个输入频率范围转换为恒定中频,并使用 IF 滤波器来提取目标频率周围的分量。
接着,由 IF 滤波器确定分析仪的分辨率。EMI 标准(如 CISPR 16)对 IF 滤波器的传递增益有具体的要求。在仿真中,IF 滤波器通常可以被建模为带通高斯滤波器,其中传递增益可以通过公式(1)来计算:

RBW 系数(c)可用公式(2)来计算:

其中,RBW 是 EMI 接收器的分辨率带宽。
IF 滤波器的输出被首先馈送到包络检测器,包络检测器会随时间提取输入信号的幅度(见图 5)。该检测器也可以在仿真中用传递函数建模。[2]
噪声检测器是 EMI 接收器的最后一级。图 6 中的 EMI 接收器显示了各种 EMI 标准(如 CISPR 标准)均要求的峰值、平均值或准峰值(QP)。不同的 EMI 测量标准依赖于特定的模拟滤波器特性,而这些滤波器的行为都可以在仿真工具中进行建模。
图 6:噪声检测器及其在仿真中的等效模型基于上述流程可知,使用仿真工具模拟 EMI 接收器是可行的。图 7 比较了测量的 EMI 频谱与基于升降压 LED 驱动器 MPQ7200-AEC1 得到的仿真频谱。结果表明,仿真频谱扩展效应与测量结果相符。

图 7:仿真和测量 EMI 的比较获取仿真结果通常是一项耗时的工作。因此,预测不同 FSS 参数的影响可能需要一种更方便的评估方法,例如直接使用 IC 测试得到。
■ IC 评估法
对于某些 IC 器件,频谱扩展参数可以通过数字接口来配置。带数字接口的评估板可以简化在不同设置下检查 EMI 性能的过程。
MPS 很多产品都提供可配置参数的数字接口。图 8 显示了集成型升降压变换器 MPQ8875A-AEC1 的配置表示例。其中,FSS 可启用或禁用, fM 和 span 也可调整,可通过数字方式对性能进行评估。
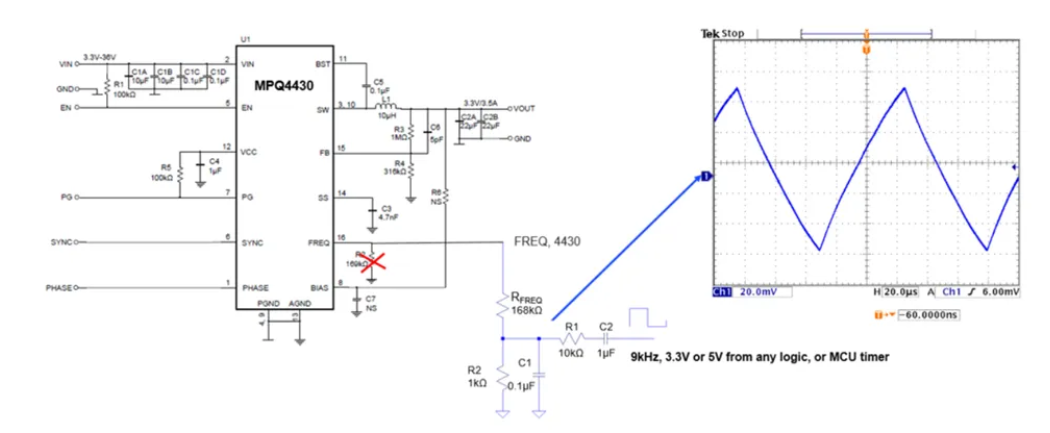
图 8:MPQ8875A-AEC1 配置表对于不提供数字接口的产品,可以使用模拟引脚来设置 fSW。可以设计一个外部电路,让 fSW 遵循三角波形,其中 fM 和 span 由 R、C 值确定。图 9 显示了降压开关稳压器 MPQ4430 用于配置 fSW 的外部电路。
图 9:通过外部电路配置 MPQ4430 的开关频率■ 信号发生器法
如果没有合适的 IC 可以通过数字接口或模拟引脚来配置频谱扩展设置,或者需要评估的 FSS 参数未包含在 IC 设置中,则可以使用信号发生器进行评估。
信号发生器的输出需要连接到 EMI 接收器上进行分析。通过适当的设置,信号发生器可以利用各种 FSS 技术生成开关波形。这样,噪声源的 EMI 频谱就可以被模拟,并通过连接到 EMI 接收器的 PC 直接显示。可以将不采用 FSS 的结果设置为基准,再来比较各种 FSS 技术的降噪效果。
大多数信号发生器都支持频率调制(FM),以模拟正弦波或三角波频谱扩展。对于伪随机或其他复杂调制,可利用相关波形编辑器来生成波形文件。
信号的幅度应足够小,建议约 100mV,以保护 EMI 接收器的射频(RF)输入端口。
03选择适当的 FSS 参数
■ 频谱扩展调制波形
图 10 展示了不同频谱扩展调制波形的频谱。例如,正弦波调制的频谱在边缘处有一个尖峰,而 Hershey Kiss 调制的频谱平坦很多。
图 10:正弦波调制(a)、三角波调制(b)和 Hershey Kiss 调制(c)的波形和频谱正弦波调制的频率斜率(df/dt)在整个频率范围的两侧较小,在中心频率较大;这表明 fSW 在边缘处分布不均匀,从而导致边缘出现尖峰。而三角波调制虽然中心频率处的 df/dt 超过边缘频率处的 df/dt,但与正弦波调制相比,df/dt 更恒定,因此频谱更平坦。
要降低峰值 EMI 噪声,建议使用较平坦的频谱,并且 df/dt 和时间应保持恒定。一般来说,三角波调制的性能通常足够好且易于实现,因此广泛应用于电源设计中。
■ 调制幅度、频率、指数和 RBW
如前所述,调制幅度、调制频率和调制指数等参数会影响 EMI 性能,EMI 接收器的 RBW 也会影响结果。下面我们将一一探讨。
图 11 显示了调制幅度在 1% 至 40% 之间的 EMI 频谱。红色迹线是禁用 FSS 时的噪声频谱包络,可将其设置为基线。
图 11:各种调制幅度的 EMI 频谱虽然幅度越大 EMI 性能越好,但幅度超过 20% 并不能带来显著改善。事实上,较大的 FSS 幅度还会影响变换器的稳定性,并与 AM 波段(530kHz 至 2MHz)等敏感波段重叠。因此,通常选择 10% 至 20% 幅度。
增加频率幅度也有助于降低 EMI 噪声,但要避免相邻谐波开始重叠;重叠发生在接近 fSW / span 的频率处,如图 11 中的红色圆圈所示。
调制频率也是影响 FSS 性能的一个因素。图 12 显示了各种调制频率的 EMI 频谱。对于固 RBW,峰值 EMI 噪声存在一个最佳调制频率,实际中该频率通常在 RBW 附近。在此示例中,RBW 选择为 9kHz,则最佳调制频率也约为 9kHz。如果 RBW 和幅度(或者 ∆f)固定,则可以实现最佳 m。
图 12:各种调制频率的 EMI 频谱要分析不同调制指数的降噪效果,可以考虑调制指数非常大(见图 13(a))和调制指数非常小(见图 13(b))这两种情况。
图 13:调制指数非常大(a)调制指数非常小(b)的 2MHz 方波的 EMI 频谱对 2MHz 方波进行不同的频率扩展调制,利用信号发生器生成 EMI 频谱,并通过 EMI 接收器进行分析。如果调制指数非常大,则意味着在 EMI 接收器捕获 RBW 相关数据期间 fSW 几乎保持不变,所以频率扩展的效果基本不可见;相反,如果 调制指数很小,则 fSW 只有几次跳变;能量都集中在这几次跳变上,无法均匀分布在整个频段上。
在不同的 RBW 设置下,最佳 m 是不同的。根据 CISPR 规范,对于 B 频段(150kHz 至 30MHz),RBW 等于 9kHz;对于 C 和 D 频段(30MHz 至 1GHz),RBW 等于 120kHz。我们需要权衡在这种情况下的 fM 选择:fM = 9kHz 时,低频段的 EMI 性能得到了优化;而在 fM = 120kHz 时,高频段的 EMI 得到了优化(见图 14)。
图 14:fM = 9kHz(a)和 fM = 120kHz(b)时 2MHz 方波的 EMI 频谱■ EMI 检测器
要通过 EMI 测试,峰值和平均 EMI 噪声都必须符合相应的规定。与峰值噪声类似,FSS 参数对平均 EMI 噪声的影响也可以通过信号发生器和 EMI 接收器来检查。表 1 显示了在不同 FSS 参数和噪声检测器下的降噪性能结果比较。
表 1:不同 FSS 参数和噪声检测器下的降噪性能

与峰值噪声不同,由于均值检测器的数据采集间隔明显大于峰值检测器,因此调制指数越大,均值 EMI 噪声的衰减效果越好。即使调制指数较大,能量仍会均匀分布在 FSS 跨度上。在选择 FSS 参数时,根据其对峰值 EMI 噪声的影响选择合适的 fM 更为重要。
■ 双调制 FSS
如前所述,如果调制频率接近 RBW,则在应用 RBW 的频带中可实现最佳频谱扩展性能。图 15a 显示了具有双频分量的调制波形,它可以用于实现高频和低频性能之间的平衡。图 15b 显示了将不同高频/低频分量比的波形导入信号发生器,以供 EMI 接收器做进一步处理。
图 15:双调制 FSS 的调制波形(a)以及信号发生器应用不同比率的调制波形(b)表 2 给出了双调制频谱扩展的性能。
表 2:双调制 FSS 的性能

与单调制 FSS 相比,双调制技术有助于改善高频带的 EMI 性能,而低频 EMI 性能有所下降。
在电源变换器开关频率越来越高的今天,高频 EMI 问题成为亟待解决的难题。双调制 FSS 技术可提高高频 EMI 噪声的衰减能力,目前已在 MPS 多款电源 IC 中得到应用,如 MPQ4371-AEC1。
■ 不同应用中的 FSS 考量
某些应用有自己的敏感频带,如雷达传感器和 D 类音频放大器。采用 FSS 技术不应在这些频带上引起额外的噪声。例如,雷达传感器的 RF 轨对基带(10kHz 至几兆 Hz)中的电源纹波和噪声很敏感,因为这些电源为锁相环(PLL)电路、基带模数转换器(ADC)和合成器等模块供电(见图 16)。
图 16:雷达传感器的基带图 17a 显示了双 FM 频谱扩展的波形,这是一种通过调制 fM 来降低基带噪声性能影响的方法。图 17b 对比了双 FM FSS 与单 FSS 的频谱表现。其中方波频谱采用固定 fM 进行调制,在 fM 点及其谐波处会出现显著分量,这些分量对基带噪声性能可能造成影响。但 fM 周围的频谱峰值大幅降低,这对降低对雷达传感器等敏感频段的噪声影响非常有利。
图 17:双 FM FSS 调制波形(a),单 FSS 和双 FM FSS 频谱(b)D 类放大器应用的音频频带(正常音频范围为 20Hz 至 20kHz,高分辨率音频范围为 20Hz 至 40kHz)对电源噪声敏感,因此 FSS 技术不应该影响噪声。该频带不是很宽,减少基带噪声性能影响的一种直接方法是将 fM 设置在音频频带之外。对于 20kHz 频带,fM 通常可以在 35kHz 和 50kHz 之间,对于 40kHz 频带,fM 可以在 70kHz 和 100kHz 之间。
总结
频谱扩展技术是降低 EMI 噪声的有效方法。本文介绍了 FSS 技术相关参数,并提供指导如何选择合适的 FSS 参数。
我们还介绍了仿真、IC 以及信号发生器等评估 FSS 性能的方法。
在一些对噪声敏感的应用中,例如雷达传感器和 D 类音频放大器,更加需要恰当地选择 FSS 参数,以避免影响器件的正常运行。
参考文献:
[1] F. Pareschi, R. Rovatti and G. Setti, "EMI Reduction via Spread Spectrum in DC/DC Converters: State of the Art, Optimization, and Tradeoffs," in IEEE Access, vol. 3, pp. 2857-2874, 2015.
[2] L. Yang, S. Wang, H. Zhao and Y. Zhi, "Prediction and Analysis of EMI Spectrum Based on the Operating Principle of EMC Spectrum Analyzers," in IEEE Transactions on Power Electronics, vol. 35, no. 1, pp. 263-275, Jan. 2020.
“掌”握科技鲜闻 (微信搜索techsina或扫描左侧二维码关注)










