继电器是一种机电设备,利用电磁铁将一对可动触点从断开位置移动到闭合位置。
本文引用地址:
继电器的优点是操作继电器线圈所需的功率相对较小。然而,继电器开关电路可用于控制电机、加热器、灯具或交流电路,这些设备本身可能会消耗更多的电压、电流和功率。
机电继电器是一种输出设备(执行器),有各种形状、尺寸和设计,广泛应用于电子电路中。虽然继电器可用于让低功率电子或计算机类型电路切换相对较高的电流或电压(“开”或“关”),但需要某种形式的继电器开关电路来控制它。
继电器开关电路的设计和类型非常多,但许多小型电子项目使用晶体管和MOSFET作为主要开关设备,因为晶体管可以从各种输入源提供快速的直流开关(开-关)控制继电器线圈。以下是一些常见的继电器开关方式。
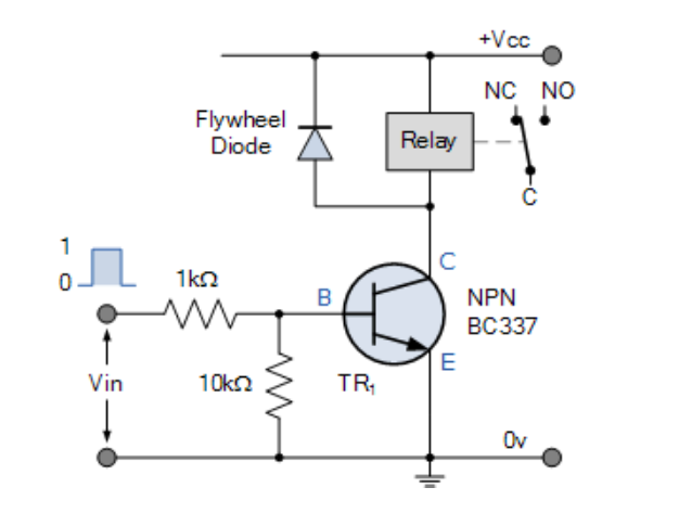
NPN继电器开关电路
典型的继电器开关电路由NPN晶体管开关驱动线圈,TR1如图所示,具体取决于输入电压水平。当晶体管的基极电压为零(或负)时,晶体管截止,充当开路开关。在这种情况下,没有集电极电流流动,继电器线圈断电,因为作为电流设备,如果没有电流流入基极,则不会有电流流过继电器线圈。
如果现在向基极注入足够大的正电流以使NPN晶体管饱和,则从基极到发射极(B到E)的电流控制通过晶体管从集电极到发射极的较大继电器线圈电流。
对于大多数双极开关晶体管,流入集电极的继电器线圈电流量将比驱动晶体管饱和所需的基极电流大50到800倍。通用BC109的电流增益或β值(β)在2mA时通常约为290(数据表)。
NPN继电器开关电路
npn继电器开关电路注意,继电器线圈不仅是一个电磁铁,而且还是一个电感器。当由于晶体管的开关动作向线圈施加电源时,根据欧姆定律(I = V / R),由于线圈的直流电阻,将流过最大电流。一些电能存储在继电器线圈的磁场中。
当晶体管“关闭”时,流过继电器线圈的电流减小,磁场崩溃。然而,存储在磁场中的能量必须去某个地方,并且当它试图维持继电器线圈中的电流时,线圈两端会产生反向电压。此操作在继电器线圈两端产生高电压尖峰,如果允许其累积,可能会损坏开关NPN晶体管。
因此,为了防止半导体晶体管损坏,在继电器线圈两端连接了一个“飞轮二极管”,也称为续流二极管。该飞轮二极管将线圈两端的反向电压钳位在约0.7V,耗散存储的能量并保护开关晶体管。飞轮二极管仅适用于电源为极化直流电压的情况。交流线圈需要不同的保护方法,为此使用RC缓冲电路。
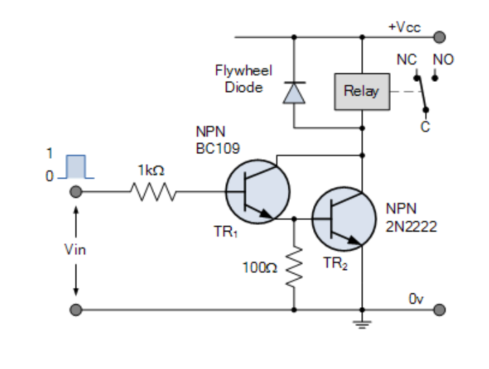
NPN达林顿继电器开关电路
先前的NPN晶体管继电器开关电路非常适合切换小负载,例如LED和微型继电器。但有时需要切换超出BC109通用晶体管范围的大继电器线圈或电流,这可以使用达林顿晶体管实现。
通过使用达林顿对晶体管代替单个开关晶体管,可以大大提高继电器开关电路的灵敏度和电流增益。达林顿晶体管对可以由两个单独连接的双极晶体管组成,如图所示,或者作为一个具有标准基极、发射极和集电极连接引线的单一设备。
两个NPN晶体管如图所示连接,使得第一个晶体管TR1的集电极电流成为第二个晶体管TR2的基极电流。向TR1施加正基极电流会自动“打开”开关晶体管TR2。
NPN达林顿配置
npn达林顿继电器开关电路如果两个单独的晶体管配置为达林顿开关对,则通常在主开关晶体管TR2的基极和发射极之间放置一个小值电阻(100至1,000Ω),以确保其完全关闭。再次使用飞轮二极管来保护TR2免受继电器线圈断电时产生的反电动势的影响。
发射极跟随器继电器开关电路
除了用于继电器开关电路的标准共发射极配置外,继电器线圈也可以连接到晶体管的发射极端子以形成发射极跟随器电路。输入信号直接连接到基极,而输出从发射极负载中取出,如图所示。
发射极跟随器继电器开关电路
发射极跟随器继电器开关电路共集电极或发射极跟随器配置对于阻抗匹配应用非常有用,因为其输入阻抗非常高,在数十万欧姆的范围内,同时具有相对较低的输出阻抗来切换继电器线圈。与先前的NPN继电器开关电路一样,通过向晶体管的基极施加正电流来发生开关。
发射极达林顿继电器开关电路
这是先前发射极跟随器电路的达林顿晶体管版本。由于两个β值的倍增,向TR1施加的非常小的正基极电流会导致更大的集电极电流流过TR2。
发射极达林顿配置
发射极达林顿继电器开关电路共发射极达林顿继电器开关电路对于提供电流增益和功率增益非常有用,电压增益大约等于1。这种发射极跟随器电路的另一个重要特性是它具有高输入阻抗和低输出阻抗,这使其非常适合与大继电器线圈进行阻抗匹配。
PNP继电器开关电路
除了使用NPN双极晶体管切换继电器线圈和其他此类负载外,我们还可以使用PNP双极晶体管切换它们。PNP继电器开关电路在控制继电器线圈的能力方面与NPN继电器开关电路没有什么不同。然而,它确实需要不同的工作电压极性。例如,PNP类型的集电极-发射极电压Vce必须为负,以导致电流从发射极流向集电极。
PNP晶体管配置
pnp继电器开关电路PNP晶体管电路的工作方式与NPN继电器开关电路相反。当基极被正向偏置时,负载电流从发射极流向集电极,电压比发射极更负。为了使继电器的负载电流从发射极流向集电极,基极和集电极都必须相对于发射极为负。
换句话说,当Vin为高电平时,PNP晶体管“关闭”,继电器线圈也关闭。当Vin为低电平时,基极电压小于发射极电压(更负),PNP晶体管“打开”。基极电阻值设置基极电流,基极电流设置驱动继电器线圈的集电极电流。
当开关信号与NPN晶体管相反时,可以使用PNP晶体管开关,例如CMOS NAND门或其他此类逻辑设备的输出。CMOS逻辑输出在逻辑0时具有足够的驱动强度以吸收足够的电流以“打开”PNP晶体管。然后通过使用PNP晶体管和相反极性的电源,可以将电流吸收器转换为电流源。
PNP集电极继电器开关电路
该电路的操作与先前的继电器开关电路相同。在该继电器开关电路中,继电器负载已连接到PNP晶体管的集电极。当Vin为低电平时,晶体管“打开”,当Vin为高电平时,晶体管“关闭”,晶体管和线圈的开关动作发生。
PNP集电极配置
pnp集电极继电器开关电路我们已经看到,无论是NPN双极晶体管还是PNP双极晶体管都可以作为继电器开关或任何其他负载的开关。但是需要理解两种不同的条件,因为电流在两个不同的方向上流动。
因此,在NPN晶体管中,相对于发射极的高电压施加到基极,电流从集电极流向发射极,NPN晶体管“打开”。对于PNP晶体管,相对于发射极的低电压施加到基极,电流从发射极流向集电极,PNP晶体管“打开”。
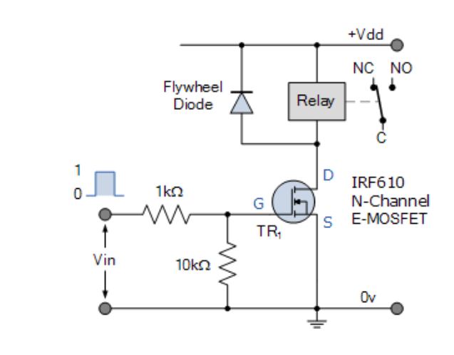
N沟道MOSFET继电器开关电路
MOSFET继电器开关操作与上述双极结型晶体管(BJT)开关操作非常相似,任何先前的电路都可以使用MOSFET实现。然而,MOSFET电路的操作有一些主要区别,主要区别在于MOSFET是电压操作设备,并且由于栅极与漏极-源极通道电隔离,它们具有非常高的输入阻抗,因此MOSFET的栅极电流为零,因此不需要基极电阻。
MOSFET通过导电通道导通,通道最初关闭,晶体管“关闭”。随着施加到栅极端子的电压逐渐增加,该通道的导电宽度逐渐增加。换句话说,晶体管通过随着栅极电压增加而增强通道来操作,因此这种类型的MOSFET称为增强型MOSFET或E-MOSFET。
N沟道增强型MOSFET(NMOS)是最常用的MOSFET类型,因为栅极端子上的正电压将MOSFET“打开”,栅极上的零或负电压将其“关闭”,使其成为理想的MOSFET继电器开关。互补的P沟道增强型MOSFET也可用,与PNP BJT一样,它们使用相反的电压工作。
N沟道MOSFET配置
n沟道mosfet继电器开关电路上述MOSFET继电器开关电路连接在共源配置中。在零电压输入,低电平条件下,VGS的值,没有足够的栅极驱动来打开通道,晶体管“关闭”。但是当VGS增加到MOSFET的较低阈值电压VT以上时,通道打开,电流流动,继电器线圈工作。
然后增强型MOSFET作为常开开关操作,使其非常适合切换小负载,例如继电器。E型MOSFET具有高“关闭”电阻但中等“打开”电阻(适用于大多数应用),因此在为特定开关应用选择时,需要考虑其RDS值。
P沟道MOSFET继电器开关电路
P沟道增强型MOSFET(PMOS)的构造与N沟道增强型MOSFET相同,只是它仅在负栅极电压下工作。换句话说,P沟道MOSFET以相同的方式工作,但极性相反,因为栅极必须比源极更负才能通过正向偏置“打开”晶体管,如图所示。
P沟道MOSFET继电器开关电路
p沟道电路在此配置中,P沟道的源极端子连接到+Vdd,漏极端子通过继电器线圈连接到地。当高电压电平施加到栅极时,P沟道MOSFET将“关闭”。关闭的E-MOSFET将具有非常高的通道电阻,并且几乎像开路一样工作。
当低电压电平施加到栅极时,P沟道MOSFET将“打开”。这将导致电流通过E-MOSFET通道的低电阻路径流动,操作继电器线圈。N沟道和P沟道E-MOSFET都成为出色的低电压继电器开关电路,并且可以轻松地与各种数字逻辑门和微处理器应用接口。
逻辑控制继电器开关电路
N沟道增强型MOSFET作为晶体管开关非常有用,因为在其“关闭”状态(零栅极偏置)下,其通道具有非常高的电阻,阻止电流流动。然而,在其高阻抗栅极上施加相对较小的正电压(大于阈值电压VT)会导致其开始从其漏极端子到其源极端子导通电流。
与需要基极电流来“打开”的双极结型晶体管不同,E-MOSFET只需要栅极上的电压,因为由于其绝缘栅极结构,零电流流入栅极。这使得E-MOSFET,无论是N沟道还是P沟道,都非常适合由典型的TTL或CMOS逻辑门直接驱动,如图所示。
逻辑控制继电器开关电路
逻辑控制这里,N沟道E-MOSFET由数字逻辑门驱动。大多数逻辑门的输出引脚只能提供有限的电流,通常不超过约20 mA。由于E-MOSFET是电压操作设备并且不消耗栅极电流,我们可以使用MOSFET继电器开关电路来控制高功率负载。
微控制器继电器开关电路
除了数字逻辑门外,我们还可以使用微控制器、PIC和处理器的输出引脚和通道来控制外部世界。下面的电路显示了如何使用MOSFET开关接口继电器。
微控制器继电器开关电路
微控制器教程总结
在本教程中,我们已经看到如何使用双极结型晶体管(无论是NPN还是PNP)和增强型MOSFET(无论是N沟道还是P沟道)作为晶体管开关电路。
有时在构建电子或微控制器电路时,我们希望使用晶体管开关来控制高功率设备,例如电机、灯具、加热元件或交流电路。通常这些设备需要比单个功率晶体管可以处理的更大电流或更高电压,然后我们可以使用继电器开关电路来实现这一点。
双极晶体管(BJT)是非常好且便宜的继电器开关电路,但BJT是电流操作设备,因为它们将小基极电流转换为更大的负载电流以激励继电器线圈。
然而,MOSFET开关作为电气开关是理想的,因为它几乎不需要栅极电流来“打开”,将栅极电压转换为负载电流。因此,MOSFET可以作为电压控制开关操作。
在许多应用中,双极晶体管可以被增强型MOSFET替代,提供更快的开关动作,更高的输入阻抗,并且可能更少的功率耗散。非常高的栅极阻抗,非常低的“关闭”状态功耗以及非常快的开关能力的结合使得MOSFET适用于许多数字开关应用。此外,由于零栅极电流,其开关动作不会使数字门或微控制器的输出电路过载。
然而,由于E-MOSFET的栅极与组件的其余部分绝缘,因此它对静电特别敏感,静电可能会破坏栅极上的薄氧化层。因此,在处理组件或在使用时应特别小心,并且任何使用E-MOSFET的电路都应包括适当的静电和电压尖峰保护。
此外,为了进一步保护BJT或MOSFET,始终在继电器线圈两端使用飞轮二极管,以安全地耗散由晶体管开关动作产生的反电动势。
“掌”握科技鲜闻 (微信搜索techsina或扫描左侧二维码关注)










