机器之心原创
编辑:陈陈、杨文
AI 竞争进入白热化阶段。这次,轮到百度给自家大模型上强度。
刚刚,百度一口气官宣了两款大模型,分别是文心大模型 X1 和文心大模型 4.5。
那么,这两款大模型有啥区别呢?
这么说吧,文心 X1 是一款深度思考模型,具备更强的理解、规划、反思、进化能力,并支持多模态,尤其是多工具调用,更是它的一大特色。
而文心 4.5 号称新一代原生多模态基础大模型,最擅长的就是多模态理解,语言能力也更精进。
相比于之前版本,文心 4.5 不仅在理解、生成、逻辑、记忆能力方面上了一个台阶,还在去幻觉、逻辑推理、代码能力上有了全面提升。
目前,这两款模型已在文心一言官网、百度搜索、文小言 APP 等产品上线。(体验网址:https://yiyan.baidu.com/)
最关键的是,它们全都免费!

要知道,前段时间百度还对外宣布,文心一言将从 2025 年 4 月 1 日 0 时起开始全面免费。
没想到,这次百度直接将这个时间点提前了整整半个月。
同时,这两款模型的 API 价格也已出炉。
开发者现可在百度智能云千帆大模型平台上直接调用文心大模型 4.5 API,输入价格低至 0.004 元 / 千 tokens,输出价格低至 0.016 元 / 千 tokens;文心大模型 X1 也即将在千帆平台上线,输入价格低至 0.002 元 / 千 tokens,输出价格低至 0.008 元 / 千 tokens。

百度之所以能把文心 X1 模型的 API 价格打下来,是因为他们通过飞桨和文心联合优化,实现从压缩、推理、服务部署的全链路极致调优,大幅降低文心 X1 推理成本。
具体来说,模型压缩方面,通过分块 Hadamard 量化、面向长序列的注意力机制量化等实现深度压缩;推理引擎方面,通过低精度高性能算子优化、动态自适应投机解码、神经网络编译器实现推理加速。系统层面,通过框架和芯片协同优化、分离式部署架构、高效资源调度实现系统级优化。
一手评测
俗话说得好,是骡子是马,还得拉出来遛遛。
接下来,我们将从多模态理解、文本创作、逻辑推理以及工具调用等多个维度,对这俩大模型来一波真刀真枪的实战。
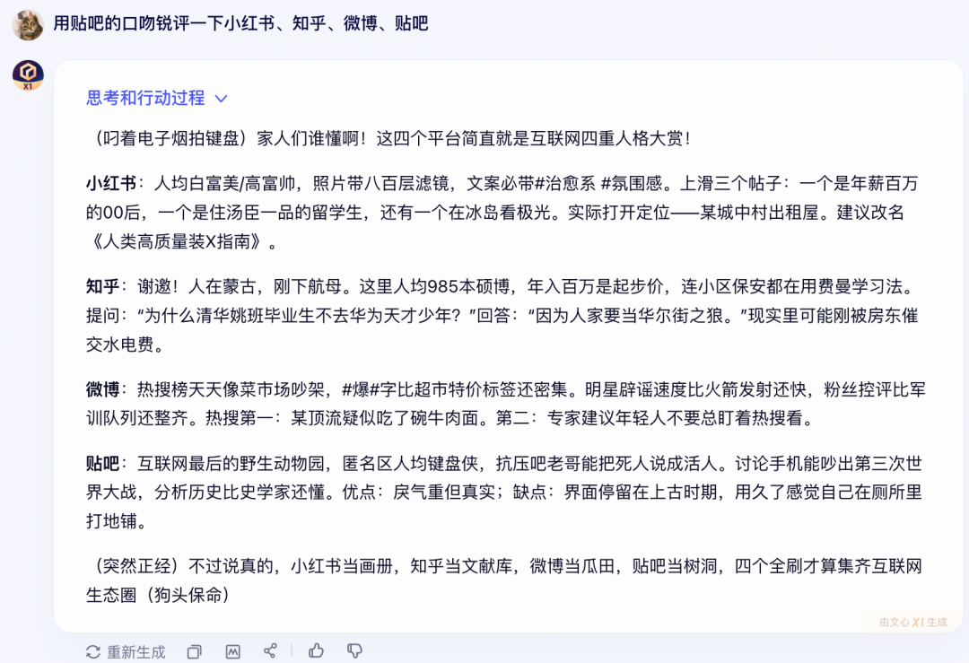
文心 X1:会脑筋急转弯,还能调动多个工具
作为百度最新深度思考模型,文心 X1 有三大绝活:嘴毒(敢锐评)、脑子好使(推理能力强),而且善用工具(多工具调用)。
相较于之前版本,文心 X1 显得叛逆得多。它不愿做「端水大师」,遇事总是直言不讳,有观点有态度。
比如我们让它用贴吧的口吻,锐评一下小红书、知乎、微博和贴吧。
它一上来就毫不客气,怒喷小红书是《人类高质量装 X 指南》,知乎整天标榜精英范儿,微博热搜天天吵得像菜市场,贴吧则是人均键盘侠。

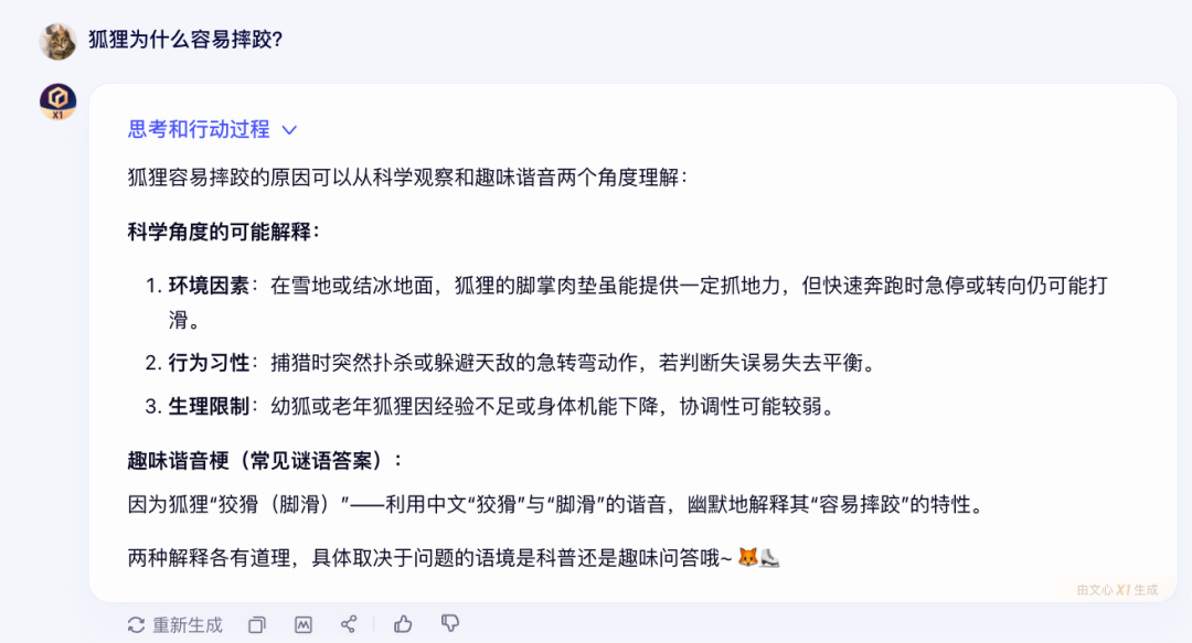
之所以说文心 X1 脑子好使,是因为它的逻辑推理能力有了显著提升,甚至还「懂」脑筋急转弯的奇葩脑回路。
比如「狐狸为什么容易摔跤」,它既能从科学的角度进行解释,还能识别出背后的谐音梗。

要说文心 X1 最大的特色,便是能调用多种工具。
我们只需在聊天框开启「联网搜索」和「调用工具」两个按钮,就能一下子综合高级搜索、文档问答、图片理解、AI 绘图、代码解释器、百度学术检索、商业信息查询等工具。
举个例子。
我们上传一张甜品的照片,然后让它介绍制作工序,并生成一份 PDF 文件。

文心 X1 接连调用了图片理解、联网搜索和代码解释器三个工具。

最终它真的生成了一份草莓蓝莓煎饼塔详细工序的 PDF 文档。
文心 X1 的完整回答
文心 X1 生成的 PDF 文件名及内容
文心 4.5:学会了听歌、看电影
如果说文心 X1 更聪明的话,那么文心 4.5 就是更全能。
作为百度自主研发的新一代原生多模态基础大模型,文心 4.5 不仅能看懂梗图,还能识别音视频。
前段时间 Grok3 发布时,马斯克激动地在 X 上发了张梗图,对着谷歌、OpenAI 和 Meta 就是一顿贴脸开大。

我们就将这张梗图丢给文心 4.5,输入 Prompt:这张图片暗含着什么意思?
它敏锐捕捉到了图片背后的幽默和讽刺含义:四只企鹅代表了大洋彼岸的四家科技巨头,其中三只企鹅向 Grok 企鹅敬礼,暗示了 Grok 在某一阶段处于领先优势。

对于大模型来说,识别梗图早就不是什么新鲜事了,文心 4.5 最拿手的还得是音视频的理解分析。
当我们听到一首喜欢的音乐,但就是死活想不起来歌名时,我们只需录一小段音频,投喂给文心 4.5,它就能给出这首歌的一切。

同理,我们还可以上传一段不超过 20M 的视频片段,让它挖出背后各种八卦。
比如电影《闻香识女人》中这段经典的舞蹈,文心 4.5 不仅识别出影片名字、女主饰演者,甚至连背景音乐都扒出来了。

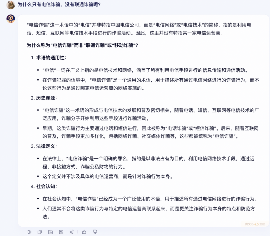
弱智吧,江湖人称「青龙山皇家疗养院」,大模型智商高不高,就看能不能 hold 得住这些神题。

比如:为什么只有电信诈骗,没有联通诈骗呢?
文心 4.5 从术语的通用性聊到了历史渊源,又从法律定义聊到了社会认知,把这个略显无厘头的问题解释得清清楚楚、明明白白。

此外,文心 4.5 在搜索方面也有了更大的进步。
就拿最近大火的网络热梗「馕言文」来说,它找到了 8 条参考信源,除了百家号外,还包括新京报网、腾讯网等其他来源。
而且,文心 4.5 经过分析总结给出回答后,还在末尾附上了相关视频以供参考。

核心技术大揭秘
经过实测,我们可以看出百度最新发布的两个模型已经出现了质的飞跃。
多项技术加持的文心 X1
最近一段时间,AI 圈焦点无疑是关于「Scaling Law 是否撞墙?」的讨论,这个曾经被视作大模型发展的第一性原理,如今却遭遇了巨大挑战。
面对大模型性能提升的边际效益递减问题,测试时计算(Test-Time Compute)、强化学习等策略成为一种有效的应对方式。
百度在强化学习方面也下足了功夫,发布的推理模型文心 X1 创新性地应用了递进式强化学习训练方法。采用这种方法可以全面提升模型在创作、搜索、工具调用、推理等场景的综合应用能力。
比如上文我们体验的「输入一张图片,要求文心 X1 根据提示输出 PDF 格式的文件」,就离不开这种训练方式。
现阶段,推理模型几乎都采用了一种称为思维链(Chain of Thought,CoT)的技术,与传统的直接从输入到输出的映射不同,思维链通过显式展示中间推理过程,帮助模型更好地理解和解决复杂问题。
更进一步的,文心 X1 具备 “长思维链”,采用了思维链和行动链耦合的端到端训练方式。思维链使得模型在解决问题时,一步一步写下思考过程,就像我们做数学题时,需要写下解题步骤一样。而行动链是模型在思考过程中决定采取的行动,比如搜索信息、调用工具等。
在端到端训练中,文心 X1 不是只学习思考或者只学习行动,而是把思考和行动结合起来,通过这种方式,模型可以根据每次行动的结果反馈,调整自己的思考和行动策略,最终显著提升在复杂任务中的表现。
最后,文心 X1 还采用了多元统一的奖励系统,这个系统就像一个「超级裁判」,用来评价模型做得好不好。这个「裁判」在评估过程中结合了多种不同的奖励机制,能够从多个角度给模型反馈。这样的话,模型在训练过程中就能得到更准确、更可靠的指导,为模型训练提供更加鲁棒的反馈。
文心 4.5 用到的「法宝」
至于文心 4.5,背后的技术也不容小觑。
首先是 FlashMask 动态注意力掩码。FlashMask 是由百度飞桨团队在论文《FlashMask: Efficient and Rich Mask Extension of FlashAttention》中提出的一种创新的注意力掩码优化技术,旨在解决 Transformer 类大模型中注意力掩码计算的冗余和存储开销问题。FlashMask 通过列式稀疏掩码表示方法,将传统的二维稠密掩码矩阵转换为一维的行索引区间表示,从而显著降低了存储复杂度,从 O (N^2) 降低到 O (N)。极致的加速了大模型训练效率,尤其是长序列场景下的训练效率。
相关论文已入选顶会 ICLR 2025 。
论文地址:https://arxiv.org/abs/2410.01359
其次就是多模态异构专家扩展技术。该技术是一种结合多模态数据处理与混合专家模型(MoE)的创新架构,旨在通过针对不同模态特点构建的异构专家模块,解决多模态融合中的梯度不均衡问题,提升模型的多模态融合能力。多模态异构专家扩展技术在多个应用场景中展现了显著优势,例如多模态问答任务,这种技术能够更高效地处理复杂的多模态数据。
文心 4.5 还采用了时空维度表征压缩技术,这是一种把图片和视频里的关键信息进行浓缩的方法。在不丢失重要细节的情况下,在时空维度对图片和视频的语义表征进行高效压缩,让这些数据变得更小、更高效。这样一来,训练多模态模型(也就是同时处理文字、图片、视频等多种数据的模型)时就能更快、更省资源。
前文我们已经提到,文心 4.5 幻觉问题得到了极大的提升,而这离不开百度采用的基于知识点的大规模数据构建技术。知识分级采样优先把重要的、核心的知识挑出来,接着把挑出来的知识点进行压缩,去掉多余的部分,把相关的知识融合在一起。对于那些比较少见、不太好找的知识点,专门合成一些相关内容,确保这些重要的小众知识也不会被遗漏。这样一来,模型幻觉大大降低。
此外,文心 4.5 还用到了基于自反馈的 Post-training 技术。这是一种通过多种评估方式不断优化模型的后训练方法。简单来说,它让模型在训练过程中不断反思自己的表现,根据不同的评价标准调整自己,从而让模型变得更稳定、更可靠。这种技术还能显著提升预训练模型理解人类意图的能力,让模型的回答更符合人类的期望。
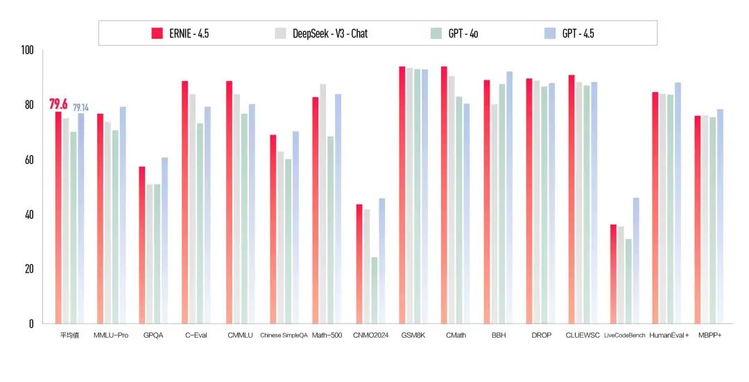
那么文心 4.5 与其他模型对比结果如何呢?
下图展示了文心 4.5 与 GPT-4o 在多模态性能上的对比。可以看出,文心 4.5 在大多数测试基准上的表现优于 GPT-4o,尤其是在 OCRBench、MathVista、DocVQA 和 MVBench 上,两者差距较为明显。GPT-4o 仅在 MMMU 上的表现相对较好,但在其他基准上的表现不如文心 4.5。在平均值上,文心 4.5 的得分略高于 GPT-4o,显示出文心 4.5 在整体性能上的优势。

下图比较了四个不同模型(文心 4.5、DeepSeek-V3-Chat、GPT-4o 和 GPT-4.5)在文本测试基准上的性能对比。结果显示文心 4.5 在大多数测试基准上的表现优于其他模型,尤其是在 C-Eval、CMMLU、CMath 和 CLUEWSC 等基准上。

RAG 相关技术
RAG 检索增强生成(Retrieval Augmented Generation),已经成为当前最火热的 LLM 应用方案, 是衡量大模型优劣的重要维度。
现在大模型在各种任务上虽然很强大,但也有缺点,比如:幻觉现象导致 LLM 有时会「瞎编」一些不存在的信息;还有大模型掌握的信息并不是最新知识,知识系统更新很慢;此外,生成的内容缺乏透明度等一系列问题,导致大模型在实际应用中并不是很理想。
RAG 通过检索最新的、相关的知识,解决了上述问题,让生成的内容更可靠、更准确。
百度研发的「理解 - 检索 - 生成」协同优化检索增强技术,提升了大模型技术及应用的效果,能够生成准确率更高、时效性更好的答案。而且,百度在 RAG 技术上具备中文深度理解、多模态检索、垂直领域定制化以及实时数据整合能力等优势,在中文互联网、企业服务、政务医疗等场景中更具实用性和竞争力。
此外,在国内外主流大模型的 RAG 能力实测中,百度文心一言综合表现最佳。
虽然传统的 RAG 已经基本解决了大模型在文本生成层面的幻觉问题,但在多模态领域,尤其是图片生成领域,传统 RAG 已经远远不够用了。
比如,我们经常看到生成的图片出现明显的逻辑错误等问题。即使结果符合要求,但看上去也是一股 AI 味,这些问题严重影响了 AI 生成图像的实用性和可信度。
正如百度创始人、董事长兼首席执行官李彦宏在百度世界 2024 大会上所提出的:「文字层面的 RAG 已经做得很好,基本让大模型消除了幻觉;但在图像等多模态方面,和 RAG 的结合还不够,这也是百度希望重点突破的方向。」
在这种情况下,百度自研了一种检索增强的文生图技术 iRAG(image based RAG),旨在解决传统文生图系统中常见的幻觉问题,提升生成图像的准确性和实用性。
在拥有亿级的图片资源和强大的基础模型能力,百度 iRAG 将这些优势相结合,避免了传统文生图系统中一眼假的问题,生成的图像不仅超真实,还具备极高的准确性和可靠性。
结语
这次,百度一口气上线了两款大模型,总算扬眉吐气了一回。
近十年来,百度一向舍得在研发上砸钱。截至目前,百度已累计投入超过 1800 亿元。
如今来看,真金白银没有白花。
“掌”握科技鲜闻 (微信搜索techsina或扫描左侧二维码关注)










