运营商财经网讯
日前,一年一度的315国际消费者权益日到来。对此,运营商财经网梳理了近一年内保险行业发生的侵犯消费者权益的相关行为,发现国元农业保险安徽分公司曾因未依法赔付被罚。

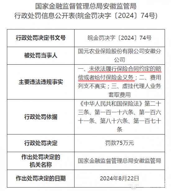
2024年8月30日,安徽监管局发布的行政处罚信息公开表显示,国元农业保险安徽分公司存在“未依法履行保险合同约定的赔偿或者给付保险金义务;费用列支不真实;虚挂代理人业务套取费用”三项违法违规事实,被罚款75万元。

其中,国元农业保险安徽分公司“未依法履行保险合同约定的赔偿或者给付保险金义务”的行为直接危害到了消费者的合法权益。
国元保险规模挺大,2022年首次实现保险业务收入突破百亿元,2022年保险业务收入为104.08亿元,国元保险2023年实现96.94亿元,同比下降6.9%。
但国元农险违规问题也较多。2024年11月中旬以来,国家金融监督管理总局贵州监管局曾对国元农险及其分支机构连发17张罚单。处罚累计罚款金额逾百万元。
国元保险董事长目前是魏李翔,不知道魏李翔如何看待上述事情。

新浪科技公众号
“掌”握科技鲜闻 (微信搜索techsina或扫描左侧二维码关注)










