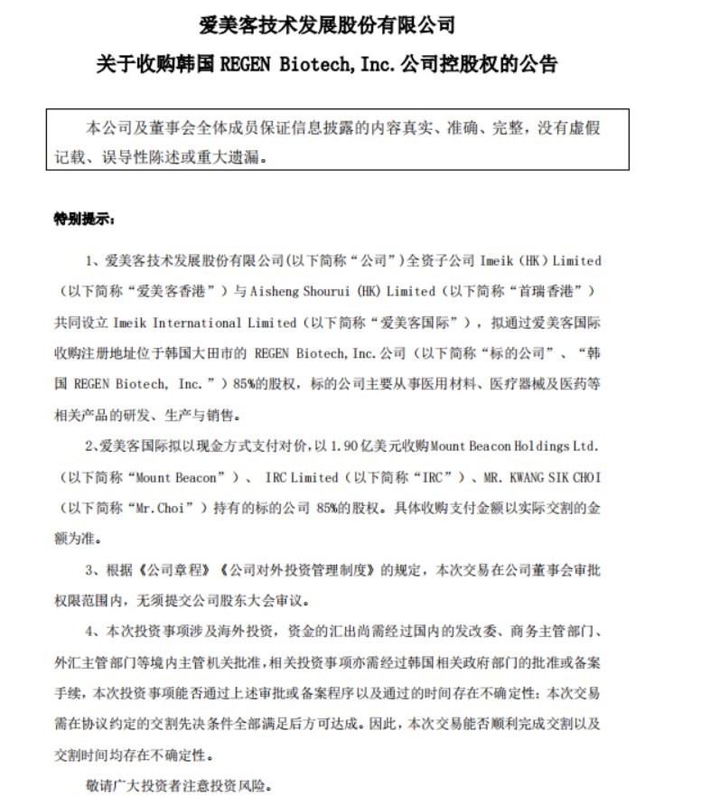
【亿邦原创】日前,爱美客发布公告称,爱美客全资子公司爱美客香港与首瑞香港,共同设立爱美客国际,拟通过爱美客国际,以1.9亿美元(约合人民币13.63亿元)收购韩国REGEN Biotech,Inc.公司85%的股权。

其中,爱美客香港出资1.33亿美元(约合人民币9.61亿元),约为爱美客2023年净利润的一半;首瑞香港出资0.57亿美元(约合人民币4.12亿元)。
公告称,爱美客此次收购的目的,是巩固医美注射填充产品市场领先地位,提升公司未来业绩,同时开启国际化战略。
据悉,REGEN Biotech,Inc.成立于2020年,旗下产品Aesthefill艾塑菲,在国内被称为“童颜针”,并于2024年开始在中国地区销售。
目前Aesthefill艾塑菲产品由江苏吴中医药发展股份有限公司(以下简称江苏吴中)在中国境内独家代理,有效期至2032年8月28日。江苏吴中微信公众号发文称,目前公司尚未收到任何事项或信息将导致上述代理权发生变化。换言之,爱美客暂未获得Aesthefill艾塑菲在中国大陆的独家代理权。

爱美客2023年年报显示,爱美客还持有韩国公司Huons BioPharma Co.,Ltd.的股份,直接持股比例25.42%。该公司是Huons Global的全资子公司,主营业务为以A型肉毒毒素产品为代表的医疗美容相关生物制品的研发、生产和销售。2021年,爱美客收购其部分股份。
2023年,爱美客营业总收入28.69亿元,同比增长47.99%,营业利润21.58亿元,同比增长45.02%;利润总额21.56亿元,同比增长44.83%;净利润18.55亿元,同比增长46.33%;归属于母公司股东的净利润18.58亿元,同比增长47.08%。
亿邦持续追踪报道该情报,如想了解更多与本文相关信息,请扫码关注作者微信。

“掌”握科技鲜闻 (微信搜索techsina或扫描左侧二维码关注)










