3月14日消息,据媒体报道,2月24日凌晨,两男子在海底捞上海外滩店包间用餐后对着火锅锅底小便。
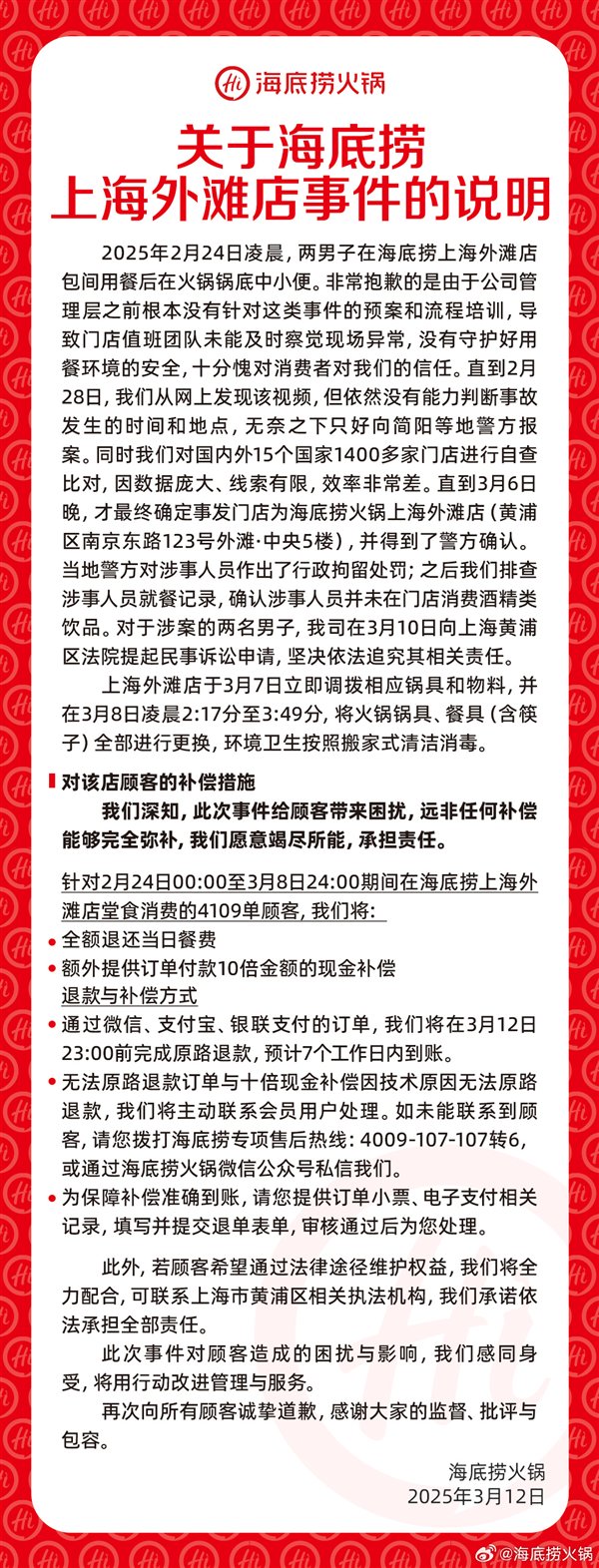
3月12日,海底捞就相关事件道歉,并称针对2月24日00:00至3月8日24:00期间在海底捞上海外滩店堂食消费的4109单顾客,将全额退还当日餐费,并额外提供订单付款10倍金额的现金补偿。另外,海底捞提到,若顾客希望通过法律途径维护权益,其将全力配合。
值得注意的是,这起事件也被黄牛盯上,有消费者向媒体表示,他在海底捞外滩店消费900多元,通过黄牛8.7折代订。因此,黄牛要抽20%的补偿,并且已经向海底捞方面提交了银行卡信息,等待补偿中。

该消费者对此表示不能接受,实际消费的是他不是黄牛,他这单消费能获得1万元的补偿款,黄牛要抽走2000元。最后这名消费者前往海底捞外滩门店,成功拦截了相关补偿,并提交了自己的银行卡信息。
回顾这起事件,律师认为,此事的传播速度远超海底捞预期,明显是舆论压力导致海底捞方面态度转变,只能通过起诉手段挽回消费者信任,此次事件对其品牌声誉造成严重负面影响,涉事男子可能面临海底捞索赔的民事责任,包括但不限于名誉受损赔偿、锅具赔偿等。

【本文结束】如需转载请务必注明出处:快科技
责任编辑:振亭
新浪科技公众号
“掌”握科技鲜闻 (微信搜索techsina或扫描左侧二维码关注)










