当要求企业将偶然性偏差事件当作常态化去预防,这未尝不是在加重受害者的困境。
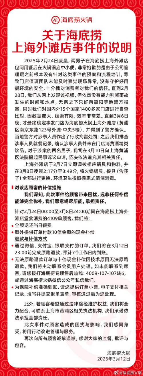
3月12日,就两男子在海底捞上海外滩店包间用餐后在火锅锅底中小便一事,海底捞再度发表声明称,将对2月24日00:00至3月8日24:00期间在海底捞上海外滩店堂食消费的4109单顾客,全额退还当日餐费,并额外提供订单付款10倍金额的现金补偿。

顾客在火锅店用完餐竟然在锅底中小便,如此奇葩行为让人惊掉下巴。其性质之恶劣,相信无需再作特别解释。
不过,更让人意外的是,海底捞最初回应中的一个细节却遭遇网友集中吐槽——鉴于涉事者为未成年人,请求大家不要攻击其个人及家庭。这被一些网友形容为“对涉事者太圣母”。
因此,对于最新回应,不少网友点赞这是一次成功的公关补救,但也不无网友认为,这只是迫于舆论压力的“割肉”。有网友算了一笔账,4109单,哪怕按每桌200元算,10倍赔偿就接近1000万元。这笔损失和网友的点赞置于同一空间,到底是海底捞亏大了,还是公关赢麻了?
其实,复盘此次事件的发酵过程,不该回避的一个根本性问题是,无论有无后续的10倍补偿,遭遇如此“无妄之灾”,海底捞都是不折不扣的受害者——企业声誉上的,经济上的(如之前就表示更换全部餐具)。如今,海底捞以“重金”收场,不管是不是迫于舆论压力,客观上都是损失的扩大。
单从公关角度看,最初的回应“翻车”,的的确确就是“失败”了,这需要海底捞作全面复盘,并汲取教训。但时至今日仍有网友扬言若不追究两名涉事人员的责任,将会呼吁“不吃海底捞”。这样的围观者反应,又真的算理性吗?还有网友表示,海底捞应该加强人手或智能监控。理论上看,似乎也有道理。
但再琢磨,部分网友已经将对涉事者的愤怒,迁怒于作为受害者的海底捞,这不是说海底捞没有管理责任,而是说不能无限放大,甚至让事件的主要矛盾转化为网友与海底捞的矛盾。当要求企业将偶然性偏差事件当作常态化去预防,这未尝不是在加重受害者的困境。
厘清这背后的逻辑,不是要为海底捞辩护,而是呼吁舆论场形成一种共识,公关“翻车”,那就吐槽;积极补偿,不妨包容。
“掌”握科技鲜闻 (微信搜索techsina或扫描左侧二维码关注)










