新京报讯(记者王萍)3月12日,新京报记者从海底捞方面获悉,海底捞针对2月24日00:00至3月8日24:00期间在海底捞上海外滩店堂食消费的4109单顾客,将全额退还当日餐费,并额外提供订单付款10倍金额的现金补偿。海底捞同时表示,若顾客希望通过法律途径维护权益,将全力配合,可联系上海市黄浦区相关执法机构,海底捞承诺依法承担全部责任。
近日,有网友发布视频称,一男子向海底捞火锅里小便。随后海底捞微博发文回应称已向多地公安机关报案。3月8日,上海市公安局黄浦分局通过官方微博发布警情通报,警方已依法对涉事的唐某、吴某作出行政拘留处罚。随后,海底捞方面表示,目前,涉事门店已将门店锅具、餐具(含筷子)全部更换,环境卫生按照搬家式清洁消毒,后续也将提升包间服务方式。
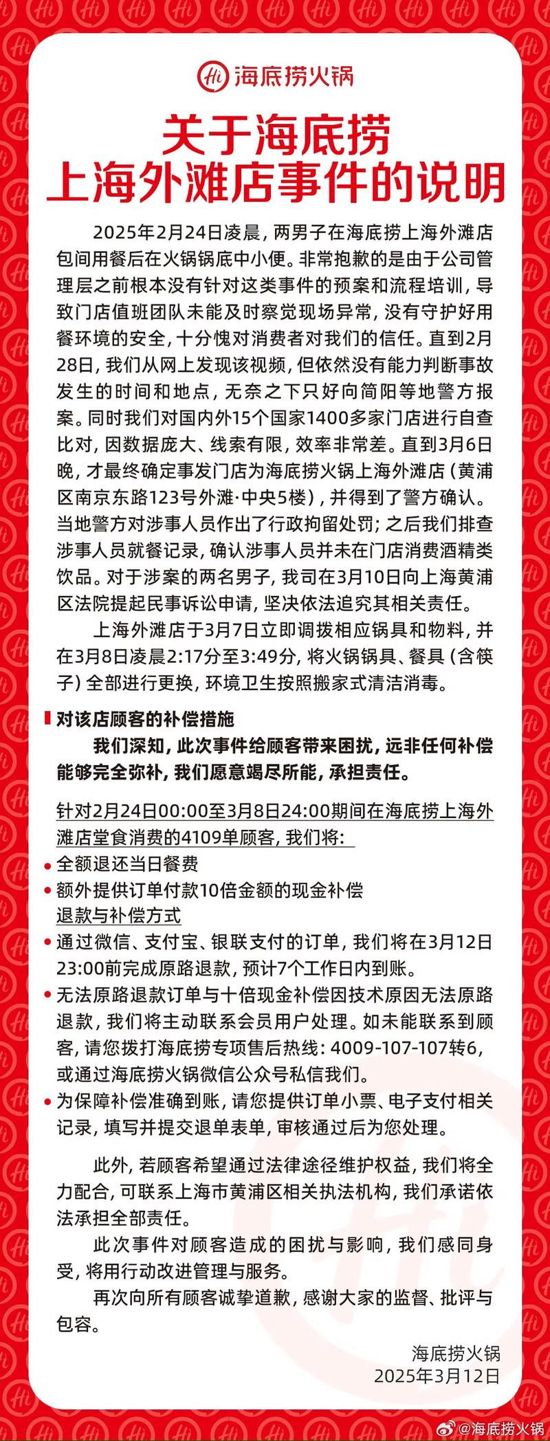
3月12日,海底捞通过微博再次发布事件说明。说明中称,2025年2月24日凌晨,两男子在海底捞上海外滩店包间用餐后在火锅锅底中小便。由于公司管理层之前没有针对这类事件的预案和流程培训,导致门店值班团队未能及时察觉现场异常,没有守护好用餐环境的安全。
直到2月28日,海底捞方面从网上发现该视频,但依然没有能力判断事故发生的时间和地点,无奈之下只好向简阳等地警方报案。“同时我们对国内外15个国家1400多家门店进行自查比对,因数据庞大、线索有限,效率非常差。直到3月6日晚,才最终确定事发门店为海底捞火锅上海外滩店(黄浦区南京东路123号外滩·中央5楼),并得到了警方确认。”
海底捞微博截图当地警方对涉事人员作出了行政拘留处罚,之后海底捞方面排查涉事人员就餐记录,确认涉事人员并未在门店消费酒精类饮品。对于涉案的两名男子,海底捞在3月10日向上海黄浦区法院提起民事诉讼申请,坚决依法追究其相关责任。上海外滩店于3月7日立即调拨相应锅具和物料,并在3月8日凌晨2:17分至3:49分,将火锅锅具、餐具(含筷子)全部更换,环境卫生按照搬家式清洁消毒。
海底捞在事件说明中表示,针对2月24日00:00至3月8日24:00期间在海底捞上海外滩店堂食消费的4109单顾客,海底捞将全额退还当日餐费,额外提供订单付款10倍金额的现金补偿。对于事件对顾客造成的困扰与影响,海底捞将用行动改进管理与服务。
编辑 王琳
校对 柳宝庆
“掌”握科技鲜闻 (微信搜索techsina或扫描左侧二维码关注)










