考研英语,是何凯文的职业筹码,也是王兴兴的成长烦恼。


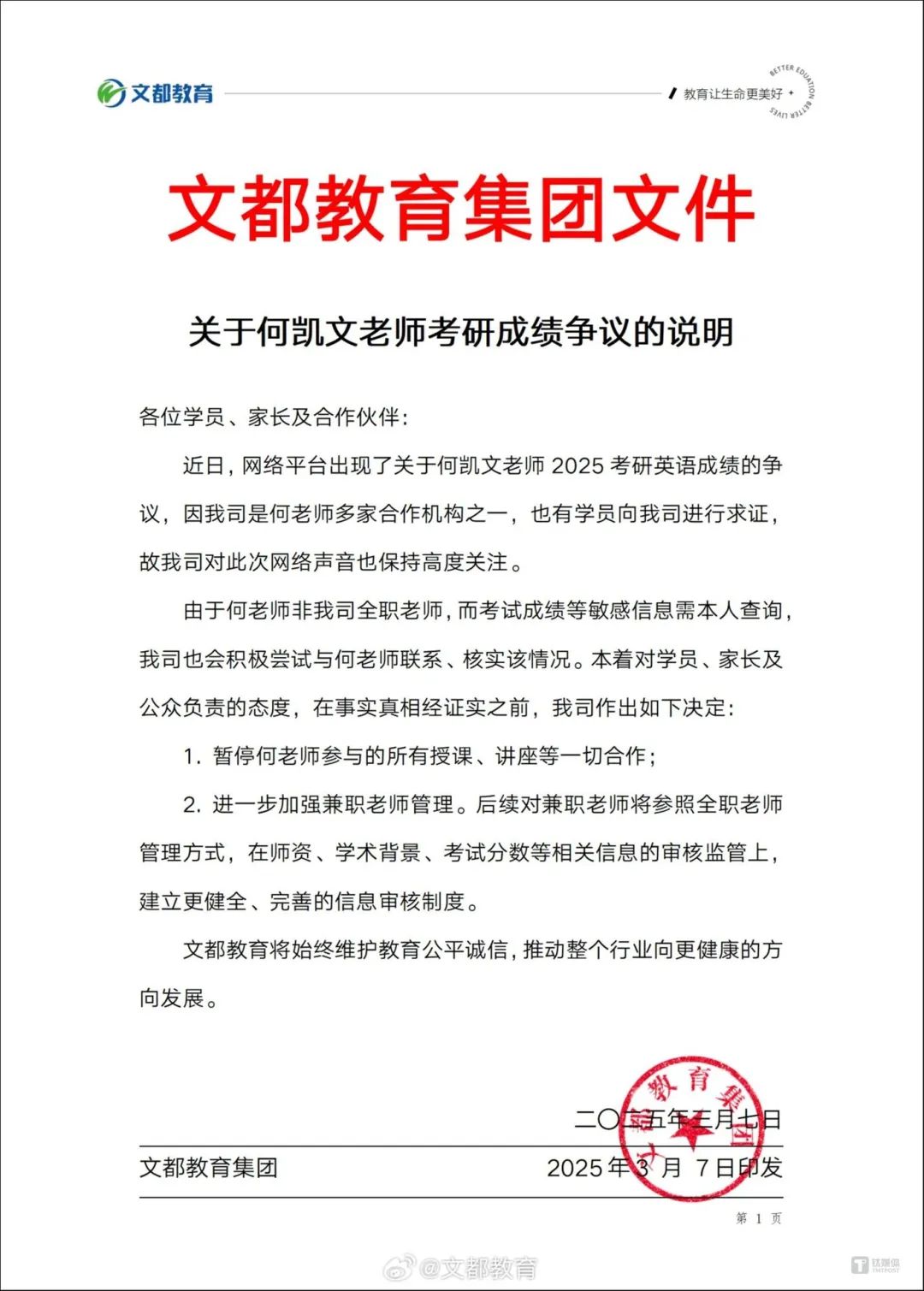
何凯文说,造假成绩完全是自己个人的行为,他人和机构都不知情。但这份道歉,不是自发的,是被同行周思成“锤”出来的。周思成是在线教育平台公司“一笑而过”创始人,此前在新东方教育集团任教15年,是“新东方二十周年功勋教师”。作为长沙新东方的王牌教师,周思成五次登上过《快乐大本营》,算是教培界比较古早的一批网红教师,2018年,在线教育风口之下,他离开新东方自己创业。起步和成名于线下教培机构,何凯文和周思成在互联网教育领域,依旧风生水起,持续活跃在微博、抖音和小红书上,两人都拥有大量粉丝。培训老师每年或者定期参加所教授课程的考试,是教培界一项不成文的规定。而备考与参考,对仍在一线教学的老师来说,是自我监督与学习,也是培训机构的营销手段和市场竞争策略。当2月24日考研英语出分,何凯文自称89分,周思成公布77分,局面变得有些微妙。3月5日,周思成发微博称,“两次@何凯文 的查分视频都经过了剪辑,每天营销号不停拉踩别的老师”,“各地wd招生都用‘全国第一’”。在他的直播教学的过程中,很多营销号都在说,“周思成只考了77,何凯文可是考了89的”。事实上,如果何凯文现在所言的71分是真实成绩,那也是相当可以了,已经大幅超过2025年的国家线。考研英语满分是100,不同专业对英语单科分数要求不同。今年,考研英语整体难度偏高,因为教育部公布的数据,大多数专业单科和总分的国家分数线均低于去年。而非专业课的单科线,满分等于100分的科目,包括政治和英语,今年最低至30,最高为48。国家线是划分是进入复试或者专业调剂的参考指标。而英语(一)卷面有40分的主观题,认真批改和潦草阅卷,周思成认为,即便二人出现10分左右的差距,也是很正常的。不过,被周思成公开点了一次之后,何凯文还公然发布造假视频“澄清”的行为,在这个与教书育人相关的行业中,的确比较少见。而在何凯文正式道歉的前一天,3月7日,文都教育发表声明说,何凯文非公司全职老师,公司只是其合作机构之一,暂停何老师参与的所有授课、讲座等一切活动,并进一步加强老师的管理,始终维护教育公平诚信。


在中国相对宽松的本科教育环境里,在那所“双非”院校求学的日子里,如果,这里是说如果,王兴兴真的读完了这些书,那足以说明,他真的是一位发自内心热爱机械,努力、勤奋且踏实的学生。他还说,这些书籍之中,至今让他印象最深的是《游戏编程中的人工智能技术》,而那时候,神经网络还是非常冷门的技术,“这本书在图书馆的角落里吃灰”。事实上,作为计算机学科的一个分支,人工智能早在1956年就美国在达特茅斯学院举行的“达特茅斯会议”上,成为了单独的研究领域,但几十年之间,一直是相对偏冷门的学科。直到2016年,AlphaGo战胜李世石后,人工智能才备受瞩目,成为了一门显学,国内各大院校开始讨论设立人工智能相关专业,那一年,“王兴兴们”已经逐个毕业了。而人形机器人产业的发展,如果从马克·雷伯特(Marc Raibert)在卡内基梅隆大学创办腿部实验室(Leg Laboratory,1980)算起的话,已经发展了接近半个世纪,而中途也曾几度陷入低潮。现在,“王兴兴们”可能更感谢人工智能的发展了。因为AI大模型的发展,与全球最前沿的信息和技术并肩同行,语言翻译已经不再是一道最核心的门槛与障碍。自2006年上线以来,谷歌翻译(Google Translate)技术就在不断持续演进。2016年有一个重大突破是,谷歌发布了基于神经网络的谷歌神经机器翻译(GNMT),使翻译更加忠实于原文,减少了大量翻译错误。2018年,谷歌发布了Transformer模型,谷歌翻译基于Transformer模型引入注意力机制,机器翻译的准确性和对上下文的理解又进一步飞跃。同样基于Transformer架构开发的大语言模型ChatGPT,其翻译水准已经接近专业译者的通用文本处理水平。当GPT-4推出之后,ChatGPT翻译性能就显著提升,尤其在低资源语言上的翻译质量,已变得与商业翻译产品的水平相当。至于在直播间里教英语、说段子的“何凯文们”,会对这些变化感到焦虑吗?会对持续进化的AI教师感到恐惧吗?也许不会。现在教育界的共识是,AI教师还不能取代人工教师,但可以作为一种辅助和补充,因为教育的本心和最终目标,不只是学科学习与期末考试。对了,还有一种剑走偏锋的“自信”是,靠考研辅导发家的张雪峰,认为比起DeepSeek,他提供的人脉信息差等“内部消息”,以及情绪价值,还很重要。这些可能够他们再多赚几年吧。按市场价格,ChatGPT最高版本ChatGPT Pro的月费才200美元,比起文都教育考研课程266天集训班报价最高达46800元的价格,还是有点相形见绌,希望奥特曼不要觉得还能再涨涨价。而更深层次的危机可能还在后面。科技变革一切,STEM学科大放异彩的同时,包括语言学科在内的人文学科的衰退大潮已至。2024年,哈佛大学本科取消了30多门秋季课程,涉及到至少20个系,这些课程集中在人文学科。文科消亡,成为了一股全球性的浪潮。不过,考研人数下降,人文学科退潮,不意味着高等教育和专业院校不重要。就在今天,北京大学还宣布扩招150个本科学位,加大国家急需人才培养力度,新增计划将重点围绕国家战略急需、基础学科和新兴前沿领域。就目前全球的教育体系来看,高等院校依旧是创新的孵化器,虽然很多人已经发现,当前AI大模型革命,因为依赖强大的算力和数据,学术界的优势似乎已经不敌产业界。但谁又会知道,现在,此刻,在哪所高校里,在哪个无人问津的小角落里,不在意那些暂时被尘埃掩盖的人类智慧,正悄悄孕育着也许十年、二十年之后会耀眼的成果呢?
“掌”握科技鲜闻 (微信搜索techsina或扫描左侧二维码关注)










