
《投资者网》乔丹
2025年,佳禾食品(605300.SH)交出了一份令市场感到“寒意”的成绩单。
公司2024年净利润大幅缩水。在业绩表现不佳的背景下,公司推出了7.25亿元的定增计划,旨在押注咖啡产能的扩张。
然而,伴随这一决策的还有销售效率下降、现金流压力加大、股东减持等一系列风险暴露。
净利润大幅下降
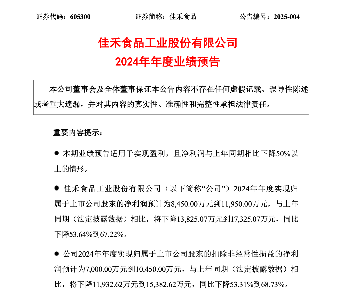
根据业绩预告,佳禾食品2024年年度净利润预计在0.85亿元至1.2亿元之间,与上年同期相比,将下降1.38亿元至1.73亿元,同比下降53.64%至67.22%。扣非净利润预计在0.7亿元至1.05亿元之间,同比下降53.31%至68.73%。
资料来源:公司公告过往的财报数据显示,销售费用高涨成为利润的一大“黑洞”。
2024年前三季度,佳禾食品的销售费用同比激增74%至1.07亿元,若按此增速线性外推,2024年全年的销售费用或将突破1.4亿元。
在茶饮原料行业价格战日益激烈的背景下,公司“高费用换市场”的策略显得力不从心。2024年前三季度,公司营收为16.8亿元,意味着每1元的销售费用仅能撬动15.7元的营收,这一水平较2023年的31.9元大幅下降,投入产出效率的恶化表明商业模式出现问题。
更为严峻的是盈利质量的危机。尽管全年非经常性损益预计在1450万至1500万元之间,但扣非净利润的降幅仍高于整体净利润的降幅,表明公司主营业务的造血能力正在加速衰竭。同时,经营活动产生的现金流净额前三季度同比下降33.83%,存货周转天数从54.97天延长至65.84天,公司的流动性面临挑战。
公司业绩的下滑与主营业务植脂末的变化密切相关。佳禾食品是国内植脂末生产的重要企业,其产品主要应用于新茶饮、咖啡、烘焙等行业。然而,随着消费者健康意识的提升,植脂末业务面临严峻挑战。
Wind数据显示,植脂末业务收入在总收入中的占比逐渐下降。2023年这一业务实现了约19.26亿元的收入,占比67.78%。然而,到了2024年上半年,该业务的收入降至约5.87亿元,占比仍达到54.71%。至2024年前三季度,植脂末业务的收入同比下滑了42.17%,成为公司同期同比降幅最大的产品类别。
植脂末业务的下滑原因主要包括健康趋势的影响、客户自建产能以及市场竞争的加剧。为应对困境,公司进行了产品升级,全面停售含反脂产品,并加大咖啡业务的投入,以期在咖啡赛道开辟新的增长点。然而,这一路径并不平坦。
5.5 亿冲向净利率0.37%业务
根据公司发布的公告,佳禾食品计划募集资金7.25亿元,其中5.5亿元将用于咖啡产能扩张建设项目。然而,这一决策背后的逻辑受到市场质疑。
资料来源:公司公告2024年上半年,佳禾食品的咖啡业务营收为1.14亿元,同比仅增长4%。其中,大部分营收或来自公司面向C端的咖啡品牌“金猫咖啡”。2024年上半年,金猫咖啡的营收为1.26亿元,但净利润仅为46.35万元,换算下来净利率约0.37%。
资料来源:公司公告值得注意的是,咖啡行业的头部企业普遍采取OEM代工模式,而佳禾食品选择自建重资产产能,这一决策无疑增加了较低利润率业务的风险。
此外,佳禾食品研发投入长期维持在1.3%左右,远低于行业平均水平,这意味着其“高性价比咖啡原料”的技术竞争力仍然存在不小的疑问。在雀巢、illy等巨头的市场垄断,以及新消费品牌的崛起下,佳禾食品在咖啡行业缺乏明显的差异化优势。
而在此次定增中,1.75亿元将用于补充流动资金,占总募资额的24%。这与公司经营活动现金流下降的趋势不无关系。而在植脂末业务下滑、咖啡业务利润微薄的情况下,市场担心公司可能陷入“越卖越亏”的恶性循环。
更值得关注的是股东层面的变化。根据Wind数据,前五大股东之一的宁波和理投资咨询合伙企业(有限合伙)计划于2024年11月21日至2025年2月20日减持不超过520万股,占公司总股本的1.30%。其在2024年11月26日通过集中竞价方式减持了400万股,减持金额为5337万元。虽然后来提前终止了减持计划,但这一股东减持行为可能进一步影响市场信心,给公司股价带来压力。
佳禾食品当前的困境,实质上是传统业务衰退与新业务转型的双重挤压。植脂末业务受健康趋势影响,难以回升;咖啡业务则面临技术、渠道、品牌等多方面的瓶颈。在行业竞争日益激烈的背景下,佳禾食品若继续依赖粗放的销售费用驱动模式,恐将陷入投入产出不成正比的怪圈。
对于投资者而言,在关注佳禾食品的发展时,有三大信号值得密切留意。一是销售费用率能否实现有效下降,这关系到公司的成本控制和盈利能力;二是咖啡业务客户结构能否从区域品牌成功突破至全国连锁,这将影响公司的市场份额和品牌影响力;三是定增产能落地后的实际利用率,这将决定公司产能的发挥和未来的增长潜力。(思维财经出品)■
“掌”握科技鲜闻 (微信搜索techsina或扫描左侧二维码关注)










