3 月 7 日消息,科技媒体 patentlyapple 昨日(3 月 6 日)发布博文,报道称苹果最新获批一项技术专利,涉及基于视觉的手势定制技术。
该专利通过引入元学习(Meta-Learning)框架,解决了手势识别中的“少样本学习”(Few-Shot Learning, FSL)难题,让用户能够自定义手势,提升交互效率和个性化体验。
技术背景与挑战
手势识别技术近年来在虚拟现实、游戏和智能家居等领域得到广泛应用,但自动识别手势仍面临诸多挑战。传统技术仅能识别预定义手势,无法满足用户个性化需求。
此外,少样本学习(FSL)问题也限制了手势识别的灵活性,即模型需要在有限数据下快速学习新手势,同时避免过拟合。
解决方案:元学习与图变换器
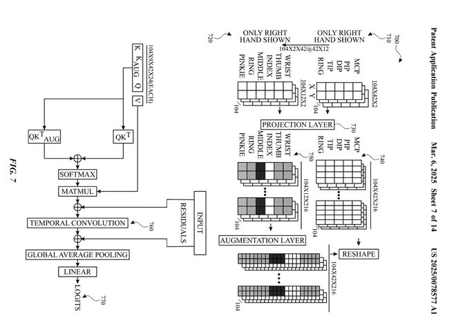
苹果的专利技术通过结合元机器学习(meta-learning)和图变换器(Graph Transformer),构建了一个全面的手势定制框架。该技术利用 RGB 摄像头等成像传感器,支持静态、动态、单手和双手等多种手势类型。







用户只需演示一次手势,系统即可通过捕捉帧序列完成定制。此外,专利还整合了迁移学习和元增强技术,进一步提升了模型的泛化能力。
该技术不仅提高了电子设备的手势识别精度,还为个性化交互开辟了新路径。例如,用户可以根据自身需求定义专属手势,提升操作效率和记忆性。同时,该技术对特定需求群体(如残障人士)更具包容性,为人机交互的普及化提供了技术支持。
【来源:IT之家】
新浪科技公众号
“掌”握科技鲜闻 (微信搜索techsina或扫描左侧二维码关注)










