随着全球努力解决气候变化和环境可持续性问题,电动汽车 (EV) 已成为一线希望。这些纯电动汽车标志着我们在寻找更环保、更环保的交通选择方面取得了巨大进步。电池是决定电动汽车性能、安全性和效率的关键因素,是这些汽车的核心。电池管理系统 是一项复杂的技术,可执行管理此电池的复杂作。
本文引用地址:
电池管理系统是一种电子系统,用于控制和保护可充电电池,以保证其最佳性能、使用寿命和安全性。BMS 跟踪电池的状况,生成辅助数据,并生成关键信息报告。充电状态 (SOC)、健康状态 (SOH) 和剩余容量是 BMS 跟踪和计算的三个重要指标。此外,它还监控电流、电压和温度等关键变量。此外,BMS 主动保护电池免受深度放电、过度充电、过热和过流等风险。
除了提供保护外,BMS 还通过控制加热或冷却系统来调节电池的环境,以保持电池在其理想的温度范围内工作。电池平衡是 BMS 的另一个重要功能,它确保电池组中的每个电池均匀充电和放电,从而提高电池的整体性能和耐用性。现代可充电电池的可靠性和安全性由该系统的广泛监控、报告和保护功能来维护。
BMS 以多种方式充当电池组的“大脑”。它根据收集的信息做出判断,这些选择会影响电池的性能和使用寿命。如果没有 BMS,电池可能会过度充电或过度放电,这两者都有可能缩短其使用寿命并导致电池故障。
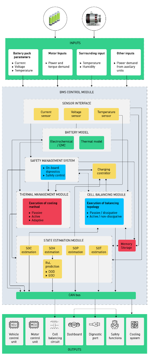
BMS 通常是一个嵌入式系统和一个专门设计的电子稳压器,用于监控和控制各种电池参数(例如温度、电压和电流),以将电池单元保持在安全的工作范围内。图 1 描述了电动汽车中使用的 BMS 的整体结构。BMS 中使用的输入、数据处理和输出信号可用于根据架构设计描述数据流。
图 1:电动汽车中 BMS 的内部架构BMS 在电动汽车环境中具有许多关键功能,包括监控、保护、平衡和热管理。下面将更详细地介绍这些函数。
电池的电压、电流、温度和 SOC 都由 BMS 持续监控。要评估电池的性能和状况,这些信息是必不可少的。例如,测量电池剩余电量的 SOC 对 EV 的行驶里程有直接影响。
BMS 还跟踪电池的 SOH,这是衡量其总体健康状况的指标。SOH 可以对潜在的电池问题提供早期警告,从而实现先发制人的维护或更换有故障的电池。
BMS 可防止可能损坏电池并因此损坏汽车的问题。这些保护包括过流 (OC)、过压 (OV)、欠压 (UV)、过热 (OT) 和欠温 (UT) 情况。BMS 通过禁止电池在其安全工作区 (SOA) 之外运行来保证电池的使用寿命和安全性。
过流保护 (OCP) 可保护电池免受超过电池允许额定电流的高电流的影响,并可能导致过热和电池损坏。为了防止电池的充电或放电超出安全范围,否则可能导致电池寿命缩短甚至电池故障,使用了过压保护 (OVP) 和欠压保护 (UVP)。由于具有过热保护 (OTP) 和欠温保护,电池可在安全温度范围内工作,防止极热或极冷的伤害。
BMS 的另一个重要工作是电池平衡。保持所有电池的均匀充电至关重要,因为 EV 电池组由许多单独的电池组成。BMS 通过主动或被动平衡来实现这一点,从而提高电池组的整体效率和耐用性。
在主动平衡期间,电荷从高电荷电池转移到低电荷电池,以保持所有电池的相同电荷水平。另一方面,在无源平衡中使用分流电阻器会导致来自高电荷电池的多余电荷以热量的形式消散,而不是在电池之间转移。通过连续充电而不耗散,低电量电池可以使用这种技术赶上。在几个充电周期中,被动平衡通过防止任何一个电池过度充电,逐渐改善整个电池的充电均匀状态。这两种技术都试图增加电池组的容量和使用寿命,但主动平衡更有效,因为它重新分配电荷而不是以热量的形式消散。
BMS 对于控制电池组内部的温度至关重要。它通过监控温度并根据需要部署冷却技术来帮助防止过热,这种情况可能会导致电池寿命缩短甚至热失控。
当温度峰值导致温度进一步升高时,就会发生一种称为热失控的危险情况,这可能导致无法控制的破坏性反应。BMS 可以通过监测电池单元的温度并根据需要采取行动来阻止热失控并保证电池的安全运行。
随着电动汽车技术的发展,电池管理系统 (BMS) 变得越来越复杂。预计未来的 BMS 将包括尖端功能,例如用于更大性能优化的预测分析、增强的安全协议以及改进的与其他车辆系统的集成。
使用历史数据和机器学习算法,预测分析对未来进行预测。这可能需要在 BMS 的背景下预测过去的性能,以预测电池的未来充电状态 (SOC) 或整体健康状况。这将使更主动地管理电池成为可能,从而延长其使用寿命并提高 EV 的效率。
改进的安全标准可能包括用于预测和避免潜在电池问题的更复杂的技术。这可能需要更复杂的算法来发现可能指向可能问题的异常情况,以及对电池状况进行更全面的监控。
BMS 可以更直接地与其他 EV 系统(例如电机控制器或车载计算机)通信,以改善与其他车辆系统的集成。这可能会使汽车运行更平稳,从而提高其有效性、性能和用户体验。
总之,电池管理系统 (BMS) 是电动汽车的重要组成部分,用于管理、保护和监控电池。了解 BMS 的性质和用途将有助于我们更好地理解为当前和未来电动汽车提供动力的错综复杂的技术相互作用。
随着我们继续进步和扩展电动汽车的可行性极限,BMS 肯定会向前发展和改变。通过跟上这些改进,我们可以确保我们利用这项技术的潜力来创造更安全、更有效和更可持续的电动汽车。
无论您是为电动汽车制造商工作、创建 BMS 系统,还是只是该技术的粉丝,了解 BMS 的功能和意义都是必不可少的。随着我们接近电动汽车广泛使用的未来,BMS 将继续成为这一创新技术领域的关键组成部分。
“掌”握科技鲜闻 (微信搜索techsina或扫描左侧二维码关注)










