PLC 编程实例,实现这个功能。
本文引用地址:
1. 看一个 PLC 的编程实例,有这样的控制要求:正反转控制,正转十秒,停止五秒,反转十秒,停止五秒,如此循环往复运行。看到这样的控制要求第一的反应可能就是该如何去使用定时器,把逻辑跑通。
2. 介绍另外一种编程思路,虽然使用定时器,但是只使用定时器,看一下如何使用定时器就把这样的程序编写出来。
3. 首先进行 cpu 的组态,cpu 选择 cpu st20,选择默认启动,选择运行,点击确定。
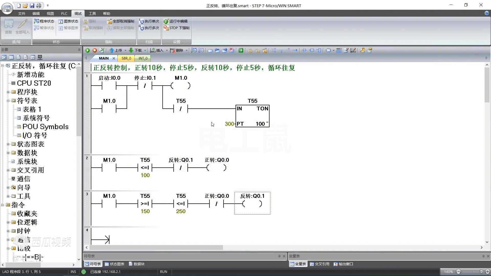
4. 下面是分配一下输入出口的表格,把这上拉一下,按零点零是启动,按零点一是停止。
5. 接下来是 q 零点零,q 零点零是正转,q 零点一是反转。
6. 接下来开始编写程序,程序直接使用启动,然后是停止。
7. 这个位置使用中计,使用 m 一点零,使用 m 一点零作为自锁。
8. 接下来这个位置使用定时器,定时器在这个位置,使用接通演示,地址输入 t 五五,这个时间先不设置。

9. 接下来编写正转程序,m 一点零零。
10. 接下来使用比较指令,就使用定时器加比较指令相互结合的一种方式去实现这样的功能。这样只使用 t 五五这样的定时器就行。
11. 刚开始的时候就是正转十秒,正转十秒就是前十秒,前十秒可以这样,就是小于等于整数 t 五五,这个十秒是多少?十秒其实就是一百,因为这个时间的单位是毫秒,如果需要跑十秒,前面就是一百。

12. 再加上反转的互锁是 q 零点一,输出就是 q 零点零,这就是正转程序。
13. 接下来是反转程序,仍然是 m 一点零,这个时间看一下,因为中间还要停止五秒,这样是反转十秒,这样就是大于等于 t 五五,大于等于多少?是一百五,因为要运行十秒,所以就是小于等于二百五十秒。

14. 接着是使用小于等于 t 五五,下面是二百五十秒,这就可以设置为是三百,因为前十秒是正转,然后停止五秒,停止五秒之后是反转十秒,再停止五秒,这样就是三十秒。
15. 三十秒因为当到达三十秒的时候要对它进行复位,所以使用 t 五五。
16. 接下来这个位置需要使用正转的互锁 q 零点零,这是输出 q 零点一。
17. 接下来把程序下载进 PLC,实际上去跑一下,点击 PLC,点击下载,点击是,点击调试,程序状态。

18. 现在是初始状态,按一下启动,启动之后首先是正转,正转时间是十秒,当大于十秒的时候停止五秒,当到达一百五十以上的时候反转。
19. 看这个条件,当高于一百五十的时候就会停止运行,当到达三百的时候会再次切换到正转运行,就是这样的过程。
20. 再看一下整个过程,十秒钟到达停止五秒,停止五秒钟时间到达开始反转,反转运行十秒钟的时间停止了五秒钟,再次开启正转,也就是新的循环,就是这样的功能。
21. 因为这个是 PLC,所以实现的方式可以多种多样,这儿介绍的就是使用定时器加上比较指令相互结合的一种方式去编程,这样逻辑会比较清晰。
“掌”握科技鲜闻 (微信搜索techsina或扫描左侧二维码关注)










