快科技2月26日消息,日前携程集团公布了2024年第四季度及全年的财务业绩。
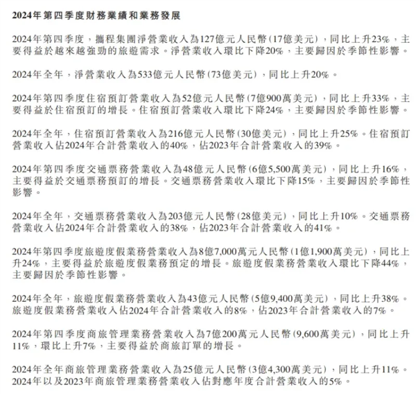
数据显示,携程2024年全年净营业收入达到533亿元人民币,同比上升20%;归属于携程集团股东的净利润为171亿元,同比增长70%,均创下历史新高。
在业务板块方面,携程的住宿预订业务表现尤为突出,全年营业收入达到216亿元,同比增长25%,占总收入的40%。
交通票务业务收入为203亿元,同比增长10%,占总收入的38%;旅游度假业务收入为43亿元,同比增长38%,成为增长最快的板块;商旅管理业务收入为25亿元,同比增长11%,占比5%。

国际业务也是亮点之一,第四季度,国际业务收入占集团总收入的14%,其中出境酒店和机票预订量较2019年同期增长超过120%,高于行业平均水平30%至40%。
国际OTA平台的酒店和机票预订量同比增长超过70%,亚太地区预订量增长更是达到80%。
携程集团董事会执行主席梁建章表示,新的AI大模型在旅游业展现出巨大潜力,但AI不会替代OTA,而是作为OTA的重要补充,为平台提供新的获客渠道,携程将继续投资人工智能并促进入境旅游,以推动创新并提升整体旅游体验。

【本文结束】如需转载请务必注明出处:快科技
责任编辑:黑白
新浪科技公众号
“掌”握科技鲜闻 (微信搜索techsina或扫描左侧二维码关注)










