肿瘤类器官在淋巴瘤精准医疗方面又有新突破!来自斯坦福大学和加州大学的科研人员在《Cell stem cell》(影响因子IF=23.90)发表研究论文[1]指出,他们在体外培育出一种高通量患者来源的淋巴瘤类器官模型,可在原生的肿瘤微环境下共培养恶性淋巴细胞,且能稳定培育长达3周。该创新研究为滤泡性淋巴瘤的精准医疗和免疫治疗提供了坚实平台。
提到淋巴瘤,大家并不陌生。这是一种起源于淋巴造血系统的恶性肿瘤,也是近年来发病率较高的恶性肿瘤之一。滤泡性淋巴瘤作为一种常见的惰性淋巴瘤,在临床和遗传上具有异质性。
尽管大多数患者的平均无进展生存期可以超过10年,但是部分早期复发的患者却具有较高的复发率和死亡率。其中,免疫逃逸是滤泡性淋巴瘤持续和进展的一个关键因素,而未经治疗的滤泡性淋巴瘤的进展和缓解提示抗肿瘤免疫的动态参与。
在过去的研究中,科学家们曾尝试使用细胞系或小鼠模型来模拟淋巴瘤的免疫细胞及其相应的肿瘤微环境(TME),但仍存在一些基本限制。诸如过度依赖细胞系,长期培养寿命的不确定性,仅对小鼠或异种移植淋巴组织进行分析,以及需要外源性细胞因子等。
因此,需要创新的临床前模型用于打破对免疫细胞和肿瘤微环境进行建模的种种限制。
近日,加州大学欧文分校和斯坦福大学的研究人员在《Cell Stem Cell》期刊发表研究论文,该研究开发出患者来源的淋巴瘤类器官(PDLO),为滤泡性淋巴瘤的精准医疗提供有力支持。

△ 该研究开发出患者来源的淋巴瘤类器官(PDLO)模型用于评估和靶向滤泡淋巴瘤肿瘤免疫微环境,为滤泡性淋巴瘤的精准医疗提供了有力支持。
这个患者来源的淋巴瘤类器官是一种稳定的体外高通量模型,不仅能够在原生的肿瘤微环境下共培养患者来源的恶性淋巴细胞;并且在无外源性细胞因子的情况下,可保持体外微环境稳定性长达3周。这一创新研究将有助于推进患者特异性建模、高通量筛查、TME特征识别和治疗反应评估等方面的工作,为滤泡性淋巴瘤的精准治疗提供坚实平台。
01
聚焦肿瘤免疫微环境的
人类淋巴瘤类器官模型
滤泡性淋巴瘤(follicular lymphoma, FL),是一种惰性淋巴瘤,即生长缓慢的淋巴系统肿瘤,属于非霍奇金淋巴瘤(NHL)的一种,其肿瘤微环境异质性会影响临床结果。
尽管当前的免疫治疗策略(包括基于抗体和细胞的治疗)在应对持续疾病控制的促肿瘤发生机制上取得了一些进展,但仍存在许多挑战。尤其是模拟完整的滤泡性淋巴瘤的肿瘤微环境及其天然同基因肿瘤浸润白细胞进行建模仍是一项艰难的任务。
肿瘤类器官技术的出现,为肿瘤疾病研究、精准治疗和药物开发等领域的深入研究提供了新思路。来自非淋巴器官(例如肺、肠道和大脑等)的类器官系统具有更准确地代表人类组织肿瘤微环境(TME)的巨大潜力。然而,由于免疫细胞发育需求的复杂性和多样性,使用传统的类器官技术生成能够重现免疫TME的类器官一直具有挑战性。
来自加州大学欧文分校和斯坦福大学医学系肿瘤科的研究人员改进了从原发性人类滤泡性淋巴瘤(FL)活检中提取的淋巴组织中构建类器官的平台,进而构建了患者来源的淋巴瘤类器官(PDLO)。其中包括来自天然滤泡性淋巴瘤的肿瘤微环境的细胞,成为目前研究淋巴瘤的强有力实验平台。
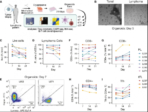
△ 滤泡性淋巴瘤类器官(PDLO)构建评估流程示意图。研究人员研究了12例处于具有代表性的FL患者(在初始分期时主要是晚期疾病,年龄中位数在60岁)的初次活检样品,在无菌条件下处理,将其解离成单细胞悬液,然后在高通量96孔平台上生成了“患者来源的淋巴瘤类器官”模型(Patient-derived lymphoma organoids,PDLOs)。
利用流式细胞术免疫表型分型、批量RNA-seq(RNA单细胞基因测序)和DNA CAPP-seq(cancer personalized profiling by deepsequencing,肿瘤个体化分析深度测序法)的多模式策略评估了类器官纵向稳定性和TME特性,综合分析确定供者特异性细胞组成、转录组变化、体细胞突变特征、克隆动力学以及B和T细胞免疫受体库的变化。
他们发现PDLOs形成聚集体,在培养中保持活性直至第21日实验结束,恶性淋巴瘤细胞在PDLOs中的高度稳定性。
△ 对淋巴瘤患者进行活检分离、解离和冷冻保存。类器官在培养物中产生并生长长达 21 天。在PDLOs培养期间,CD4和CD8 T细胞区室都保持良好,从而验证了PDLOs系统能充分维持滤泡性淋巴瘤细胞及其肿瘤微环境,表明患者来源的类器官在培养中具有活性和高度稳定。
△ 患者来源的淋巴瘤类器官是滤泡性淋巴瘤肿瘤微环境的稳健稳定的体外系统。为了评估培养期间突变稳定和潜在选择的PDLOs,使用CAPP-seq在培养前和每周时间点评估体细胞错义突变。
在队列中发现了典型的复发突变,包括KMT2D(50%)、CREBBP(50%)、BCL2(67%)、EZH2(42%)、TNFRSF14(33%)、STAT6(25%)和TP53(25%)。通过比较一系列PDLOs和第0日检测到的突变,确定类器官突变谱在培养的3周内保持稳定。
这PDLOs技术成功地支持了原代淋巴瘤细胞的长期培养,具有克隆和突变稳定性。
△ PDLO 在第 4 天用双特异性抗体治疗。使用多模式分析方法来表征治疗后的细胞反应。BCR克隆型作为淋巴瘤B细胞的一种特异性标记物,CD3:CD19双特异性抗体治疗后,优势单克隆BCR克隆型的频率显著降低。
实验表明,使用CD3:CD19和CD3:CD20治疗性双特异性抗体治疗的PDLO显示出B细胞杀伤和T细胞激活。
总的来说,作为一种强大的体外高通量模型,人类淋巴瘤类器官能够在原发性患者来源的恶性淋巴细胞在其原发性肿瘤微环境(TME)内稳定共培养,这一创新研究可以加速我们对滤泡性淋巴瘤的生物学理解,包括对治疗的个性化反应评估。这个PDLOs系统可以通过患者特异性建模、高通量筛选、TME特征识别和治疗反应评估,为推进滤泡性淋巴瘤的个体化精准医疗提供强有力的平台。
02
日益精进的类器官
赋能肿瘤精准医疗
类器官自诞生之日起,成为冉冉升起的、备受瞩目的医疗前沿科技。随着科学家的深入研究,类器官技术日益纯熟,人体各主要器官组织的体外三维模型相继被培养出来,成为再生医学、基因编辑、精准医疗等领域的创新研究模型,也为进入临床前试验提供了开拓性、前瞻性的研究平台。
目前,世界各地的科学家们纷纷躬身入局,类器官俨然生物医药领域炙手可热的前沿技术,正在成为疾病研究、新药研发和精准医疗等研究领域的新视野和新方向。
2023年,麻省理工学院的科学家发现:通过建立新的合成细胞外基质培育出3D子宫内膜微环境,可同时研究子宫内膜上皮类器官和基质细胞。
试验通过对基质胶/水凝胶的研究,调整其“软硬度”以模拟人类子宫内膜的增殖厚度,从而证明水凝胶对功能性合成细胞外基质的合理性,并促进产生和维持子宫内膜类器官的长期培养。这个类器官共培养模型不仅支持长期(15天)培养,而且可以模拟人类月经周期的关键方面。
该研究[2]将促进我们对女性月经健康、生殖健康和疾病机制的理解,有望为月经不调、痛经、子宫内膜相关疾病(子宫腺肌病,子宫内膜异位症,子宫内膜癌等)、不孕症等女性生殖系统疾病提供新疗法,对提升女性健康水平具有重要的现实意义。
无独有偶,澳大利亚昆士兰科技大学的研究人员在《Nature》子刊发表最新研究成果[3],研究表明成纤维细胞生长因子受体FGFR2(剪接亚型)或与子宫内膜癌患者预后不良直接相关。
他们利用患者来源的异种移植物(PDX)衍生出子宫内膜癌类器官(PDXO)模型,试图研究子宫内膜癌肿瘤结构和遗传学的复杂性。
研究发现,携带激活FGFR2c的子宫内膜癌患者异种移植物用FGFR抑制剂治疗7天时间,结果显示:肿瘤血管形成和阻止免疫系统杀死癌细胞的免疫细胞(M2-巨噬细胞)水平发生显著减少。
PDX衍生的子宫内膜癌类器官模型可以更好地模拟患者肿瘤异质性和分子特征,有望成为用于临床前试验的稳健模型。此外,该研究结果有望启动支持将FGFR抑制剂与免疫疗法相结合的临床试验,这也为转移性/复发性子宫内膜癌患者的个性化治疗的进展提供了可行性。
简言之,类器官技术正在以颠覆过往传统医学和治疗手段的形势迅猛发展,在全球生物医药领域如火如荼之际,类器官模型的出现将提升在疾病建模、新药研发、精准医疗、再生医学等方面的跃进。其中,肿瘤类器官的优势也已逐渐为世人所知,各癌种类器官模型和肿瘤类器官样本库,将在药敏检测,确定药物作用靶点,测试药物毒性等方面逐一彰显。随着科学家的深入研究,类器官技术的成熟,还可用于定制个性化的治疗策略,为患者提供全新的医疗策略,引领疾病治疗全面迈进新时代。
Write in the last
写在最后
患者来源的肿瘤类器官的建立,被认为是类器官培养技术的重大突破,为癌症研究和治疗提供了前所未有的可靠模型,特别是个性化治疗开辟了全新视野。目前,科学家已经成功培养了多种肿瘤类器官(包括结肠癌、前列腺癌、胃癌、乳腺癌、胰腺癌、宫内膜癌、卵巢癌、肾癌等),这将提供一种更为直观、可靠、高效和避免伦理争议的研究平台,成为21世纪癌症研究中的重要模型,拓展肿瘤生物学和精准治疗的相关研究。
参考文献:
[1] Ash A. Alizadeh,Lisa E. Wagar,et,al.A human lymphoma organoid model for evaluating and targeting the follicular lymphoma tumor immune microenvironment. Cell Stem Cell. 2024 Feb 20, DOI:2024.01.012
[2] Juan S. Gnecco,Alexander Brown,et al ,Organoid co-culture model of the human endometrium in a fully synthetic extracellular matrix enables the study of epithelial-stromal,Med,2023 Aug 11;4(8):554-579.e9. doi: 10.1016/j.medj.2023.07.004.
[3] Sengal, A.T., Bonazzi, V., Smith, D. et al. Endometrial cancer PDX-derived organoids (PDXOs) and PDXs with FGFR2c isoform expression are sensitive to FGFR inhibition. npj Precis. Onc. 7, 127 (2023).
“掌”握科技鲜闻 (微信搜索techsina或扫描左侧二维码关注)










