简介
本文引用地址:
人工智能(AI)应用对高性能内存,尤其是高带宽内存(HBM)的需求不断增长,芯片设计因此变得更加复杂。自动测试设备(ATE)厂商是验证这些芯片的关键一环,目前正面临着越来越大的压力,需要不断提升自身能力以满足这一需求。传统上,在存储器晶圆探针电源应用中,PhotoMOS开关因其良好的低电容乘电阻(CxR)特性而得到采用。低CxR有助于减少信号失真,改善开关关断隔离度,同时实现更快的开关速度和更低的插入损耗。
除了上述优点外,PhotoMOS开关的关态电压也较高,但也存在一些局限性,主要体现在可靠性、可扩展性和导通速度方面。其中,导通速度较慢一直是客户不满的一大原因。
为了应对这些挑战,ADI公司开发出了新型开关来取代存储器晶圆探针电源应用中的PhotoMOS。ADI开关不仅导通速度非常快,而且同样具备低CxR特性,可以确保高效切换。此外还具有良好的扩展性,能够改善测试的并行处理能力,使ATE能够处理更大规模、速度更快的测试任务。如今AI应用对高效和高性能内存测试的需求日益增长,为此,ATE公司正积极寻求更优的解决方案。在这种背景下,ADI开关凭借一系列出色特性,成为了PhotoMOS的有力替代方案。
应用原理图
在ATE设置中,开关扮演着非常重要的角色。开关能够将多个被测器件(DUT)连接到同一个测量仪器(例如参数测量单元PMU),或者将它们从测量仪器上断开,以便执行测试流程。具体来说,开关使得PMU能够高效地向不同DUT施加特定电压,并检测这些DUT反馈的电流。开关能够简化测试流程,在需要同时或依次测试多个DUT的情况下,这种作用更加突出。通过使用开关,我们可以将PMU的电压分配到多个DUT,并检测其电流,这不仅提高了测试效率,还大幅减少了每次测试之间重新配置测试装置的麻烦。
图1 PMU开关应用
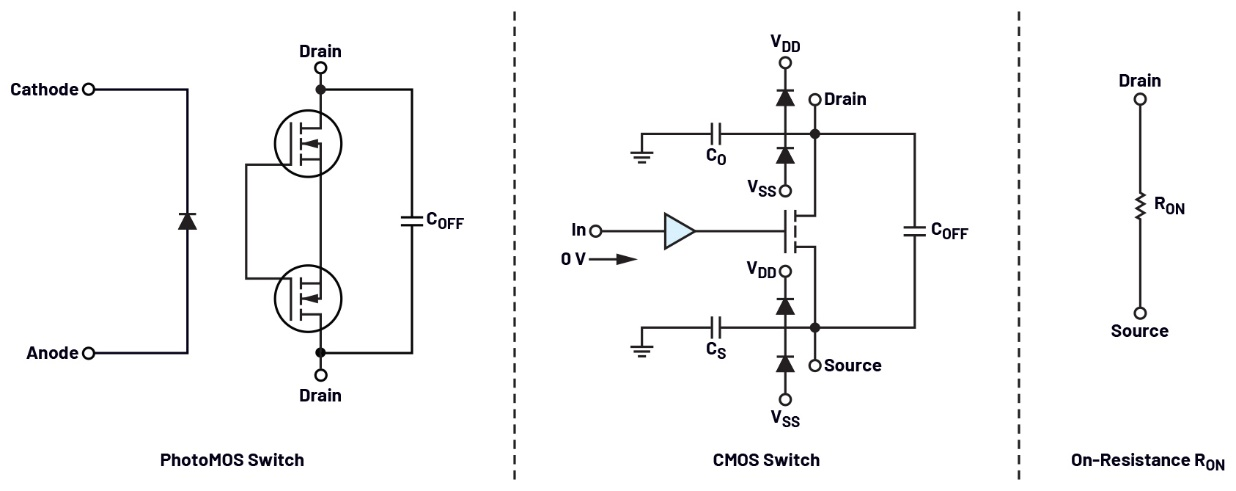
图2 PhotoMOS和CMOS开关架构 图1展示了如何利用开关轻松构建矩阵配置,使得一个PMU就能评估多个DUT。这种配置减少了对多个PMU的需求,并简化了布线,从而显著提高了ATE系统的灵活性和可扩展性,对于大批量或多器件的测试环境至关重要。
开关架构
为便于理解评估研究(即利用开发的硬件评估板对PhotoMOS开关和CMOS开关进行比较)以及研究得出的结果,这里比较了PhotoMOS开关和CMOS开关的标准。从二者的开关架构开始比较更易于看出差别。
CMOS开关和PhotoMOS开关的架构不同,图2显示了开关断开时的关断电容(COFF)。该寄生电容位于输入源极引脚和输出引脚之间。
对于PhotoMOS开关,COFF位于漏极输出引脚之间。此外,PhotoMOS开关具有输入到输出电容(也称为漏极电容),同时在其用于导通和关断输出MOSFET的发光二极管(LED)级也存在输入电容。
对于CMOS开关,COFF位于源极和漏极引脚之间。除了COFF之外,CMOS开关还有漏极对地电容(CD)和源极对地电容(CS)。这些对地电容也是客户在使用CMOS开关时经常抱怨的问题。
当任一开关使能时,输入信号便可传输至输出端,此时源极和漏极引脚之间存在导通电阻(RON)。通过了解这些架构细节,我们可以更轻松地分析评估研究中的电容、RON和开关行为等性能指标,确保为特定应用选择正确的开关类型。
开关规格和附加值
为了更好地对开关进行定性和定量评估,应该考察其在系统设计应用中带来的附加值。如上所述,对于图1所示应用,ADG1412是理想选择,可以轻松替代PhotoMOS开关。这款CMOS开关是四通道单刀单掷(SPST)器件,拥有出色的特性,包括高功率处理能力、快速响应时间、低导通电阻和低漏电流等。设计人员可以通过比较表1列出的重要指标,评估CMOS开关性能并打分,从而量化其相对于其他替代方案的优势。这有助于更深入地了解器件的信号切换效率,对于复杂或敏感的电子系统非常有帮助。
表1 开关规格
评估标准 | PhotoMOS 1-Form-A (1) | ADG1412 (四通道SPST) | 附加值 | 记分卡 |
漏电流 | 1 nA | 30 pA | 非常适合漏电流测试;输出端电压误差贡献更小 | CMOS开关更好 |
COFF | 0.45 pF | 1.6 pF | 波形失真更小,隔离度更高 | PhotoMOS 开关更好 |
RON | 12 Ω | 1.5 Ω | 输出端信号压降较低,插入损耗更低 | CMOS开关更好 |
(CxR)乘积 | 5.4 pF. Ω | 2.4 pF.Ω* | 波形失真更小、隔离度更高、信号损失较低 | PhotoMOS开关略胜一筹因为其漏极电容较低 |
漏极电 [CD(OFF)] | 1 pF | 23 pF | 值越高,CxR性能越差,导致输入信号失真,关断隔离度降低 | PhotoMOS 开关更好 |
导通速度 | 200 μs | 100 ns | 切换能力较快 | CMOS开关更好 |
电压、 电流能力 | (32 V、120 mA) | (32 V、250 mA) | 能够将更多输出驱动电流传输到负载 | CMOS开关更好 |
成本/通道 | 高 | 低 | 有助于提高通道密度,成本最多降低50% | CMOS开关更好 |
封装面积 | 3.55 mm2 | 每个开关4.00mm2 | 布局后开关面积非常接近 | 非常接近 |
*CD(OFF)会影响CxR乘积性能
关断隔离:开关断开时的电容
两种开关的关断隔离曲线(图3)表明,输入信号受到高度抑制(100 kHz时为-80 dB),未到达输出端。随着频率提高,PhotoMOS的性能开始略高一筹,二者相差-10 dB。对于图1所示的开关应用(直流(DC)切换),开关电容并不重要,重要的开关参数是低漏电流、高导通速度和低插入损耗。
图3 关断隔离曲线插入损耗:开关导通电阻
低RON的开关至关重要。I*R电压降会限制系统性能。各器件之间以及温度变化引起的RON波动越小,测量误差就越小。图4中的插入损耗曲线显示,在100 kHz频率下,PhotoMOS开关的插入损耗为-0.8 dB,而CMOS开关的插入损耗仅为-0.3 dB。这进一步证实了CMOS开关具有较低的RON (1.5 Ω)。
图4 插入损耗曲线
图5 开关导通时间开关导通时间
当驱动使能/逻辑电压施加到任一开关上,使其闭合并将输入信号传递到输出端时,如果使用的是PhotoMOS开关,则会存在明显的延迟(如图5所示)。这种较慢的导通速度由于LED输入级的输入电容,以及内部电路将电流转换为驱动MOSFET栅极所需电压的过程中产生的延迟造成的。导通速度慢一直是客户不满的主要原因,而且会影响系统整体应用的速度和性能。相比之下,CMOS开关的导通速度(100 ns)是PhotoMOS开关(200,000 ns)的2000倍(×2000),更能满足系统应用所需。
设计迁移:PhotoMOS替换为ADG1412开关
如果系统中使用的是PhotoMOS开关,并且遇到了测量精度不高、导通速度慢导致系统资源占用过多,以及难以提高通道密度等问题,那么升级到采用CMOS开关的方案将使开发变得非常简单。图6显示了PhotoMOS开关与CMOS开关的连接点对应关系。因此,系统设计可以利用CMOS开关,以更低的成本实现更高的通道密度。
图6 开关连接点ADI开关可提高通道密度
表2列出了一些能够提高通道密度的ADI开关示例。这些开关具有与ADG1412类似的性能优势,导通电阻更低(低至0.5 Ω),而且成本比PhotoMOS开关还低。这些开关提供串行外设接口(SPI)和并行接口,方便与控制处理器连接。
表2 能够提高通道密度的ADI开关示例
产品 | RON (Ω) | 开关配置 | 1ku标价/通道 ($) |
ADG2412 | 0.5 | 四通道SPST | 非常有竞争力 |
ADG6412 | 0.5 | 四通道SPST | 非常有竞争力 |
ADGS2414D | 0.56 | SPI: 八通道SPST | 非常有竞争力 |
结论
本文着重说明了CMOS开关的潜力。在ATE应用中,ADG1412可以很好地取代PhotoMOS开关。比较表明,CMOS开关的性能达到甚至超过了预期,尤其是在对开关电容或漏极电容要求不高的场合。此外,CMOS开关还拥有显著的优势,例如更高的通道密度和更低的成本。
ADI公司的CMOS开关产品系列非常丰富,不仅提供导通电阻更低的型号,还支持并行和SPI两种控制接口,从而更加有力地支持了在ATE系统中使用CMOS开关的方案。
作者简介
Edwin Omoruyi是ADI爱尔兰公司仪器仪表事业部的高级产品应用工程师。2007年,他毕业于利默里克理工学院,获得电子系统工程学士荣誉学位。2010年,他毕业于利默里克大学,获得超大规模集成电路(VLSI)硕士荣誉学位。2010年至2018年,Edwin担任ADI公司汽车和座舱电子事业部的应用工程师,之后于2023年,他再次加入ADI公司。除了在ADI公司的工作经历之外,他还曾在汽车和制造行业担任系统架构师,负责AD/ADAS传感应用开发。
“掌”握科技鲜闻 (微信搜索techsina或扫描左侧二维码关注)










