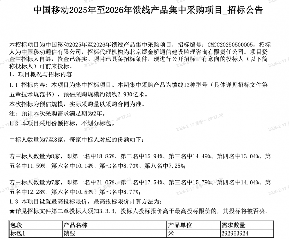
C114讯 2月17日消息(九九)中国移动采购与招标网日前发布2025年至2026年馈线产品集中采购项目招标公告,采购12种型号馈线,采购规模约馈线2.930亿米。预计本次采购需求满足期为2年。

该项目采用份额招标,不划分标包。中标人数量为7至8家,每家中标人对应的份额如下:
若中标人数量为8家,即第一名中18.85%、第二名中15.94%、第三名中14.49%、第四名中13.04%、第五名中11.59%、第六名中10.14%、第七名中70%、第八名中7.25%;
若中标人数量为7家,即第一名中21.05%、第二名中17.54%、第三名中15.79%、第四名中14.04%、第五名中12.28%、第六名中10.53%、第七名中8.77%;
该项目设置最高投标限价,投标人投标报价高于最高投标限价的,其投标将被否决。
新浪科技公众号
“掌”握科技鲜闻 (微信搜索techsina或扫描左侧二维码关注)










