一觉醒来,AI 应用的天变了!
微信终于反应过来,接入了 DeepSeek!
而且据腾讯回应消息,接入的还是满血版 DeepSeek R1!
微信正在灰度测试该模型,部分灰度到的用户可以内测相关的 AI 搜索功能。
此次 DeepSeek R1 的入口在微信首页顶部的搜索框,点开后会出现一个「AI 搜索」功能。

接着点击「AI 搜索」之后出现两个选项,分别是快速回答以及接入并免费使用满血版 DeepSeek R1 的深度思考模式。
如同其他 DeepSeek R1 体验平台一样,通过深度思考搜索时会展示思考推理的全过程,从而体验到更多元化、更精准的搜索。

微信 AI 搜索功能的信息源采用了公众号推文 + 网页搜索的策略,如果问得不过瘾,还可以继续追问,直到问出想要的结果。这让坐拥海量内容的微信平台能够与 DeepSeek 强强联手,优质数据 + 联网整合能力可能会创造出前所未有的 AI 搜索体验。不过,已经体验过的用户发现,AI 搜索还没有配备历史记录的功能。
作为国民级 APP,这意味 DeepSeek 的能力将真正普惠众人。这不,用上的网友已经拿来计划自己的百万目标了。可以发现,DeepSeek 深入浅出的思考方式,为我们极大地降低了整理信息的时间成本,在海量的文章中进行分类总结,更全面、更完整。

小红书用户还分享了搜索《哪吒之魔童闹海》票房的相关信息。DeepSeek 根据搜索内容,准确定位到了电影上映后票房突破的各个关键时间节点。不仅提供数据信息,它还分析了票房一路高涨的原因。用户也可以根据提供的参考链接进行细节核实或者进一步追问。

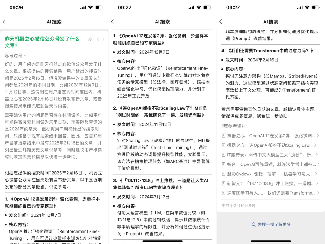
机器之心找到能被灰度到的朋友体验到了该功能,问了一些问题,可是出来的结果不尽如人意。比如问它 2 月 15 日机器之心公众号发了哪些文章,可是搜索出来的结果展示的却是 2024 年多个日期的文章,准确度远达不到问题的需求。

机器之心又追问了一下,虽然此次能识别出 2 月 15 日,但搜索出来的结果还是不准确,甚至胡说八道(因为我们从没发过这个标题的文章)。

由此可见,该功能目前并没有那么完善,可能等全量接入之后会有所改善。
现在使用不上该功能的用户也先别着急,微信本次更新并非与版本同步,所以版本升级可能无济于事。
根据一些网友筛出来的功能页面介绍信息,此次深度思考使用到了 DeepSeek 开源大模型,并将严格遵守 DeepSeek 系列大模型的开源许可证,包括代码许可证和模型许可证。

其实,早在几天前,腾讯的一些动作已经展示出了向 DeepSeek 靠拢的迹象。
腾讯旗下主力应用「元宝」宣布接入满血版 DeepSeek R1 模型,打开之后便可以在模型选择框中切换混元模型和 DeepSeek R1。并且,切换到 DeepSeek R1 之后还支持联网搜索。

我们测试了一下它的深度思考 + 联网搜索能力,让它分析「哪吒 2 为何取得这么高的票房」,结果如下:

不仅如此,腾讯旗下智能工作台 ima.copilot( 简称 ima )同样宣布接入 DeepSeek R1 深度思考模式。
接入 DeepSeek-R1 后,体验提升最明显的要属 ima 的「读」和「写」。在个人知识库管理上,你可以充分发挥 DeepSeek-R1 的强大推理能力,吃透某个文档。

目前,在微信端直接搜索「ima 知识库」小程序,也能体验到 DeepSeek R1 的深度思考能力。

最后想说一句,看来这次还是小范围的灰度测试,我们问了一圈同事,都没被灰度到。读者们有谁能体验到吗?评论秀一下啊!
“掌”握科技鲜闻 (微信搜索techsina或扫描左侧二维码关注)










