30岁左右、年收入20万元的打工族,今年可以怎样理财?近期,贝壳财经记者就此问题询问DeepSeek发现,它可以基于用户提供的信息进行深入思考,并给出相对详细的投资建议。
DeepSeek指出,通过“应急-保障-稳健-进取”四层配置,平衡风险与收益,30岁年入20万群体可实现年化5%-8%的综合回报,同时为购房、养老等目标打下基础。
“DeepSeek出来之后,很多银行已经成立了专班、招揽人才,潜心研发相关应用。”一位城商行内部人士向贝壳财经记者透露,DeepSeek让中小银行看到了打破技术壁垒和“弯道超车”的可能,现在正是“决战前最安静的时刻”,大家都在埋头研发基于DeepSeek的相关应用。他预计,这些应用将会在今年四五月份涌现并在业务层面落地。
恒生电子首席科学家、恒生研究院院长白硕亦在接受贝壳财经记者采访时表示,DeepSeek有 “低成本+高性能+高开放度”的应用优势。这些优势可以在提升大模型系列应用能力的同时,为金融机构提供更智能、更高效、更低成本的智能解决方案。
“大模型在金融行业的应用虽仍处于初级阶段,但已跨越了能力临界点,正进入向大范围应用转换的时期。当前,金融行业还没有出现有广泛影响力的大模型原生应用入口,但其发展潜力巨大。”白硕预计,在2025年及之后的两三年内,金融行业将出现可以给行业带来深远影响的大模型原生应用。
年收入20万元、30岁年轻人的理财方案,DeepSeek这样建议
30岁左右、年收入20万元的打工族,今年怎样理财?贝壳财经记者以此询问DeepSeek时,它首先分析认为,用户30岁的年龄阶段通常处于事业上升期,可能已经有一定的积蓄,但同时也可能有房贷、车贷等负债,或者家庭责任开始加重,比如结婚生子。年收入20万元,平均每个月大概是1.67万元左右,税后的话可能更低,但具体要看所在城市的社保和个税情况。“用户可能没有提到这些细节,所以需要做一些合理的假设”。
DeepSeek认为,“打工族说明收入相对稳定,但可能没有额外的收入来源,主要依赖工资。理财的目标可能是资产增值、为未来做准备,比如买房、教育基金、养老等,或者应急储备”。而这些正是它后续给出建议的重要内容。DeepSeek还就提问者的债务情况、税务优化、长期规划等多个方面进行了深度思考。
贝壳财经记者向DeepSeek提问时,DeepSeek的思考过程。 来源:DeepSeek 网页版截图随后,它给出的方案更加简明清晰。如建议设定短期(1-3年)与长期(5年以上)目标,如应急储备3-6个月支出(2.4万元-4.8万元)、购房首付、养老储备等。同时,它还给出了资金分配方案的具体建议。


贝壳财经记者向DeepSeek提问时,DeepSeek给出的资金分配方案。图片为DeepSeek 网页版截图,不构成投资建议。
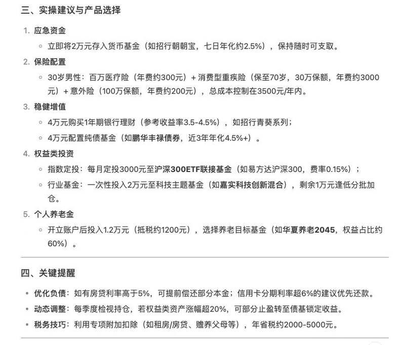
值得注意的是,在实操建议与产品选择上,DeepSeek还针对一些品类给出了具体的产品。如在应急资金方面,它建议“立即将2万元存入货币基金(如招行朝朝宝),保持随时可支取”。而在稳健增值方面,它建议“4万元购买1年期银行理财(参考收益率3.5%-4.5%),如招行青葵系列;4万元配置纯债基金(如鹏华丰禄债券)”。
此外,DeepSeek还给出了进阶建议。比如在增加被动收入方面,若风险承受能力强,可配置5%资金至REITs;而在职业提升方面,它建议可将2万元备用金用于考取高含金量证书(如CFA、PMP),以提升未来收入天花板。
“这份投资建议已经相对完整了。在信息有限的情况下,它深度思考部分可以对信息进行合理补充,这是它有别于其他人工智能的地方。”金融监管政策专家周毅钦向贝壳财经记者表示,这也让DeepSeek在投顾方面的辅助应用值得期待。
理财客服、投顾等方向成金融机构研究重点领域
“DeepSeek已经展现出了在辅助投顾方面的能力,但它目前还没有正式接入银行系统,因此在推荐理财产品、统筹客户信息等方面还是薄弱之处。”一位银行业内人士在接受贝壳财经记者采访时表示,这也让财富管理领域成为银行研究DeepSeek相关应用落地的方向之一。
据贝壳财经记者了解,目前相关应用的方向主要在财富管理领域的智能客服、投顾合规性管理、辅助投资策略生成等相关方面。如恒生大模型系列已应用全面接入DeepSeek主流模型(DeepSeek-V3/DeepSeek-R1),覆盖金融投研、投顾、合规、运营、投行等业务场景。
白硕指出,基于DeepSeek独创的MoE(混合专家)架构,在投顾场景的投顾建议生成、安抚话术、基金实体识别等任务方面,平均F1提升5%以上,客户需求解析速度较以往大模型加快3倍,账户运营知识库检索、托管/资管合同要素抽取、投行底稿审核等场景的F1提升5%-7%以上。
基于DeepSeek上述能力,另有业内人士向贝壳财经记者透露,其所在公司已与一些银行理财公司合作,就理财智能客服进行升级,如通过DeepSeek制定相关理财客户可能问到的问题情况,并予以训练,如在客户购买理财时,针对到期日、流动性风险等专业话术,如何用通俗易懂的语言准确地进行解释。
不仅如此,DeepSeek的深度思考能力也备受业内关注。白硕表示,在投行业务中,通过DeepSeek-R1的理解能力,可自动解析招股书、尽调报告等复杂文档,实现财务数据校验、合规风险提示的秒级响应。针对账户运营投行合规的知识库、问答场景中的复杂问题,DeepSeek系列模型的深度思考能力为这些复杂场景的效果提升带来巨大助力。
DeepSeek的应用也给智能投顾提供了想象空间。上述银行人士表示,如果把DeepSeek运用在服务银行客户财富管理方面,银行可以将它与自身产品体系、风控体系、合规体系、客户需求等结合起来,并根据客户在银行的风险等级评定、资金情况等数据,向客户提供更加精准的投资方案。与此同时,在合规的基础上,DeepSeek相关应用也可以向客户推出“一键产品推送”“产品一键购买”等功能,以此大大提升银行财富管理的效率。
周毅钦认为,这种基于DeepSeek的投顾应用,未来也可能运用在互联网投顾等相关领域。不过,这还要解决合规性和安全性等问题。目前DeepSeek对于合规文件的理解能力并不理想,其中也存在一定风险,只能用于“辅助驾驶”。与此同时,有好的人工智能体系辅助,也并不代表最终能够取得优异的业绩,这其中的影响因素较为复杂。
决战前最后的静默 DeepSeek或能让中小行科技“弯道超车”
DeepSeek的火爆,不少银行已开始加紧研究相关应用。尽管只有部分小银行对外宣称接入DeepSeek,大中型银行均对此保持沉默,但这也挡不住DeepSeek之火席卷银行业的事实。一场关于DeepSeek的“军备赛”已经打响。
江苏银行是首个对外宣布部署DeepSeek的银行。该行称,依托“智慧小苏”大语言模型服务平台,成功本地化部署微调DeepSeek-VL2多模态模型、轻量DeepSeek-R1推理模型,分别运用于智能合同质检和自动化估值对账场景中。
随后,苏商银行对外表示,2024年,在国产大模型兴起之初,苏商银行积极关注并先后引入DeepSeek系列技术,结合原有大模型技术能力,在模型轻量化与高效推理方面取得显著突破,并大幅降低了算力消耗。
另有股份制银行数据管理部负责人告诉贝壳财经记者,DeepSeek在提升银行内部效率和管理服务水平等方面均有助益,近期他所在的银行有计划在DeepSeek蒸馏版R1上进行测试和部署。
“现在是决战前最后的静默时期。各家银行都在埋头研究、朝前猛冲。”一位城商行内部人士告诉贝壳财经记者,DeepSeek让银行在人工智能体系搭建上的成本从以前动辄上亿元,下降至几千万元、几十万元即可;它还可以进行本地化部署,以前只能依靠全行之力部署的体系,现在一个部门就能完成。这让中小银行看到了与大行拉平科技水平、打破技术壁垒的希望。
上述人士透露,目前银行主要研发的方向除了投资管家应用外,还重点集中在升级原有AI的相关功能,比如优化智能客服等领域;辅助内部效能提升,如内部汇报等;加强银行风控等领域。此外,虽然企业大客户端亦有投入,但由于其特殊性和专业性,目前AI应用并不成熟。
白硕亦指出,DeepSeek的推出,给金融行业的AI应用带来了很多机会。DeepSeek更加“聪明过人”、更加“善解人意”、更加“物美价廉”。可以预见,随着DeepSeek的推出,金融行业AI应用所需的算力和基础大模型成本将大幅度下降,金融机构可以把宝贵的AI预算更多地投到AI应用的开发中去,大幅减少算力和基础大模型成本投入在AI预算中的占比。
新京报贝壳财经记者 姜樊 编辑 陈莉 校对 杨利
“掌”握科技鲜闻 (微信搜索techsina或扫描左侧二维码关注)










