来源:36氪

不仅是一种消费现象,
更是一种生活方式的改变。

封面来源|Pixabay
60块钱一只的大虾,年轻人舍不得吃,自家的宠物却吃上了。
在社交平台上,“富养”家庭出来的宠物是这样的:粮食月消费要3000元,零食月均要10000元,项圈要爱马仕的,发卡要Gucci的.......
这些年轻人“辛辛苦苦上班一个月,工资‘哐哐哐’都花在了毛孩子身上,但是每花的一分钱都很值”。
富养宠物,是“爱常觉亏欠”还是“面子工程”?

爱它就要富养它
《2023-2024年中国宠物行业白皮书》的饲主画像,“80后”、“90后”是养宠主力军,其中,90后在2020至2023年间连续占比第一,并且在2023年达到46.6%,遥遥领先其他年龄群体。
年轻人一旦为宠物付出了爱,各种新需求就滚滚而来。
给小狗买二十多万的信托基金,万一自己出意外了,它也要有人照顾。

给小狗买信托基金 来源:小红书
自己上班没空,专门花几千块给小狗请保姆遛狗。
“再穷不能穷教育”,给宠物报个上万元的行为训练课,希望他们能从听懂人类的口令。
又或者为牙齿不整齐的狗狗安排整牙,据一位兽医透露,狗狗整牙的费用在1万-3万之间。

图源:Pixabay
以前乡村养宠注重实用性,猫狗可以作为一种工具存在,养狗是为了看家护院,养猫是为了抓老鼠,喂养、洗护没有讲究。
现在的年轻人养宠更注重时尚、品质、享受,宠物的健康和形象似乎更重要。
他们愿意为更好的服务买单,会选择购买那些大品牌的产品如奢侈品时装、进口食品、宠物玩具等,会到专门的宠物店去给宠物狗洗澡剪毛美容等,也会率先尝试购买一些高科技的产品如智能投喂器。

图源:天猫国际2024年双11高增速品牌类目战报
数据显示,2024年,天猫国际双11宠物高增长品牌类目榜中TOP 3类目,分别为猫零食湿粮包/餐盒(增长700%+)、猫/狗美容护理工具(增长400%+)、猫狗美容护理用品(五官清洁)(增长390%+)。
京东超市宠物智能用品成交额同比增长105%,智能鱼缸成交额同比增长159%。

图源:京东超市
人能享受的服务,宠物也都有。
根据艾瑞数智所发布的《2023年中国宠物健康消费白皮书》,宠物食品是最主要支出,其次是宠物健康医疗。
吃,是最基本的需求。
宠物主自己可以吃国潮包装的拼好饭,但毛孩子绝不能随便吃。
磷虾、三文鱼、鱼油、乳鸽等这些普通人不常吃的食物,却是宠物食品中较常见配料。
《小红书2024行业洞察报告》显示,"科学喂养"在小红书获得累计5370万次浏览,"宠物熟自制"获得5394万次浏览。
合格的养宠人追求科学喂养,猫粮+罐头+冻干+营养品,一个都不能少。
宠物的食品根据不同场景,可以细分为许多的类别,例如,生日蛋糕,磨牙棒和奖励零食等,训练的食品还可以分为膏状、片状、颗粒状等不同形态。
毛孩子过生日,买一个宠物蛋糕要几百块,甚至比人类蛋糕还贵。
除了日常基本的饮食,一些自媒体或者商家的建议也会影响养宠人对宠物的行为选择。
比如,相信“生骨肉喂养”可以提高免疫力、毛发顺亮、增肥发腮等的宠物主,每个月就愿意多花几百块买生骨肉,包括常见的牛羊鸡鸭鱼、进口牛羊肉,还有少见的鳄鱼肉、骆驼肉等等。
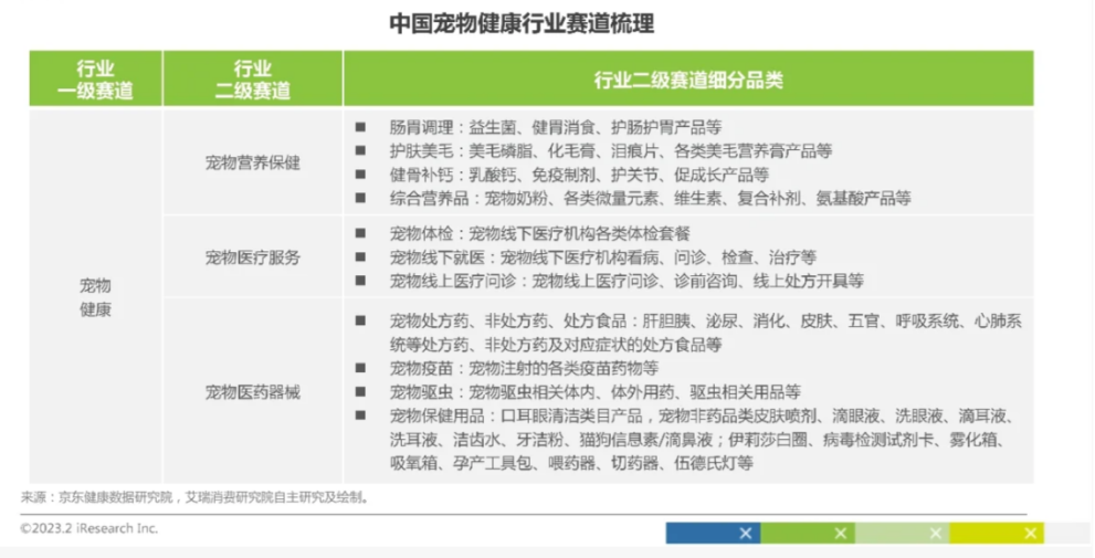
再来看看宠物健康医疗。

中国宠物健康行业赛道/图源:京东健康数据研究院,艾瑞消费研究院自主研究及绘制
宠物医疗包括保健品、宠物医疗和其他宠物健康服务。
从幼崽被购买回来成为家庭成员到长大变老,宠物的一生需要经历大大小小的检查和治疗。
宠物定期体检、驱虫、打疫苗是养宠的必备步骤 。
如果一个不小心,得了肠胃炎、感了冒,动辄就几千块的治疗费用。
除了这两方面,宠物用品、宠物美容、宠物摄影等方面的消费也在快速增长。
购物平台上的宠物摄影单价在几百到几千不等。
一家自称有十三年专业宠物摄影的宠物摄影公司,由首席摄影师“半天拍摄”的价格为2460元,“全天拍摄”为4980元,拍摄时还会有“宠物引导师”拿着玩具零食进行引导。

来源:Pixabay
一些新兴的服务,宠物月子中心、宠物殡葬等也得到年轻宠物主的青睐。
比如,一家“宠物月子中心”的价格在500-1000元/天不等。根据宠物的品种,大小,以及生理状态还可以定制月子餐,价格在200-1000元/天不等。
按这个标准,一般家庭还真养不起。

是“爱常觉亏欠”还是“面子工程”
选择富养宠物,归根结底是年轻人的消费观念在发生变化,更推崇“品质至上”。
心理因素、经济能力、市场等方面都会影响消费观念的形成。
首先是心理因素。
人们在为宠物消费时必然伴随着情感消费。
宠物主在喂养宠物的过程必然会收获很多的快乐,它们会陪在你身边,和你玩耍,宠物和人之间的感情会越来越深厚。
“爱就是常觉亏欠”,一些宠物主出于这种喜爱,就会想给自己的宠物提供最好的照顾,想让它们享受到专业的服务。
毕竟,狗狗有了主人,主人就是它的全世界。自己小时候得不到的东西,现在当了家长,就给它们都安排上。
富养宠物说是满足宠物的所有需求,不如说是为了满足养宠人自己的情感需求。
对于年轻一代来说,虽说每个月的宠物花销不少,但这些钱就算不养宠物也存不下来,养了还能治愈精神不稳定的自己。
与此相反,还有一种可能,就是虚荣心作祟。
随着养宠群体的大量增加,越来越多的养猫人士通过“以猫会友”、“以狗会友”的形式开展社交,还会定期举办“狗狗派对”、“宠物聚会”等活动。宠物就作为一种社交媒介,发挥着社会媒介效应。
对于爱面子的宠物主来说,很多宠物消费就夹杂着自我虚荣的满足。

图源:Pixabay
比如,有人觉得,大家聚在一起交流养宠心得的时候,可能会介绍自己用的养宠用品,如果说不上名号,可能会有碍于面子。
也有人表示,自己领导推荐好用的宠物用品,虽然觉得贵,但还是会买,因为怕下次聊天没有共同话题。
这时候,宠物对于主人来说,具有社交属性。
因此,富养宠物有时候是一种面子消费,可以让主人在朋友圈更有“面子”,目的是进行社会关系的维护。
影响宠物主消费行为的因素中,经济能力才是最关键的。
根据发达国家的经验,宠物行业的发展离不开一个重要的经济基础,就是人均GDP的上升。
根据中国农业大学动物医学院的研究,当一个国家的人均GDP达到3000–8000美元后,宠物产业将会迎来快速发展。
2015年,中国人均GDP超过8000美元,2019年突破一万美元。人均GDP和宠物市场规模明显呈正向关系。

人均GDP与宠物市场规模变化/图源:wind,万联证券研究所
经济条件变好了,愿意为宠物提供的服务也就多了,比如购买进口粮食、大牌用品,定期带宠物到专门的宠物店进行护理,去洗澡、剪毛、修甲等等。
多种原因,促成了富养宠物时代的到来。

千亿市场背后的新风口
相比部分行业不景气,宠物行业仍在逆势增长,被称为“逆周期”行业。
根据数据显示,2010-2023年期间,中国家庭养宠率从11%提升至32%。2023年中国宠物经济产业规模已达到5928亿元,同比增长20.1%。

中国宠物经济产业规模及预测/图源:艾媒数据中心
具体到宠物医疗领域,中国宠物医疗市场规模逐年扩大,2017-2022年的年均复合增长率为29.5%;2022年,市场规模达到467亿元。
截至2024年,中国大陆宠物医院数量已经超过3万家,北上广深城市宠物医院数量合计超过3千家。
宠物行业的崛起,不仅是一种消费现象,更是一种生活方式的改变。
从市场渗透率来看,中国宠物家庭由2019年的13%攀升至2023年的22%,而对标海外,还有较大提升空间。
“人宠共生”将成为未来中国社会的主流模式。
宠物经济这条赛道的潜力到底有多大?
首先,我国人口基数大,因此宠物基数也大。
目前宠物消费还处于起步阶段,因为宠物消费热潮主要集中在一二线城市,这些地区是宠物文化兴起的前沿阵地。
如果这种需求不断向外缘扩张,将来会有越来越多的人为宠物消费。
其次,社会老龄化趋势加剧,银发经济迅速发展。
不可忽视的是,银发养宠族“有钱有闲”,消费能力强,付费也意愿高。
说到这里,不得不提起亚洲为数不多的宠物大国——日本。
中国目前的人口结构与日本1990年代之后较为相似,步入结婚率与出生率下降、家庭小型化、人口老龄化阶段。
日本社会将宠物视为家庭一员的“宠物拟人化”趋势突出,根据Suncelmo株式会社的《宠物家庭化意识调查》,72.9%的受访者表示他们认为宠物与家人(人类)“完全相同”或“几乎相同”。

图源:Pixabay
宠物主人愈发关注宠物健康,愿意为高附加值产品买单。
对于老年人来说,养宠物可以帮助他们减轻孤独感、降低痴呆风险,甚至有延长寿命的可能。
天猫超市2021年7月数据显示,中国三四线城市宠物消费增速已超过一二线城市。其中,三四线城市老年人宠物消费增速同比达到450%,是城市银发消费增长最快的板块。
2023年,中国65岁及以上人口数已经达到21676万人,预计2033年突破3亿,2050年达到4.08亿。
更重要的是,80后、90后年轻养宠人占比继续攀升,他们老了之后,这种习惯还会延续下去,并影响其子女的养宠习惯。
中国未来的情感陪伴需求增长有望推动宠物数量上行,同时带动宠物行业市场规模起飞。
除此之外,单身经济也为宠物行业注入新动力。
随着结婚率的降低和孤独经济的兴起,宠物成为许多单身人士精神寄托和情感生活的重要部分。
对标生育率世界倒数第一的韩国,中国的宠物渗透率仍有较大的提升空间。
截至2023年,韩国有602万户家庭在饲养宠物,养宠家庭数量超过全体家庭的四分之一,相较2012年的364万户,增长了65%。今年韩国的宠物推车销量首次超过婴儿车的销量。

韩国2023年和2012年养宠家庭数量对比
目前,中国的单身人口已经超过2亿,艾媒咨询数据显示,2021年中国58.4%单身人群有养宠物,而非单身群体养宠物的比例为26.3%。
到2030年,中国的宠物数量将超过7000万只,而4岁以下婴幼儿数量将减少到4000万以下,宠物数量接近婴幼儿数量的两倍,宠物渗透率将大大提升。
当结婚生育不再是必选项,老龄化不断加剧,“育儿式养宠”是中国家庭未来的必然选择。

理性养宠
和西方发达国家一样,中国的“宠物拟人化”趋势愈发凸显。
千亿级的市场,更是吸引资本涌入。
除了吃喝之外,一些非刚需甚至是虚假的需求,也被商家“创造”出来。
商家通过铺天盖地的广告宣传自家的产品,“教育”哪种产品适合哪种类型的宠物主。
比如宠物时装,按照功能分类,羽绒服、雨衣、卫衣、球服到冲锋衣应有尽有。
日本宠物户外品牌ALPHAICON,一千多块一件的限定版雨衣开售后秒抢光。
一件滑雪保暖冲锋衣被代购最高卖到3140元人民币,堪称狗狗界的“始祖鸟”。

来源:ALPHAICON官网
不少人为宠物穿上这些服装单纯为了追求时尚感。
事实上,有些服装的设计并未从宠物的生物本能出发,因为宠物的毛发本来就具有抵御寒冷的功能,保暖可能对这些宠物是一种虚假需求。
富养宠物也要讲究实用,“一句都是为你好”就无视宠物本身的需求,也许就偏离了爱护宠物的初心。
宠物主要注意消费陷阱,不要被各种宣传、各种理念裹挟,更不要为了满足虚荣心进行盲目消费。
参考资料:
1.李钧鹏、杨太文,《拟人化消费逻辑的再生产 :对青年养宠行为的反思》,《当代青年研究》
2.石娟、卫小将,《空巢青年养宠物行为的社会建构逻辑》,《中国青年研究》
3.《宠物,真正意义上成为中国家庭的一分子 | 近未来》,青年志PRO
4.《宠物经济崛起,消费升级驱动增长》,大消费策论
5.《宠物消费行为及其影响因素研究——以宠物狗饲养为例》,郑倩
6《2024年宠物行业专题分析:以日本“失去的三十年”为鉴,看中国宠物食品行业增长潜能》,德邦证券
“掌”握科技鲜闻 (微信搜索techsina或扫描左侧二维码关注)










