运营商财经网 王鑫垚/文
日前,内蒙移动发布一个千万级别项目,规模不算小。然而让人惊讶的是,竟然多达8家厂商被否决应答,具体什么情况?

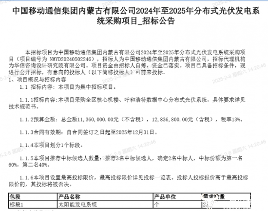
2024年12月5日,内蒙古移动发布“2024年至2025年分布式光伏发电系统采购项目”招标公告。公告显示,项目采购内容为全区核心机楼、呼和浩特数据中心分布式光伏系统,预算总金额不含税达到1136万元,含税达到1183.6万元,规模不算小。

项目进展较为顺利,不到一个月时间,本项目中标候选人名单就火热出炉。
经评审,项目决出三名中标候选人,分别是山东鑫泰莱光电股份有限公司,不含税总价约936.16万元;润建股份有限公司,不含税总价约931.52万元;南京欧陆电器股份有限公司,不含税总价约869.15万元。
虽然项目推荐3名中标候选人,但最终只确定2名中标人,因此南京欧陆电器股份有限公司遗憾出局。
通过本项目的中标候选人名单也可以看出,在此次招标过程中,低价策略没有奏效,排名第一的供应商是投标报价最高的,而投标报价最低的厂商却遗憾出局。
值得一提的是,本次项目多达8家厂商被否决应答,原因是不符合招标文件初步评审要求。由此来看不小的项目规模吸引了很多厂商,引起了较为激烈的竞争。

新浪科技公众号
“掌”握科技鲜闻 (微信搜索techsina或扫描左侧二维码关注)










