快科技1月23日消息,据报道,极越汽车的突然爆雷,也给刚提车的车主们打了个措手不及。
虽然吉利领克方面已经承担起了售后工作,但由于缺少配件,维修团队不足,不具备检测能力等原因,不少车主仍面临车辆无法维修或维修进度缓慢的难题。
车主张先生向媒体反馈,维修的车友大部分都是等了20天以上,有多位是从2024年12月12日至今未修复的。
“我刚买了极越后还没有上牌,就倒闭了。至今才开了200公里。主要担心出了问题没有配件换,现在不敢开了,暂时停在车库里。”
张先生还在车友群里进行了一次调研,110位车主的反馈显示,车机软件异常和ASD智驾异常是他们遇到最多的问题,占比均为40%。
其次就是行驶中急刹,占比超31%。而车辆硬件车机屏幕故障、电池电机异常,当前车主也遇到不少类似问题。
对于车辆遇到损坏或故障未能及时修复的原因,投票结果显示,领克不具检测和维修的能力、无法更换配件,无法标定参数等原因排在前三位。
对于软件方面的故障,车主称由于没有百度的授权,吉利售后方面无法做出有效诊断和参数标定。而且,维权车主和百度方面很难进行有效沟通,维修陷入僵局。
此外,1月20日时,由极越维权车主联合成立“极越无声-我们发声”公众号发布的最新进度显示:

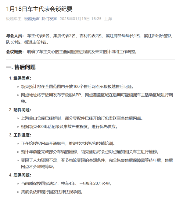
极越售后方面,领克预计将在全国范围内开放100个售后网点承接极越售后问题。
上海金山仓库已经解封,部分零配件已经开始打包发送至各售后网点。但受限于人力资源不足,春节物流受限的客观条件,完全恢复售后保障需等待年后。
并且,极越汽车此前的终身质保政策,现在调整为按国家法定:整车4年、三电8年20万公里。

【本文结束】如需转载请务必注明出处:快科技
责任编辑:若风
新浪科技公众号
“掌”握科技鲜闻 (微信搜索techsina或扫描左侧二维码关注)










