OpenAI o3还没上线,就被曝数学成绩是靠作弊得来?!
Benchmark发布机构内部人员爆料称,OpenAI给了他们经费赞助。
就连包括陶哲轩在内参与出题的60余名数学家,在消息曝光之前也都和普通公众一样蒙在鼓里。
直到o3发布,这一消息才被公开。这意味着严格保密的题目,OpenAI提前拿到了手中。

这套数据集名叫FrontierMath,包含了由陶哲轩等60多名权威数学家命制的高难度题目。
陶哲轩就表示,这些题目足够困扰AI几年的时间;1998年菲尔斯奖得主Gowers也说,能解决其中的一个问题就已经超越现在的能力范围了。
当时也正是因为在这一测试基准上大幅领先,o3的能力更进一步被得到认可。

Epoch.ai这边,联合创始人Tamay Besiroglu也回应并承认了秘密赞助和OpenAI提前拿到题目的传闻,但否认题目被OpenAI拿来作弊。

但有些网友并不买账,表示OpenAI如果不使用这些信息还要访问权限干什么,并推测有可能被用来训练。

专家被要求严格保密,但OpenAI却能拿到题
这家名叫Epoch.ai的机构,开发了一款名为FrontierMath的数学测试基准,论文第一版预印本于去年11月7日(协调世界时,北京时间为8日凌晨)发布。
包括第一版在内,FrontierMath的论文在近两个月的时间里一共发布了五个版本,但直到最后12月20日的第五版才披露了OpenAI的资助。

不过也只是在脚注中提了一句,感谢OpenAI对构建Benchmark的支持。

并且12月20日刚好是OpenAI发布o3的日子,并且Besiroglu也透露,之前没有公开正是由于OpenAI的保密要求:
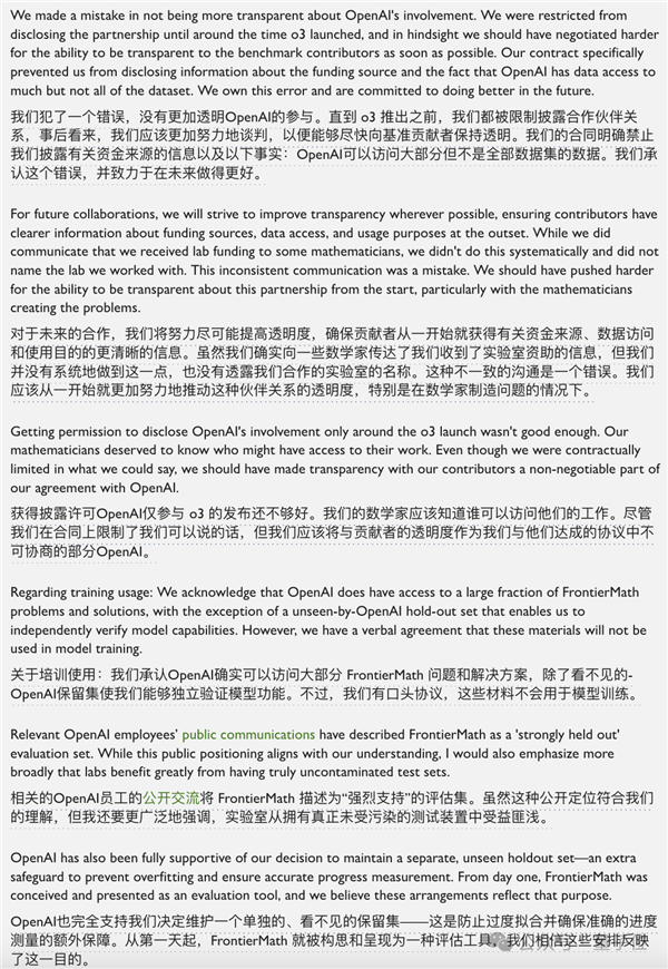
在o3推出之前,我们一直被限制披露合作关系,事后看来,我们应该更加努力地谈判,以便能够尽快向基准贡献者保持透明。
如果不看OpenAI这场风波,FrontierMath是一套含金量非常高的测试基准,由全球六十余位数学家联手命题,包括教授、IMO命题人、菲尔兹奖获得者,其中就有大牛陶哲轩等人。
而且难度也非常高,包括数百个极具挑战性的数学问题,在o3之前的模型解决率不到2%。
哪怕o3真的作了弊,得分也才20多分。

像下面的这道题目,在FrontierMath当中算是难度最低的一档:

正常来说,FrontierMath里的题目和答案是严格保密的,就连出题的数学家也被要求签订保密协议,甚至不能使用Overleaf、Colab或电子邮件传输有关题目的信息。
讽刺的是,这样“严格保密”的题目却被OpenAI拿到,而出题专家对OpenAI的情况毫不知情。
斯坦福博士、MIT罗德奖学金得主Carina Hong(洪乐潼)就表示,至少有六名专家能够证实这一点,并且大部分专家表示不确定如果知道(OpenAI的独家访问权)是否还会选择贡献。

后来她表示,(和出题人)签保密协议确实是为了防止数据污染,对OpenAI的目的则不做猜测。

联创承认错误,但否认OpenAI作弊
内部爆料和外部质疑之下,Epoch.ai联创Besiroglu也承认了和OpenAI存在秘密协议,并表示没有公开透明确实是“犯了一个错误”。
但Epoch.ai否认了OpenAI作弊的说法,表示一方面OpenAI拿到的数据并不是全部,另一方面OpenAI也口头承诺拿到的数据不会用于模型训练。
Besiroglu回应全文如下(中文为机翻):

但对于Besiroglu提到的“口头承诺”,有网友表示至少要有个书面的协议,但猜测OpenAI不会愿意提供,还有人补充说哪怕有书面材料也很难监督实施。
不过到现在,确实是所有的回应都来自Epoch.ai这边,OpenAI还没给出说明。

另外Epoch.ai首席数学家Ellot Glazer也承诺,之后会对受到的资助进行说明。
对于o3的成绩,Ellot表示Epoch.ai无法给出承诺,但他个人相信OpenAI的报告是准确的,因为在他看来OpenAI“没有撒谎的动机”。
同时他说Epoch.ai正在开发一个保留数据集,能够确保OpenAI在测试之前无法事先接触。

不过有网友对“没有动机”的说法表示怀疑,Ellot也进行了解释,表示OpenAI没有傻到搬起石头砸自己的脚。

话又说回来,o3到现在依然是个黑盒,到底是名副其实还是炒作噱头,等到发布的那天就揭晓答案了。
“掌”握科技鲜闻 (微信搜索techsina或扫描左侧二维码关注)










