美蓓亚三美株式会社(MinebeaMitsumi Inc.) 旗下的艾普凌科有限公司(总裁:田中诚司,总部地址:东京都港区,下称“ABLIC”)近日推出全球首款(※1)车载用1节电池保护IC「S-19161A/B系列」。
本文引用地址:

今天推出的新产品「S-19161A/B系列」是车载用1节电池锂离子电池保护IC,具有以下特点:(1)实现在-40℃至125℃(以往几乎都至85℃)宽广的温度范围内工作,不仅有助于车载用1节电池的保护,还有助于提高需要高温工作的应用设备的安全性;(2)备有业界顶级精度的3段放电过电流保护,可在安全区域切断异常电流;(3)过充电检测电压精度为±15mV,实现业界顶级的高精度化。
「S-19161A/B系列」可在-40℃至125℃宽广的温度范围内实现高精度的过充电检测、过电流检测,是一款有助于强化安全性的产品。
并且,以往的备用电源都以镍氢电池为主流,为了满足功能需求要配备多节电池,但是,锂电池只需1节即可满足功能需求,可以满足客户的小型轻量化及降低成本方面的需求。本产品是锂离子电池保护电路的最佳产品。
「S-19161A/B系列」已应对PPAP(Production Part Approval Process),还在准备应对车载IC的品质标准AEC(*)-Q100 Grade1(*Automotive Electronics Council)。
此外,作为车载用保护IC,在现有的多节电池保护IC的基础上,增加了1节电池保护IC「S-19161A/B系列」,能够以更加丰富的产品阵容,提供符合客户需求的产品。
(※1) 截至2025年1月 根据本公司调查
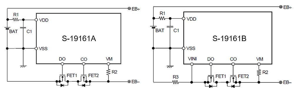
S-19161A/B系列的保护电路示例主要特点
1.实现125℃高温工作
2.通过3段的放电过电流保护,实现更高的安全性
3.过充电检测电压精度为±15mV,实现了业界顶级的高精度
应用案例
锂离子可充电电池组、锂聚合物可充电电池组
产品应用案例
1) 车载设备
e-Call、TCU(Telematics Control Unit)、智能钥匙、备用电源
2) 需要高温运行支持的设备

“掌”握科技鲜闻 (微信搜索techsina或扫描左侧二维码关注)










