C114讯 1月14日消息(九九)中国移动采购与招标网日前发布2025年至2026年小型化接入SPN设备集中采购项目招标公告,该项目为集中招标项目,采购规模为6.35万端。预计项目需求满足期预估为2025年至2026年,最长可顺延一年。
该项目采用混合招标,具体标包划分及分配份额如下:
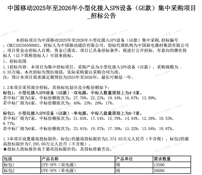
标包1 小型化接入SPN设备(GE款)-双电源,中标人数量原则上为4-5家。若中标厂商为5家,中标份额依次为27.78%、22.22%、19.44%、16.67%、13.89%;若中标厂商为4家,中标份额依次为40%、23%、20%、17%。
标包2 小型化接入SPN设备(GE款)-单电源,中标人数量原则上为6-7家。若中标厂商为7家,中标份额依次为21.05%、17.54%、15.79%、14.04%、12.28%、10.53%;若中标厂商为6家,中标份额依次为23.91%、19.57%、17.39%、15.22%、13.04%、10.87%。
该项目设置最高投标限价,标包1的最高投标限价为2,374.65万元人民币(不含税),标包2的最高投标限价为7.295.00万元人民币(不含税)。投标人投标报价高于最高投标限价的,其投标将被否决。

新浪科技公众号
“掌”握科技鲜闻 (微信搜索techsina或扫描左侧二维码关注)










