快科技1月12日消息,今日,胖东来官方发布“关于侵权行为的处理公示(二)”,公示了30个侵权账号。
胖东来表示,目前网络和实体经营中出现大量利用胖东来名义的各种侵权行为,此类侵权是不尊重他人权益、违反社会秩序、法律秩序的表现,也会破坏公平竞争的市场环境、严重损害到顾客的消费安全和消费权益。
对于侵权行为,胖东来坚决予以抵制,一经发现,会在第一时间进行取证,并通过法律途径追究其侵权责任。
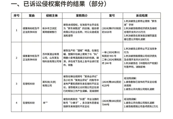
据了解,1月3日,胖东来发布首个关于侵权行为的处理公示,包含四起已诉讼侵权案件及多个已取证拟起诉的侵权账号,其中一起案件的被告被判决赔偿胖东来经济损失及合理开支共计200万元。

根据公示,苏州某酒业有限公司、山东某生物科技有限公司等为侵权主体,案情简介提到,被告生产的“酒格”啤酒,在易拉罐、塑膜外包装上使用了与“DL"精酿小麦啤酒高度近似的包装、装潢,并在线下及线上各平台进行宣传、销售。


【本文结束】如需转载请务必注明出处:快科技
责任编辑:拾柒
新浪科技公众号
“掌”握科技鲜闻 (微信搜索techsina或扫描左侧二维码关注)










