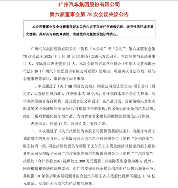
快科技1月12日消息,广汽集团于1月10日发布公告,将与参股公司合创汽车科技有限公司股东按股比,提供专项用于支付员工工资及经济补偿金的股东借款,并由广汽埃安受托承接合创汽车产品售后服务业务。

广汽集团方面称,为履行对员工和消费者的社会责任,经参股公司合创汽车科技有限公司股东协商一致,同意按股比提供专项用于支付员工工资及经济补偿金的股东借款。
其中,公司及控股子公司广汽埃安新能源汽车股份有限公司按股比(合计持股25%)提供约2380万元借款(以实际发生金额为准)。
广汽集团同意根据相关法律法规要求,由广汽埃安受托承接合创汽车产品售后服务业务,并根据10年售后服务期限测算由合创汽车股东各方按股比提供不超过1.74亿元借款,专项用于合创汽车产品售后服务。
据悉,去年6月份时,合创汽车被传暴雷,有车主在公开平台爆料称,已经数月无法保养、维修。
同时,有媒体报道称,车主通过拉横幅的方式维权,横幅上写着“合创汽车不退离职员工跟投款”和“求珠江投管保护员工,合创汽车还我血汗钱”等诉求。
同年11月,合创汽车被曝已裁撤上海分公司所有员工,且拖欠被裁员工赔偿金。
多名已离职的合创汽车上海分公司人士透露,“原本与公司协商于10月31日前发放N+1的赔偿金,但现在超期了半个月也没发放赔偿金,一直拖着。”
公开资料显示,合创汽车由珠江投管集团、广汽集团共同投资,旗下有合创A01、合创Z03、合创007、合创V09四款车型在售。


【本文结束】如需转载请务必注明出处:快科技
责任编辑:若风
新浪科技公众号
“掌”握科技鲜闻 (微信搜索techsina或扫描左侧二维码关注)










