致力于亚太地区市场的国际领先半导体元器件分销商---大联大控股近日宣布,其旗下世平推出基于安森美NCP5156x芯片的双通道隔离驱动IC评估板方案。
本文引用地址:
图示1-大联大世平基于onsemi产品的双通道隔离驱动IC评估板方案的展示板图在紧凑尺寸下实现高功率密度,已成为当前工业电源设计的核心目标。为实现这一目标,工程师必须考虑设计的各个方面。在这种背景下,大联大世平基于onsemi NCP5156x芯片推出双通道隔离驱动IC评估板方案,旨在通过出色的隔离性能、高效的驱动能力以及便捷的评估环境,缩短电源产品的设计周期。
图示2-大联大世平基于onsemi产品的双通道隔离驱动IC评估板方案的场景应用图NCP5156x系列是onsemi推出的一款隔离式双通道闸极驱动器,具备4.5A/9A的拉电流和灌电流峰值,专为快速开关驱动功率MOSFET和SiC设计。NCP5156x系列提供短且匹配的传播延迟,独立的5kVRMS内部电流隔离输入到每个输出以及两者之间的内部功能隔离输出驱动器,允许工作电压高达1500VDC。另外,此驱动器具有极高的灵活性,可配置为两个低侧开关、两个高侧开关,或带有可编程死区时间的半桥驱动器。通过ENA/DIS引脚,用户可以轻松地在ENABLE和DISABLE模式中分别设置为高电平或低电平,从而同时启用或禁用两个输出。
除此之外,NCP5156x还提供其他重要的保护功能,例如闸极驱动器和死区(Dead Zone)的独立欠压锁定时间调整功能。
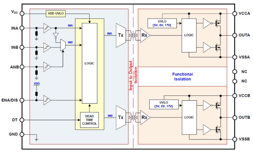
图示3-大联大世平基于onsemi产品的双通道隔离驱动IC评估板方案的方块图随着电力电子技术的不断发展,业内对此类高性能的隔离驱动IC需求将不断增长。未来,大联大世平将继续与onsemi等全球先进的半导体供应商紧密合作,不断推出更多创新、实用的解决方案,满足市场对高效电源产品的设计需求。
核心技术优势:
onsemi NCP5156x驱动IC具有以下技术优势:
● 设计弹性优(Flexible)可用于双低侧、双高侧或半桥闸极驱动;
● 两个输出驱动器均具有独立的UVLO保护;
● 输出电源电压范围为6.5V至30V,其中驱动电压5V、8V用于一般MOSFET、13V和17V用于SiC MOSFET;
● 4.5A峰值拉电流(Sink)、9A峰值灌电流(Source)输出;
● 共模瞬态抗扰度CMTI >200V/ns;
● 传播延迟典型值为36ns;
● 每个通道有5ns最大延迟匹配,5ns最大脉宽失真;
● 使用者可程式输入逻辑通过ANB的单输入或双输入模式(仅限NCP51561/563)启用或停用模式;
● 3V至5.0V VDD电源范围,最高30V VCCA/VCCB电源范围;
● 4.5A和9A拉电流/灌电流驱动能力;
● TTL相容输入;
● 允许输入电压高达18V,适用于INA、INB、和ANB脚位;
● 用于死区时间的板载微调电位器程式设计;
● 用INA、INB和ENA/DIS的3位接头引脚;
● 2位接头,用于ANB引脚;
● 支持MOSFET和SiC半桥测试;
● 连接到外部功率级的MOSFET,输入电压为600VDC- 800VDC(最大可允许900VDC)。
方案规格:
● 电源电压:输入侧VDD 3.0V(最小)~ 5.0V(最大);
● 电源电压—驱动器侧如下可选:
■ 5V UVLO版本VCCA、VCCB:6.5V(最小)~30V(最大);
■ 8V UVLO版本VCCA、VCCB:9.5V(最小)~30V(最大);
■ 13V UVLO版本VCCA、VCCB:14.5V(最小)~30V(最大);
■ 17V UVLO版本VCCA、VCCB:18.5V(最小)~30V(最大);
● INA、INB和ANB引脚上的逻辑输入电压VIN:0V(最小)~ 18V(最大);
● ENA/DIS VEN脚位上的逻辑输入电压:0V(最小)~5.0V(最大);
● 操作温度Tj:-40°C(最小)~+125°C(最大)。
“掌”握科技鲜闻 (微信搜索techsina或扫描左侧二维码关注)










