目标
本文引用地址:
本实验活动使用ADALM2000和Scopy介绍包络检测和幅度调制。信号的包络相当于其轮廓,包络检波器连接该信号中的所有峰值。包络检测在信号处理和通信领域应用广泛,幅度调制(AM)检测便是其中一个应用。
AM是电子通信领域使用的一种调制技术,常用于通过无线电载波传输信息。在AM中,载波的幅度(信号强度)与被传输的波形成比例变化。例如,该波形可能对应于扬声器重现的声音或电视像素的光强度。
典型的幅度调制信号如公式1所示。

其中:
■

:消息信号
■

:载波信号
■ k=调制指数(通常在0至1之间变化)
■ ωm=消息频率
■ A=载波幅度
■ ωc=载波频率
包络检波器是一种电子电路,它以高频信号为输入并提供输出,即原始信号的包络(ω c » ω m)。
包络检波器主要由两个元素组成:
■ 二极管/整流器:用于增强接收信号的一个半周而抑制另一个半周
■ 低通滤波器:去除检测/解调后信号中剩余的高频元素时需要。
滤波器通常由一个非常简单的RC网络组成,但在某些情况下,依靠整流器之后的电路有限频率响应即可提供滤波器。
材料
■ ADALM2000主动学习模块
■ 无焊试验板和跳线套件
■ 两个1kΩ电阻
■ 两个1μF电容
■ 两个1N914二极管
包络检波器
背景知识
请看图1所示的电路。
图1 基本包络检波器电路电路中的电容在上升沿储存电荷,并当信号下降时,通过电阻缓慢释放电荷。串联的二极管对输入信号进行整流,仅当正输入端的电位高于负输入端时才允许电流流动。
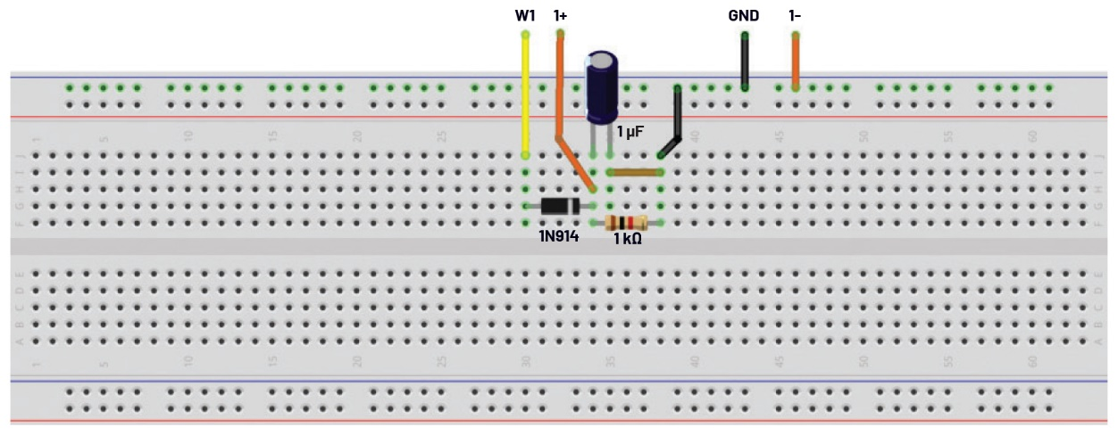
图2 包络检波器试验板电路硬件设置
为包络检波器电路构建图2中的试验板电路。
程序步骤
使用第一波形发生器作为提供AM信号的信号源,其参数如下所示:
■ k=0.5
■ ωc=10 kHz
■ ωm=100 Hz
■ A=3
要生成AM信号,请使用Scopy信号发生器中的数学函数。将记录长度设置为20 ms,将采样率设置为75 MSPS,并应用以下函数:(1 + 0.5 × cos (2 × pi × 100 × t)) × 3 × cos (2 × pi × 100 × 100 × t)。生成的波形如图3所示。
图3 生成的AM信号配置示波器,以使输出信号显示在通道1上。
断开电容与电路的连接,并观察输出信号。产生的波形如图4所示。
图4 生成的AM信号的正半部分如果不连接电容,电路的工作方式与正半波整流器类似,即保留大于0 V的信号部分。
现在,将电容重新连接到电路。产生的波形如图5所示。
图5 正半波包络得到的信号是先前得到的正半波的包络。实际上,它是具有10 kHz变化的100 Hz消息信号(由载波信号引入)。
频域频谱
这些信号也可使用频谱分析仪工具在频域中查看。首先,同时观察10 kHz载波和100 Hz消息信号(因为二者都位于该电路的输出端)。启用通道1,并将扫描范围设置为10 Hz至15 kHz。运行单次扫描。从标记选项卡和标记表中启用标记1和2。使用上一个峰值、下一个峰值移动每个标记,以便在载波和消息信号上设置这些标记。产生的波形如图6所示。
图6 消息和载波信号将扫描范围设置为9 kHz至11 kHz。在图7中,主峰值位于10 kHz载波频率处,并且载波两侧有±100 Hz的调制边带(9900 Hz和10100 Hz)。
图7 解调后的载波信号频谱将扫描范围设置为20 Hz至180 Hz。在图8中,主峰值位于100 Hz消息频率处。
图8 解调后的消息信号频谱由于使用基本包络检波器电路对输出信号进行了频率分析,因此消息和载波信号均显示出来。在施加的输入信号中,载波幅度大于消息幅度,而相比之下,频谱分析仪绘图通知中的消息信号(100 Hz)被放大,幅度相较于载波信号更为明显(参见标记表)。
扩展包络检波器
背景知识
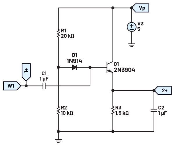
请看图9所示的电路。
图9 正负包络检波器电路在图1的电路中添加一个类似的电路。唯一的区别是二极管反转,允许负电压通过RC电路。
硬件设置
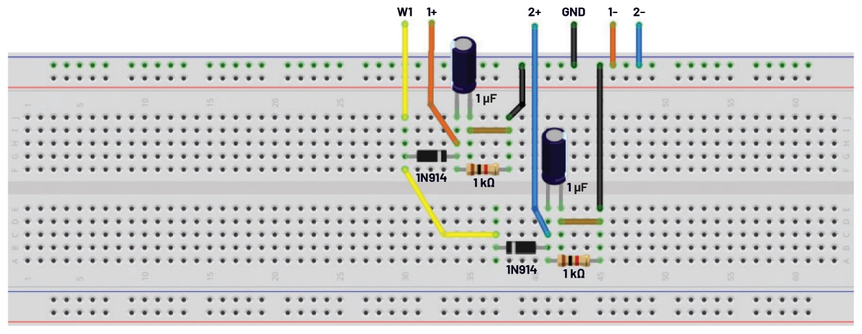
为扩展包络检波器电路构建图10中的试验板电路。
图10 扩展包络检波器试验板电路程序步骤
使用第一波形发生器作为提供AM信号的信号源,其参数如下所示:
■ k=0.5
■ ωc=10 kHz
■ ωm=100 Hz
■ A=3
要生成AM信号,请使用Scopy信号发生器中的数学函数。将记录长度设置为50 ms,并应用以下函数:(1 + 0.5 × cos (2 × pi × 100 × t)) × 3 × cos (2 × pi × 100 × 100 × t)。生成的波形如图11所示(显示了5个周期)。
图11 生成的AM信号配置示波器,以使输出信号显示在通道1上。
断开电容C1和C2与电路的连接,并观察输出信号。产生的波形如图12所示。
图12 生成的AM信号的正半部分和负半部分如果不连接电容,电路就像一个正半波整流器和负半波整流器,并将正半波与负半波分开。
现在,将电容重新连接到电路。产生的波形如图13所示。
图13 正半波包络和负半波包络得到的信号是先前得到的正半波和负半波的包络。
问题
1.如果电容/电阻值发生变化会如何?这种情况有什么缺点?
2.对于图1中的电路,如果在D1和R1之间添加一个与二极管串联的电阻,输出会受到什么影响?请解释有何差异。
额外活动:偏置包络检波器
如果幅度(即摆幅)小于二极管的正向导通电压,则图1中基于二极管的简单包络检波器无法正常导电,或者根本无法导电。当二极管未完全导通时,对于高调制指数(接近100%),调制信号的负半部分将严重失真。解决此限制的一个方法是为二极管引入小直流偏置。该小偏置电流移动到电路的静态工作点,正好位于二极管的导通点。
材料
■ ADALM1000主动学习模块
■ 无焊试验板和跳线套件
■ 一个1.5 kΩ电阻(棕色、绿色、红色)
■ 一个10 kΩ电阻(棕色、黑色、橙色)
■ 一个20 kΩ电阻(红色、黑色、橙色)
■ 两个1.0 μF电容(C1和C2)
■ 一个2N3904 NPN晶体管
■ 一个1N914二极管
背景知识
考虑图14所示的电路。
图14 偏置包络检波器电路幅度调制信号交流耦合到NPN晶体管Q1的基极,该晶体管配置为发射极跟随器。分压器R1和R2与二极管D1设置交流耦合输入的直流偏置点(直流恢复)。如果没有任何调制输入,Q1发射极处的直流静态工作点将等于R1和R2连接点的电压减去D1的二极管压降和Q1的VBE。Q1的基极电流流入二极管D1,使其正向偏置。在调制输入的正半周期内,D1关闭,输入信号峰值为滤波电容C2充电。在输入信号的负半周期内,晶体管Q1关闭,D1的导电能力更强,提供输入电流。
硬件设置
为偏置包络检波器电路构建图15中的试验板电路。
图15 偏置包络检波器试验板电路程序步骤
将电路连接至5 V电源。
为了测试该电路,首先使用简单二极管包络检波器示例中使用的相同调制信号。将新设计与简单二极管包络检波器进行比较。使用与前面相同的步骤,生成具有较小幅度/较高调制指数的AM信号,并比较这两种检波器设计的输出。
图16显示了偏置包络检波器的输入和输出波形示例。
图16 偏置包络检波器波形问题
1.包络检波器电路的基本组成部分有哪些?请描述它们的作用。
2.包络检波器的时间常数(RC)对其性能有何影响?
您可以在学子专区论坛上找到问题答案。
作者简介
Antoniu Miclaus是ADI公司的软件工程师,负责为Linux和无操作系统驱动程序开发嵌入式软件,同时从事ADI教学项目、QA自动化和流程管理工作。他于2017年2月在罗马尼亚克卢日-纳波卡加盟ADI公司。他拥有贝碧思鲍耶大学软件工程硕士学位,并拥有克卢日-纳波卡科技大学电子与电信工程学士学位。
Doug Mercer于1977年毕业于伦斯勒理工学院(RPI),获电子工程学士学位。自1977年加入ADI公司以来,他直接或间接贡献了30多款数据转换器产品,并拥有13项专利。他于1995年被任命为ADI研究员。2009年,他从全职工作转型,并继续以名誉研究员身份担任ADI顾问,为“主动学习计划”撰稿。2016年,他被任命为RPI ECSE系的驻校工程师。
“掌”握科技鲜闻 (微信搜索techsina或扫描左侧二维码关注)










