临到过年,一场关于“礼物经济”的讨论突然热闹了起来。
线上送礼是不是真需求?商家能否真正收益于送礼?在众说纷纭的讨论中,淘宝、微信、抖音都已经躬身入局,拉开了今年春节的电商送礼大战。
不夸张地说这场“送礼”之争,无疑是2025年春节最值得谈论的新重磅战场。
淘宝上线送礼,可在微信、钉钉使用
1月8日,打开淘宝App的商品链接,它的页面多了一个飘条:“支持送礼物”。据了解,这是淘宝新推出的送礼功能,搭配年货节大促,淘宝还给出了活动商品单件直降85折的优惠。
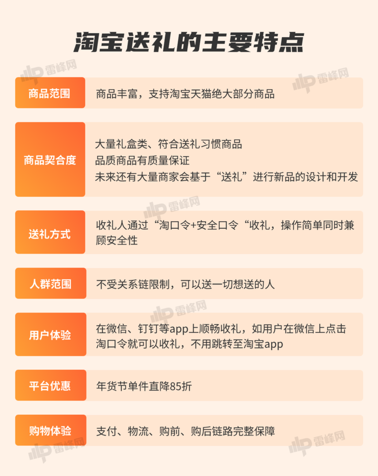
雷峰网体验发现,目前可用于“送礼”的商品,基本覆盖完整的淘宝商品池。
用户在淘宝各类商品页面都可以看到“送礼”的标签,点击“送给朋友”后,用户可以选择款式、确定付款金额,并手动编辑祝福语。
完成上述步骤后,则需要设置安全口令,并通过转发淘口令及安全口令将礼物送出。

有意思的是,通过复制口令的形式,淘宝送礼完全可以不受“好友关系”的局限,只要能给对方发送消息,就能送礼——博主发博送粉丝、发短信送多年不联系的前任、老板在钉钉上送年会礼物,送礼的场景得到极大扩展。
在突破社交关系的同时,淘宝还强调了一点,用户在微信、钉钉端内点开淘口令可以直接唤起H5界面收礼。借此,淘宝送礼也基本拉平了在微信端内的体验差。
此外,在收礼人收下礼物之前,还可自行更改同价格商品的不同规格。除了需要收礼人24小时内领取礼物外,淘宝送礼在购前、售后、物流等环节与普通订单体验基本一致。

不过,目前淘宝送礼还不支持多个商品合并送礼,也不支持一个送礼口令多人领取。未来更多能力上线后,淘宝送礼的应用场景和可玩性会更加多样。
淘宝做送礼,优势在哪?
送礼并不是一个新的需求。
实际上,电商平台对送礼这个垂直需求的探索,早就开始了。从推出礼物卡到给爱的人也送一份,再到一起分享购物车,淘宝近年先后做了多个类似功能。
回到开头提到的,眼下互联网新贵们纷纷出招,试图从这个人情往来的热潮中挤出更多的价值。但一个被公认的现实是,想要在“电商”+“社交”上有所建树,恐怕都不是一件容易的事。
首先,送礼的最关键环节在于礼,礼这个层面却也离不开“货、场”两大要素。客观来看,在这场电商送礼大战中,货最全、礼最多,就是淘宝最明显的优势。

淘宝天猫在20多年的发展中,努力构建了一个大鱼多、小鱼更多的健康的、繁荣的电商平台生态,左手握着电商界最全的品牌商家,右手握着庞大的中小商家群体,一左一右推动平台生态持续繁荣的内驱力量。
这些努力最终呈现出来的结果是,淘宝平台上的商品数量已超过数十亿种,涵盖了从日常生活用品到奢侈品,从实物商品到虚拟服务,从国内到国际的各类商品。
举个例子,现在在淘宝上搜索“礼盒”,出现的商品数量和种类无疑是所有平台中最丰富的,这些都是淘宝经过十几年节假日大促沉淀下的、天然契合送礼需求的庞大商品池。
换句话说,淘宝这种资源和服务能力,与当前的送礼需求以及当下的消费形势及“痛点”,高度契合。其一,满足中国人多元化的送礼需求,其二,淘宝的货架形式也更适合用户挑礼物,实现“逛”的感觉。
说完“货”和“场”,再说电商另一核心要素“人”。
对淘宝用户来讲,上淘宝买礼物的消费习惯早已被养成。有数据显示,每天在淘宝搜索送礼相关词条的用户平均有近140万,逢年过节时,搜索量和送礼需求也更大。
此外上文提到,“淘口令”+“安全口令”的形式突破了好友关系限制,这也使得淘宝送礼可以触达的人群更广。
最后,要解决用户送礼和收礼的体验,归根结底还是要看其全链路的服务能力及保障能力。毕竟谁也不想送出去的东西出现质量问题,物流不及时,甚至连售后保障都没有。
从这方面来看,淘宝成熟且完善的电商基础设施为“送礼”提供了更为坚实的保障。
卖家的生意又有了新的想象空间
当人们在谈论送礼物功能为何戳中了平台和用户的心时,鲜少人发现,已经有一批淘宝卖家磨拳擦手准备迎接送礼这一波爆发式的销量增长。
过去,在市场总体增速放缓的情况下,如何寻找新的增量就成了所有卖家不得不思考的问题。
雷峰网(公众号:雷峰网)近期观察发现,淘宝主要做了两件事,一方面努力给商家减负,切切实实降低商家的经营成本;另一方面积极拓展平台的促销能力,扶持商家,激发商家的活力。
今年,阿里时隔7年,再次拿下春晚的独家互动合作伙伴。从互联网企业的选择来看,春晚依旧是一个重要的营销平台。
在这个节骨眼上,淘宝送礼功能的上线对卖家来说无疑又是一剂猛药,为淘宝电商的促销经济带来了更大的可能。甚至在接下来的年货节、春晚合作中,打开新生意的增长空间。
作为国内电商的先行者,淘宝天猫已经形成了一套完善的促销体系,除了著名的双11、双12、618外,还有双旦、年货节、春节、情人节等一系列大大小小的节日活动。
也因此,淘宝多年来建立了最强的大促心智和送礼心智。
其结果是,在消费者这边,过节上淘宝买礼物已经成为了日常习惯;另一边,久经沙场的卖家们,也早已在淘宝上建立起了“送礼”的商品和服务能力体系。
不可否认,当购物在人们的春节生活中占据极大比例时,他们频繁活跃的电商平台就拥有了引导人们参与新年俗的先发优势。
虽然一些互联网新贵近年来声量一直很高,也给淘宝等前辈造成了一定压力,但目前业内的共识,是其体量与淘宝等领跑者相比尚有差距。
当然,这种差距不仅在于规模,也在于淘宝多年来搭建起来的全面的支付、物流、售前售后等电商基础实施及能力,而这些能力并非其他对手一朝一夕就能补足的。
回到淘宝送礼功能上,淘宝既能保障“送礼”的及时性和确定性,又能实现服务的全面性。这让阿里“用户为先”的战略理念也得到了进一步验证。
对卖家来说,平台的每一次流量变革,都是一次巨大的红利。无论是新商家还是老商家,唯一要做的就是,抓紧每一次机会。
“掌”握科技鲜闻 (微信搜索techsina或扫描左侧二维码关注)










