碳排放配额是碳排放权交易体系的基础交易产品之一。2011 年,国家发改委发布《碳排放权交易试点工作通知》,选择北京、天津、上海、重庆、湖北、广东及深圳 7个省市开展地区性碳排放交易市场试点建设。2013 年,深圳碳排放权交易市场正式启动,成为国内首个试点碳市场,随后其他试点市场相继启动。2016 年末,福建碳排放权交易市场启动。地区试点在碳市场的覆盖范围、配额分配方法、履约使用抵消额度等规则中,进行了创新性的尝试,为进一步完善碳交易机制提供宝贵经验。
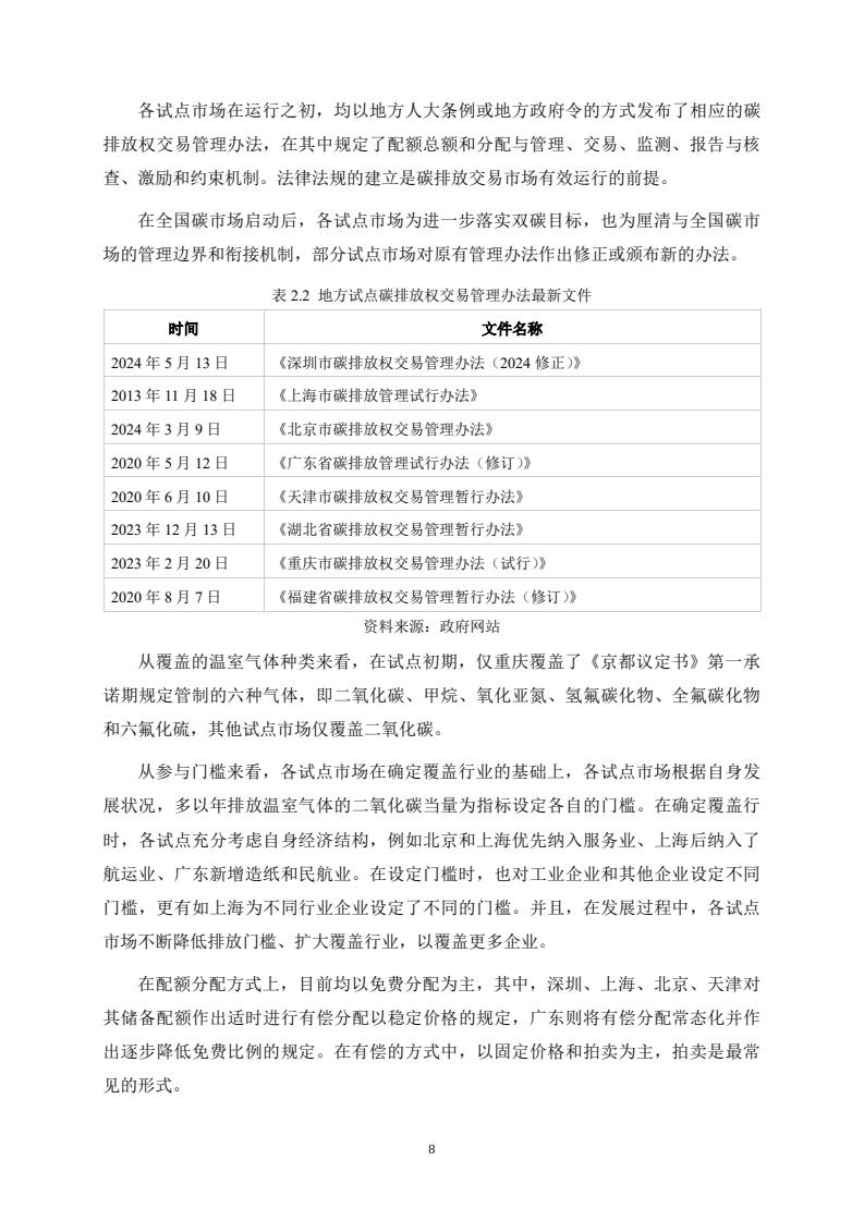
各试点市场在运行之初,均以地方人大条例或地方政府令的方式发布了相应的碳排放权交易管理办法,在其中规定了配额总额和分配与管理、交易、监测、报告与核查、激励和约束机制。法律法规的建立是碳排放交易市场有效运行的前提。
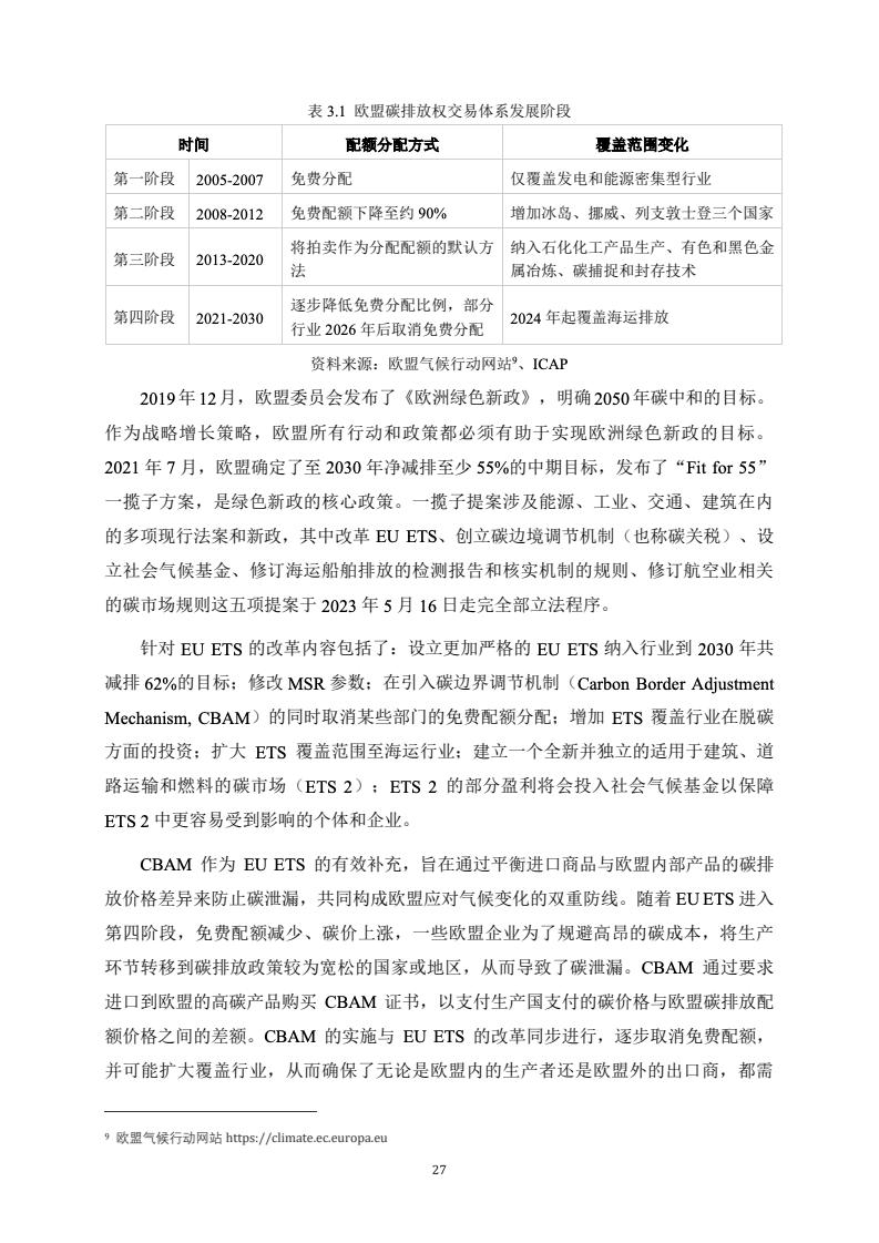
在全国碳市场启动后,各试点市场为进一步落实双碳目标,也为厘清与全国碳市场的管理边界和衔接机制,部分试点市场对原有管理办法作出修正或颁布新的办法。
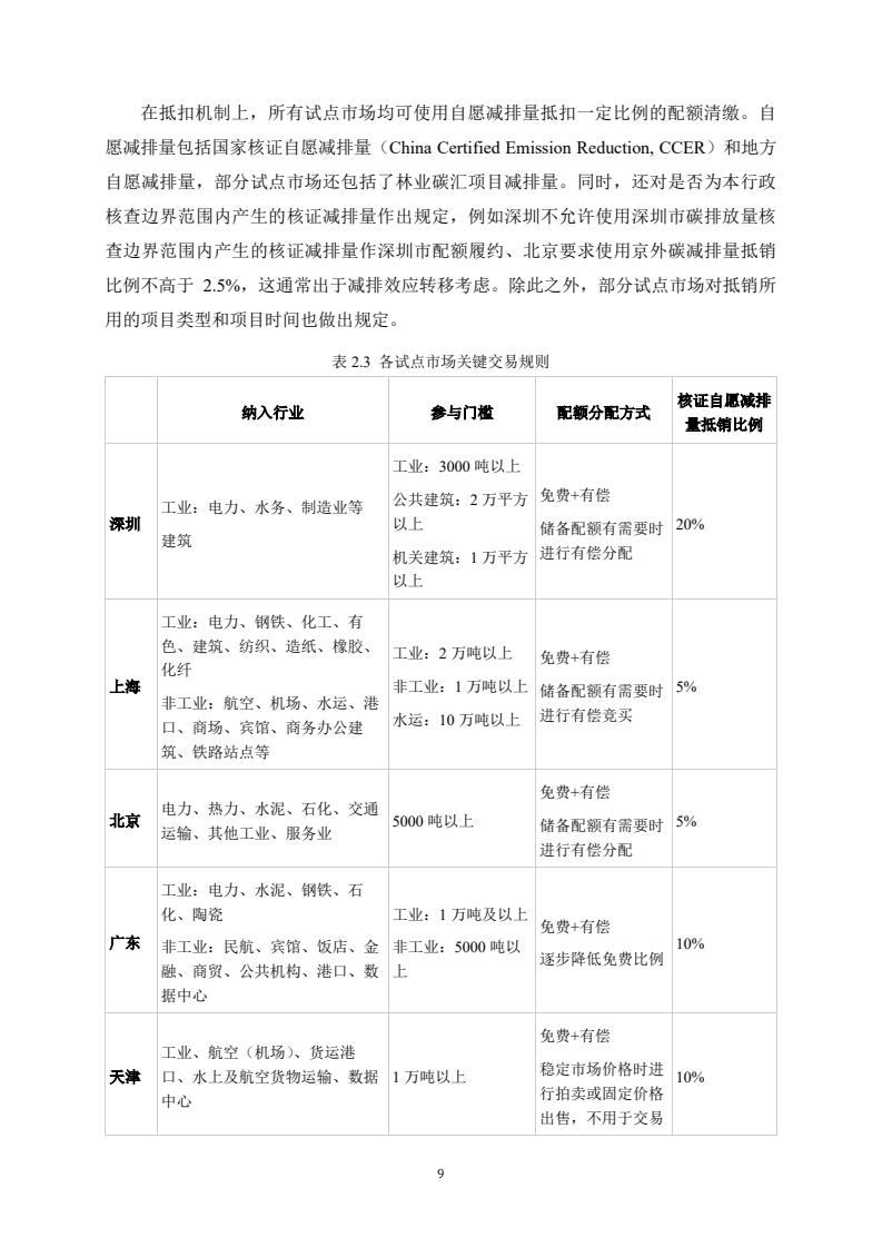
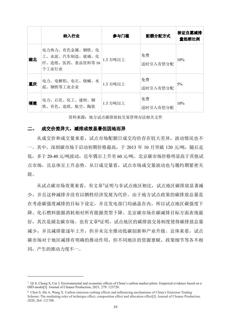
从覆盖的温室气体种类来看,在试点初期,仅重庆覆盖了《京都议定书》第一承诺期规定管制的六种气体,即二氧化碳、甲烷、氧化亚氮、氢氟碳化物、全氟碳化物和六氟化硫,其他试点市场仅覆盖二氧化碳。
从参与门槛来看,各试点市场在确定覆盖行业的基础上,各试点市场根据自身发展状况,多以年排放温室气体的二氧化碳当量为指标设定各自的门槛。在确定覆盖行时,各试点充分考虑自身经济结构,例如北京和上海优先纳入服务业、上海后纳入了航运业、广东新增造纸和民航业。在设定门槛时,也对工业企业和其他企业设定不同门槛,更有如上海为不同行业企业设定了不同的门槛。并且,在发展过程中,各试点市场不断降低排放门槛、扩大覆盖行业,以覆盖更多企业。








































文档链接将分享到199IT知识星球,扫描下面二维码即可查阅!
“掌”握科技鲜闻 (微信搜索techsina或扫描左侧二维码关注)










