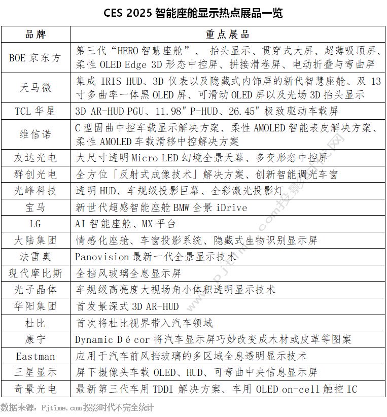
智能座舱是最能体现汽车科技感的领域,在主打科技的CES上,BOE京东方、天马微电子、维信诺、TCL华星、三星、LG、光峰科技、友达光电、群创光电、华阳集团、大陆集团、宝马等显示企业和车企也都将重点放在这一领域,今年智能座舱显示领域亮点是Micro LED、OLED、全景、全息、柔性、滑动、卷曲等是热点,下面Pjtime.com盘点CES 2025上有代表性的热点创新产品。

京东方发布“HERO”计划智慧座舱前沿技术,十款车载创新设备,5款为全球首发
京东方及京东方精电在CES 2025隆重发布了代表“HERO”计划的智慧座舱前沿技术,搭载智能方向盘、木纹显示、触觉反馈按压系统、裸眼3D显示、防窥屏等十款车载创新设备,其中5款为全球首发。

在BOE中心展区,京东方对集多项前沿技术于一身的第三代“HERO智慧座舱”进行重磅展示,其搭载的智能方向盘采用京东方全球首发的超声波指纹技术,用户匹配指纹即可便捷实现座椅、方向盘及后视镜使用习惯记忆并一键调节,还有ECG&HOD系统通过实时监测用户心电图和心率避免疲劳驾驶等危险驾驶情况。此外,还有12.3英寸木纹显示屏内饰、车辆后排可打造私密通话与会议场景的防窥屏及京东方首款直显RGB车载交互灯等,充分展示了车载显示技术的发展趋势。

车载创新应用展区内展出了多项座舱“黑科技”,包括抬头显示智能座舱,采用44.8英寸PHUD(全景抬头显示)贯穿式大屏,集成先进的氧化物技术及2850个精细分区的Mini LED背光技术,可实现行业领先的9K超高分辨率、7000nits(10%面积)峰值亮度和百万级超高对比度,搭配自研畸变校正算法配合8K+系统,确保挡风玻璃投影清晰度和信息传输准确性;还有17.3英寸的极致超薄吸顶屏,以及业界首款15.05英寸的柔性OLED Edge 3D形态中控显示屏等。

在柔性OLED领域,基于f-OLED技术品牌赋能,京东方发布了业界领先的31.6英寸拼接滑卷显示屏,其能够灵活地在31.6英寸至17.6英寸之间切换显示状态,该产品获评“CES 创新奖——2025年度车载娱乐杰出奖。另外,京东方还全球首发了集电动折叠与弯曲功能于一体的车载显示屏,包括15.05英寸的电动折叠屏以及17英寸的中控曲面呼吸屏。曲面呼吸屏能够在曲面和平面之间自由切换形态,而副驾娱乐折叠屏则具备R3的弯折半径,能够依据不同使用场景灵活地展开与隐藏收纳。
天马微:马新一代智慧座舱全球首发,集成IRIS HUD、3D仪表以及隐藏式智能内饰显示屏
在CES 2025展会上,天马车载显示业务依旧是展示焦点,多项车载显示创新成果精彩亮相。其中,天马新一代智慧座舱全球首发,集成了IRIS HUD、3D仪表以及隐藏式智能内饰显示屏,主打“隐显”美学理念,将屏幕显示应用与汽车内饰结合,升级人机交互体验,实现“简约而不简单”的场景应用。

IRIS HUD通过成熟的光路设计,将成像精准投影至车辆风挡底部边缘,全方位覆盖驾驶者、中控区域以及副驾的可视范围,拥有从 A 柱到 A 柱的超宽画幅显示能力,且画质卓越,亮度出众,不论是酷热夏日高速驰行,还是静谧夜晚小道缓行,驾驶者目光所及之处,显示画面如同悬浮眼前的科幻视窗,再配合 FALD 技术加持下的高对比度,关键信息一目了然。

3D 仪表是业内首台采用液晶棱镜技术实现2D/3D可切换功能的车载仪表显示屏,也是业内首台使用500ppi的车载仪表显示屏。可实现3D深度实时可调和无损2D/3D一键切换,还采用自研光场渲染技术,无需眼球追踪即可为驾驶员提供稳定、连续、自由、舒适的3D视觉体验。还具备电动升降控制功能。用户不需要屏幕时,屏幕可以自动降下,“隐藏”于汽车内饰之中。

智感中控/副驾显示+扶手显示的智能内饰组合,采用了天马InvisiVue隐藏显示技术,在非操作状态下仅能观察到与内饰一体的装饰纹理,一旦开启,操作内容便浮现在装饰层上方。该系列显示屏不仅拥有多样化的装饰纹理和出色的无缝效果,更采用了QD Mini-LED技术,实现了更卓越的光学性能。其绿色环保的理念、高透装饰层以及优秀的一体化效果,使得显示器既是屏幕也是工艺品,为消费者带来了全新的观感体验。
此外,天马还携手康宁联合展示了双方共创的最新车载显示成果——双13英寸多曲率一体黑OLED显示屏和13英寸可滑动OLED显示屏以及光场3D抬头显示(HUD),为用户带来极致的驾乘视觉体验和座舱美学盛宴。

4.1英寸光场3D HUD是业界首款采用光场渲染技术的3D HUD显示产品。它利用先进的3D图像生成单元(PGU)与2D增强现实(AR)HUD平台相结合,为用户提供了逼真的3D场景和自然的深度感知效果。与传统的2D图像相比,3D HUD提供了更加直观和沉浸式的AR体验,有效增强了驾驶员的警觉性和安全性。
TCL华星:3D AR-HUD PGU、11.98" P-HUD、26.45" 极致驱动车载屏
TCL华星在CES2025展示了多款前沿车载显示产品,包括3D AR-HUD PGU、11.98" P-HUD、26.45" 极致驱动车载屏等,全方位展现了车载显示领域的雄厚实力与创新成果,为智能座舱显示解决方案发展注入强劲动力。

3D AR-HUD (TFT5.5" )
3D AR-HUD PGU采用5.5" LCD显示屏,分辨率2560*1440,PPI 534,穿透率可达到7.5%。该品能实现裸眼3D效果,能为驾驶员提供直观、立体的导航信息和车辆数据,极大提升驾驶趣味性和安全性。尽管内部光路系统复杂,但总成体积却控制在12L内,轻便设计使其在车辆集成中更为灵活,空间利用率高,为车辆设计及体验提供了更多可能性。

11.98" P-HUD
11.98" P-HUD是TCL华星首款搭载集成式ALS的P-HUD,采用3块LCD投影显示,巧妙取代传统仪表盘;集成式ALS使得屏幕亮度和色温自适应,无论烈日阴雨都能提供清晰视觉体验,提高安全性;此外82%色域下穿透率高达6.5%,出屏亮度达11,000nits,单屏功耗仅15W,屏幕高亮同时更低功耗。

26.45" 极致驱动车载屏
26.45" 极致驱动车载屏采用32:9的超宽长宽比设计,AA尺寸相当于两块14.6" 传统中控屏,带来前所未有的宽广视觉体验。同时采用两颗TDDI IC驱动极致IC方案实现26.5" 5.1K分辨率,打造卓越视觉效果;采用极窄边框设计,整体无分界线,中控和副驾屏幕实现一体式呈现,为UI设计和APP应用提供更多创新空间。
维信诺:C型固曲中控屏、柔性AMOLED车载滑移中控
本次展CES会维信诺带来从安全驾驶到智能座舱的多款智慧出行解决方案,包括C型固曲中控车载显示解决方案、柔性AMOLED智能表皮解决方案、柔性AMOLED车载滑移中控解决方案等.

C型固曲中控车载显示解决方案通过柔性屏实现小半径小角度车载曲面显示,让下部平台触控区域点击更精准,控制更便利,解决了行车过程中操控中台显示点击不精准痛点,为安全行驶保驾护航。

柔性AMOLED智能表皮解决方案,整体模组为柔性,分辨率高达4K,并带有精准触控,可用于需要曲面贴附的车内、家居场景。需要显示时,让显示无处不在;不需要显示时,将科技藏于自然纹理之下。

柔性AMOLED车载滑移中控解决方案,滑移半径仅为10mm,滑移距离可达75mm,丰富车载显示形态。目前该产品已经量产,应用于红旗国雅高端行政汽车。
友达光电:大尺寸透明Micro LED幻境全景天幕首亮相
友达光电与子公司BHTC透展示新一代友达Smart Cockpit 2025突破传统思维的智能座舱解决方案。一系列车用Micro LED Display HMI解决方案涵盖天窗、车侧窗、中控台和方向盘等,运用Micro LED 前瞻显示技术透明、大型化、可挠的优势,重新定义智能座舱的设计概念,扩展人机互动;并透过车用运算方案延伸AI人工智能和车联网领域应用,演绎人车一体的驾乘体验,透过全方位智慧出行服务,为驾驶和乘客带来更安全、舒适、智慧且富有娱乐效果的座舱体验。

幻境全景天幕(Vitrual Sky Canopy):全球首度导入大尺寸、透明Micro LED 显示器
友达首创将Micro LED透明显示器无缝拼接、导入至大面积的的〝幻境全景天幕〞以及整合触控、感测等多功能感受的〝XR互动智能窗〞,揭示智能座舱人机互动应用新面貌。友达将天窗融合科技与艺术的扩增沉浸式体验,并可透过侧窗连动,感受犹如环绕剧场般的变幻光谱,释放车内空间延伸至无边际的奇幻世界;亦可调节天窗与侧窗的透明度,让驾驶者和乘客在行车过程中享受各种娱乐之余,保有安全与隐私性,并达到防窥及遮阳效果。

多变形态中控显示
为强化更直觉的驾乘体验,友达与BHTC共同开发〝多变形态中控显示(Morphing Center Control)〞,不使用时仅平面显示,当进行操作时,显示器则会动态隆起,转变为3D实体按钮,支持各种控制方式,利用Micro LED显示器可挠的特点,提升人机互动的流畅度,进而增强行驶安全性。在控制模式下,驾驶则能轻松操作各种车内功能,如行车模式切换、文件位调整、空调设计及娱乐系统,实现不同功能间的快速切换。

友达隐藏式智驾介面Foldable Cruise Pilot
同时,友达在智慧座舱中搭载〝隐藏式智驾介面(Foldable Cruise Pilot)〞,结合精密的运动机制及Micro LED显示技术,使驾驶者能够在手动操控和自动驾驶模式之间顺畅切换。根据需求,方向盘与显示器可以折迭变换模式,且依然保有高画质的显示效果。在手动驾驶模式下,显示器呈现半收合状态,提供必要的行车信息如时速、里程等;而在自驾模式时,则可完全展开以提供影音、购物及会议等多媒体娱乐功能,可让车辆成为行动空间,将时间转化为更多的生产力。

友达车用运算方案(In-vehicle Computing)驱动XR 互动智能窗(XR Interactive Window)
友达首度发表的〝车用运算方案(In-vehicle Computing)〞,支持稳定的系统整合显示人机互动介面、软件服务与AI人工智能,可以同步驱动串联车内多个显示器、传感器与装置,满足影音娱乐、语音助手与AI驾驶辅助显示等需求,打造全方位的智慧座舱环境,创造更佳舒适与安全的驾乘体验。

友达无界透明显示接口(Horizon Image Glass)
友达将全新研发的车用运算方案导入Smart Cockpit 2025,解锁后座〝XR互动智能窗(XR Interactive Window)〞,透过AI人工智能自动生成运算,未来只需在车窗上圈选有兴趣的对象,即可在屏幕中与其互动、获取相关信息,让乘客享有身历其境、交互式且逼真的体验,或延展混和实境游戏,展现强大的运算能力。同时,利用〝无界透明显示介面(Horizon Image Glass)〞进行连动,将仪表板、中控及副驾显示功能一体式全景呈现,不仅提供清晰的外部视野,亦能实时显示车辆状态、导航及路况信息,并赋予个性化设定与驾驶安全警示等增值服务。
群创光电:全方位「反射式成像技术」解决方案、创新智能调光车窗
群创光电旗下CarUX首次展出全方位「反射式成像技术」解决方案包含「9.6吋 Mirco-LED AR反射显示」与「48吋全景式反射显示」,采用高亮度、高分辨率、低能耗的Micro LED 显示模块,利用具有景深之立体影像,结合独家算法与接口设计,可将信息投影至车内挡风玻璃上,并将指示内容包含距离、方向指针等功能与实际外在环境结合,提供驾驶者直视前方道路时必要的驾驶信息,提升驾驶安全性;同时,亦可扩大投射范围到副驾驶视界,尽情享受多项娱乐内容,且可随时切换关闭局部投影信息,以降低车室内光源,提升舒适度。另在技术方面上,相较于传统抬头显示,可大幅降低装置的体积,释放车内的空间。结合上述,反射式成像技术解决方案不仅提升行车安全,又兼顾汽车内饰具备高科技感、舒适度与设计弹性,颠覆用户崭新的乘车体验。

Carux展示全方位「反射式成像技术」解决方案
群创以「More than Panel超越面板」为核心经营理念,以独家液晶薄膜技术与玻璃整合制程实力,开创智能液晶窗户(Smart LC Window)应用再升级。积极将液晶调光技术导入「智能调光车窗」、「智能调光后视镜」与「智能遮阳板」等汽车部件应用产品。

群创展示创新「智能调光遮阳板」
群创展示创新「智能调光车窗」,能有效解决隔热纸的单一透光率缺陷;另「智能调光后视镜」能自动感应周围环境的光线强度,可依照需求调整反光度,以确保驾驶在不同光线下,皆能清晰地察看后方交通状况,大幅地提高驾驶的安全性和舒适度。此外,「智能调光遮阳板」亦搭载智能调光功能,可根据外在光线强度,实时自动调整遮阳板的透光度,保护驾驶的视线不受强光干扰,也避免传统遮阳板所带来的视线死角,提供更安全和舒适的驾驶体验。
CarUX还推出了多款隐藏显示、可分散车载计算机算力与减少影像传输带宽的座舱智能显示,以及可动解决方案、嵌入式屏后摄影和新一代压感回馈技术等共十多项和谐驾乘体验的创新技术与卓越汽车部件应用展品。
光峰科技:展示与Ceres Holographics合作开发透明HUD显示
光峰科技CES展示了与Ceres Holographics合作开发的最新透明HUD创新产品。Ceres Holographics专注于新型透明显示器(TD)和增强现实应用的下一代薄膜全息光学元件(HOE)的设计、数字母版制作和复制,公司在光子、光学系统和全息光聚合物薄膜等领域拥有丰富的技术积累。其原创的HoloFlekt®薄膜技术可以将任何挡风玻璃或其他玻璃结构转变为超亮全彩显示屏,通过与车规级投影设备的配合,能够在前挡或侧窗,为驾乘者提供清晰的信息显示,同时确保安全、舒适的用户体验。

光峰科技为Ceres及其合作伙伴提供了供应链中车规级投影核心器件的关键要素,该要素是向其不断扩大的OEM客户群提供完整系统所必需的,将共同为下一代汽车提供更直观、更灵活、更无干扰的高分辨率显示解决方案。
光峰科技带来了量产应用于问界M9上的全球首款车规级投影巨幕,以及量产落地在全新Smart精灵#5上的全球首款全彩激光投影灯。
宝马:新世代超感智能座舱BMW全景iDrive发布
宝马集团2025 CES发布一项令人瞩目的创新产品——新世代超感智能座舱BMW全景iDrive,其通过融合视平线全景显示、3D抬头显示、超感智控方向盘以及向心中控系统四大四大交互界面组成,并融入了数字艺术元素,提升驾驶者的专注度和行车安全性,为用户带来前所未有的沉浸式豪华驾驶体验。

“视平线全景显示”首创的超近距投影技术提供极高的显示精度,将整个挡风玻璃变成一个大型显示屏,实时将行车信息投影到驾驶者的视平线上,让驾驶员在不需要低头的情况下获取重要信息,减少驾驶者视线转移,减少视觉干扰,提高反应速度,从而提高驾驶安全性和效率,替代传统仪表盘。
“3D抬头显示”则进一步增强了信息的立体感和直观性,通过调整信息的形状、角度和精度,优化驾驶者读取车况信息的方式,让驾驶过程更专注。
“超感智控方向盘”设计充分考虑了人体工学和驾驶习惯,采用主动触觉反馈和分层显示两项新技术,可触摸、可感知、可视化,让各种信息更容易被驾驶者感知,确保驾驶者在不分散注意力的情况下完成操作,使得操作更加便捷、舒适。
“向心中控系统”是宝马首创的车内交互界面,其通过智能化的布局和交互方式,让驾驶者能够轻松掌控车内各项功能。中控屏首次采用不规则形状,缩短方向盘到显示屏的距离,相比其他往驾驶者倾斜的中控屏设计,这样的设计还保证后排乘客的观影效果。
LG:AI智能座舱、MX平台
在CES 2025上,LG发布其最新成果——AI智能座舱,名为“AI In-Vehicle Experience”。该智能座舱方案旨在利用LG的视觉AI技术,提升驾驶体验中的安全性和便捷性,能够实时检测并响应车内乘客的需求,同时优化车厢内的环境条件。其配有两个关键系统,可实时检测和分析驾驶员及车内环境:驾驶员监测系统(DMS)和驾驶员与车内监测系统(DIMS)。这两个系统都由视觉AI技术驱动,通过技术实时分析驾驶条件和驾驶员状态,用户可亲身体验未来车内的智能化环境。

AI车内感知系统能根据个人需求和偏好智能调整,提供个性化服务,如定制的驾驶路线、实时路况更新及附近设施和景点信息。DMS系统还能通过心率监测和面部表情识别等手段,识别驾驶员的健康和情绪状况,提升道路安全性,帮助预防驾驶过程中突然发生健康异常的大型事故。此外,该座舱还可判断用户是否系好安全带、识别驾驶者的表情,并在车机屏幕上用表情符号表示喜悦、普通、烦躁、生气等四种心情。该座舱可以实时翻译用外语标记的道路交通标志牌,并说明标志牌的意义。

Mobility Experience(MX)平台
LG MX平台采用双舱设计:前部为驾驶舱,后部为可定制体验空间。用户可以不同的方式来配置这个多功能空间,例如将其划分为多功能区,或转换为超个性化的生活空间,使其完全类似于创作者工作室、商务休息室或单独的休闲和业余爱好区域。受益于模块化设计,后舱有可能配备各种电器,用户可以选择满足其特定需求和偏好的组合。
这一开创性移动出行空间解决方案集成LG的全套智能生活解决方案,在移动出行和AI Home之间创建无缝连接,从而提供全新的生活方式体验。
大陆集团:Emotional Cockpit情感化座舱、车窗投影系统、隐藏式生物识别显示屏
大陆集团CES首次展示其车窗投影显示解决方案。车窗投影系统可以将汽车侧窗转变成外部显示器。通过简便的个性化设置,汽车后窗可以变成展示独特图像的内容区域,例如展示喜欢的运动团队、电池充电状态以及行程信息等。该系统包括高性能的迷你投影设备、一个可以完全电动调光以充当投影表面的侧窗,以及智能软件。投影设备体积非常小,可以很容易地集成到车顶的衬里中。

大陆Emotional Cockpit的两个显示屏镶有施华洛世奇水晶,与仪表板有机地融为一体,使整个设备看起来无缝集成。控制元件从仪表板中央升起,在空间中自由漂浮,是驾驶员和前排乘客的中央输入单元。凭借其直观的操作方式,Emotional Cockpit可与驾驶员建立情感上的个性化联系。

隐藏式生物识别显示屏荣获CES 2025 创新奖,其在 OLED 显示屏中集成了生物特征识别、安全身份验证、安全和健康监测功能。这款创新显示屏不仅具备用于安全气囊展开和安全带监测的 3D 距离映射功能,还集成了可实现心率检测的非接触式生物识别传感技术,从而提供了一系列安全保障。
法雷奥:Panovision最新一代全景显示技术,更加安全舒适
法雷奥在2025 CES上展示增强全景视觉(Augmented Panovision)最新一代车载显示器,这种尖端的显示屏集成巧妙地反映在挡风玻璃上,提供了多种优势,增强了现代车辆的功能性和美观性。其可帮助驾驶员将视线集中在道路上,减少分心驾驶,并在车辆不动时提供额外的信息娱乐选项。

Panovision 的核心功能是为驾驶员和乘客提供出色的可视性,并采用精简的驾驶舱设计,将显示屏隐藏在仪表板中。传统的仪表盘和显示系统往往会造成阻碍,驾驶员必须将视线从路面移开才能查看重要信息。Panovision的虚拟悬浮图像与法雷奥的增强现实抬头显示器(HUD)相结合,能确保所有信息都直接出现在驾驶员的视野范围内。这不仅通过减少眼球移动的需求提高了安全性,还确保乘客可以轻松获取信息,从而提升了他们的整体旅行体验。
通过将挡风玻璃上的创新反射处理与全新定制法雷奥局部调光显示屏背光相结合,Panovision能够优化功耗和观看对比度,其眼罩内亮度为 1000 Cd/m²,对比度达到5000:1。
法雷奥设计的汽车跨域控制器集成了IVI堆栈(来自合作伙伴)以及数字集群、高级停车和驾驶功能(来自法雷奥)。它可以控制多个显示器,包括数字集群、主中央堆栈显示器和乘客信息娱乐显示器。
现代摩比斯:全挡风玻璃全息显示屏
现代摩比斯在起亚电动汽车EV9上首次公开展示了其和蔡司联合开发的全息宽幅挡风玻璃显示屏,并计划最早于 2027 年投入量产。这是现代摩比斯未来移动出行愿景的一部分,其展示将为汽车科技发展注入新活力。

通过在前挡风玻璃上安装特殊光学膜,现代摩比斯这一创新显示屏可把导航、信息娱乐和安全警报等驾驶信息投射到整个宽度的前挡风玻璃上,驾驶员可以在保证开阔空间感的同时,访问多种信息,通过增强现实技术提高驾驶可见性,为驾乘人员带来无缝全景沉浸式体验,并通过这一创新技术提高驾驶安全性。
光子晶体科技:发布车规级高亮度大视场角小体积透明显示技术
光子晶体科技有限公司车规级高亮度大视场角小体积透明显示技术基于专利nanoAR技术,以超小体积(小于1升),大视场角(15度),高亮度(15K尼特),为智能驾舱提供全新的显示方案。包含实像型和虚像型两种不同构型。

NanoAR Real实像型, generated by AI
NanoAR Real实像型具有高透明性,高亮度。仅使用100流明投影机可以实现阳光下清晰可见的效果。透明度超过85%,符合挡风玻璃安全要求。适用前车窗,天窗和侧窗显示。是前挡风玻璃显示,PHUD,天窗显示的理想解决方案。

NanoAR virtual虚像型, generated by AI
NanoAR Virtual虚像型具有大视场角,超小体积,VID可调等特点。在不到1升的体积内,可以提供超过15度的视场角。是目前体积最小的HUD技术。
华阳集团:首发景深式3D AR-HUD,重新定义座舱的信息交互方式
华阳多媒体推出的景深式3D AR-HUD,通过一系列创新设计和尖端技术,重新定义座舱的信息交互方式。该产品采用可变焦光学方案,在HUD图像中引入景深概念,使得不同距离的信息显示呈现出层次分明的视觉效果,同时图标的位移感进一步增强了沉浸感,提升了驾驶体验的真实度。
针对传统HUD仅包括景深效果可能分散驾驶员注意力的问题,该产品特别设计了宽幅景深投影模式,既保留了常规HUD的清晰显示,又有效减少了视觉干扰,确保驾驶专注度。产品采用多模式的高清TFT的PGU设计方案,提供更大画幅的空间视场,结合4m到10m的真实景深,创造出宽广且灵活的视野范围。其立体重构的空间巨幅相面,也保证了信息的易读性和视觉冲击力。

华阳3D AR-HUD能够综合展示仪表数据、导航指引、娱乐系统信息等关键内容,确保驾驶员在行驶过程中无需低头即可获取所需信息,大幅提升行车安全性。同时,可深度感知的3D景深效果,可明显改善驾驶者对现实增强信息的体验和解读,深度提高了AR- HUD的用户体验。
该产品通过AR技术,将车道偏离预警(LDW)、车道保持辅助(LKAS)、自动刹车辅助(AEB)及盲区监测(BSD)等ADAS功能的信息直接叠加在驾驶者的实际视野中,以直观、动态的方式展现,增强了道路贴合感与系统反馈的即时性。其导航引导功能,也通过AR形式直接在风挡玻璃上指示转弯路径和关键点,极大地提升了导航的准确性和便利性。
华阳多媒体表示,其正在着手研发更复杂的空间3D重构实现逼真3D显示效果,将为驾驶者带来更加立体、生动的信息展示体验。
杜比将杜比视界带入汽车领域
CES 2025 还标志着杜比在汽车领域的另一个 “首次” ——杜比视界车载体验首次亮相 CES。凭借为当今最受欢迎的娱乐内容提升视觉效果的业界领先的 HDR(高动态范围)体验,杜比视界能够解锁栩栩如生的画面,为你喜爱的电影、线上剧集、游戏和体育赛事直播内容带来更多色彩、真正的黑色、更亮的亮部和不可思议的细节。在面向全球合作伙伴的技术展示中,杜比向来宾演示了全球首款支持杜比视界和杜比全景声的车型——理想 MEGA,展示车载娱乐的下一个前沿趋势。

此外,在 CES 前夕,为汽车厂商提供显示解决方案的领先制造商 Samsung Display 宣布与杜比建立战略合作伙伴关系,进一步推动杜比视界在全球更多车型中的应用。通过这项合作,Samsung Display 的尖端 OLED 显示器将会为杜比视界进行预调优,将一流的影像体验融入全新简化的评估和实施流程,已可供汽车厂商使用。
康宁Dynamic Décor将汽车显示屏巧妙改变成木材或皮革等图案
康宁公司Corning® Dynamic Décor™,用于汽车显示和设计的下一代视觉解决方案,荣获了CES 2025国际消费电子展车载娱乐类“最佳创新奖”。
Dynamic Décor 在关闭显示屏电源时将汽车显示完全隐藏在木纹或皮革等精美的图案下,有助于重新定义用户车内体验。然而,当打开显示屏电源时,高质量的显示图像就会清晰可见,不会受到盖板玻璃的任何图案影响。

Dynamic Décor 具有卓越的耐用性、图像清晰度和定制化的美学效果 。它由 AutoGrade™ 康宁®大猩猩® 玻璃制成,并采用了 Corning® ColdForm™ 技术。
ColdForm 技术使汽车显示器可以在室温下成型,帮助汽车制造商实现更可持续的制造工艺。汽车制造商可以将Dynamic Décor无缝集成到他们的设计和制造工艺中。用户可以像对标准大猩猩玻璃一样处理Dynamic Décor表面。
Dynamic Décor可提供生动的视觉体验,即使在具有挑战性的照明条件下也是如此。显示屏还可以动态调节,以便从多个视角获得出色的图像质量和清晰度。
Eastman 与 Ceres Holographics:应用于汽车前风挡玻璃的多区域全息透明显示技术
Ceres 突破性的 Holoflekt® 全息制造工艺与伊士曼独特的配方/功能薄膜集成能力相结合,成功地在汽车前挡或其他位置玻璃上实现超亮、全彩透明显示。这项创新可带来高性价比且可定制的前挡显示解决方案,在为驾驶员显示安全、操作和导航信息的同时,实现乘客端的娱乐交互,提升驾乘体验。

这款前挡玻璃基于伊士曼创新的夹层解决方案,结合 Ceres HoloFlekt® 技术,将多个全息光学元件嵌入到全尺寸薄膜中,并最终集成于夹层挡风玻璃中。它与小型投影仪配合使用,无需在玻璃中使用主动显示或纳米粒子技术,便可获得清晰生动的显示效果。
三星显示:屏下摄像头车载 OLED、HUD、可弯曲中央信息显示屏
三星显示在CES 2025 上展示了屏下摄像头(UPC)车载 OLED 。车载 OLED 首次采用了将摄像头隐藏在显示屏下方的 UPC 技术。在以往的驾驶员监控系统中,摄像头位于仪表盘显示屏顶部,存在方向盘干扰摄像头识别的问题。应用 UPC 功能后,这一问题便可得到解决。
取代仪表盘的大屏幕真黑色平视显示器(HUD)通过将嵌入仪表盘的 OLED 影像反射到有黑色涂层的前挡风玻璃下部来引导行车信息。这是一种将显示功能整合到挡风玻璃(前车窗)中的概念,能够取代仪表盘,提升车辆内部设计的自由度。与现有的基于LED的 HUD 系统相比,其模块重量和厚度有所减小,并且能够实现完美的黑色显示效果,与黑色涂层的前挡风玻璃营造出一体感。

可以通过能根据仪表盘形状弯曲的 18.1 英寸可弯曲中央信息显示屏(CID)查看更多信息。在自动驾驶模式下,它会弯曲并与内饰融为一体,在查看重要信息的同时扩展空间感和视野;停车时,它会平整展开,可用于娱乐用途。还会展出便于操作、无需伸手过远就能弯曲的 18.1 英寸可弯曲显示屏。所有这些产品都将在本次 CES 上首次亮相。
奇景光电:最新第三代车用TDDI 解决方案、车用 OLED on-cell触控IC
奇景车用 OLED on-cell 触控IC HX8530系列,采用最新的独家架构设计,可支持刚性、柔性或混合 OLED 面板,并可依不同触控信道数量及 IC 串接方式,满足各种特殊形状、 曲面以及尺寸的触控要求。HX8530提供业界最佳的高触控讯号噪声比(SNR > 45dB),能够有效抑制显示模块的各种噪声源,杜绝触控与显示屏幕相互干扰。HX8530 也提供业界领先的 240Hz 的触控回报率,以及实时高达 10 指触控响应,提供更流畅的操作,实现多样化的手势操作,提升用户体验。
最新一代 LCD TDDI HX83195 系列,支持LVDS接口,实现业界最高 4 颗 TDDI 串接功能。HX83195 TDDI 支持全球最新的面板触控多任务技术,能进一步减少芯片使用颗数,降低如 15 吋 FHD 分辨率 等主流面板的制造成本。奇景独家开发的 IC 设计架构可显著缩短触控反应时间,并提供动态切换显示刷新调整功能,显著提升面板显示效果,同时有效降低功耗。此外,HX83195 强调 安全导向设计,符合全球车厂最新安全标准。其独特的设计还提供了独立电容式按键及触控 屏旋钮,显著提升汽车接口设计的弹性与人性化,使车主操作更加便捷与直观,强化行车安全。
“掌”握科技鲜闻 (微信搜索techsina或扫描左侧二维码关注)










