来源:36氪

折扣零售业态
究竟谁能成为最后的赢家

文|唐果
编辑|王亚琪
来源|电商在线(ID:dianshangmj)
封面来源|Pexels
“省钱才是硬道理。”
被网友们戏称为“穷鬼超市”的硬折扣超市业态,成了量贩零食玩家们眼里的“香饽饽”。
在零食有鸣旗下 “零食有鸣批发超市”门店数突破1000家之后,作为直接竞对的“量贩零食第一股”——万辰集团(证券代码:300972.SZ)也终于按捺不住,官宣进军全品类硬折扣超市领域。
近乎刺眼的红黄绿色系品牌标识,搭配简单直接的“为您省钱”品牌口号,万辰集团来优品“省钱超市”主打一个醒目和接地气。
(来优品省钱超市门店形象,图源来优品品牌零食)2025年1月10日,首家来优品省钱超市将落地合肥五里山天街店。作为合肥老城区内经典的美食综合商业体,五里山天街被网友称为是“合肥夜市必打卡”景点之一,而周边汇聚的近十个居民小区,也让这里不缺中老年固定客流。
与零食有鸣做批发超市的路径相似,来优品省钱超市一面继续卖零食来保持零食品类的市场优势,一面售卖如粮油、日化、洗护等民生品类,来吸引中老年客群。此外,据来优品供应链负责人介绍,来优品的自有品牌开发也将是未来重点战略之一。
事实上,尽管有着“量贩零食第一股”的称号,万辰集团在这个赛道上只能算“半路出家”。在2022年8月之前,万辰集团的主营业务还是食用菌的研发、工厂化培育和销售;在先后整合了陆小馋、好想来、来优品、吖嘀吖嘀、老婆大人五大零食零售品牌,并于2023 年9月12日,宣布将除了老婆大人外的四大品牌合并命名为 “好想来品牌零食”后,万辰集团才凭借庞大的门店数量迈入行业第一梯队。

另一方面,除了零食有鸣外,三只松鼠也于今年10月28日通过收购折扣超市“爱折扣”布局硬折扣超市业态;京东旗下的华冠折扣超市更是依托电商供应链体系及影响力强势入场。
姗姗来迟的万辰集团,无论是出于主动争夺更多发展空间的考量,还是迫于竞争压力不得不得应战的无奈,都有一场硬仗要打。

“硬折扣”,比拼的是什么?
“硬折扣超市,比拼多多还便宜。”
1块8的百事可乐、2块8的乐事薯片…… 低价、折扣是吸引消费者进入硬折扣超市购物最直接的原因。
这么便宜的价格,硬折扣超市们怎么赚钱呢?与售卖瑕疵或者临期尾货的“软折扣”不同,硬折扣主要通过缩短供应链、降低经营成本来实现高性价比——这一系列通过供应链变革省下来的钱就是硬折扣玩家们能赚到手的钱。
(厂商销售流程图,图源鲸研品牌实验室 )在这样的商业逻辑下,企业的供应链管理能力和精细化运营自然就成为赛道竞争的核心。
打开万辰集团好想来官网可以看到,2023年好想来已经搭建了31个仓储中心,仓储辐射可覆盖7000多家门店,预计2025年仓储中心数量将扩充到50个,覆盖门店数也将提升到12000多家门店。

今年10月,来优品省钱超市已在河南中兴路店试水了实验店。据来优品介绍,该门店增加的全是民生品类,如粮油、日化、洗护、烘焙、水果、鲜卤、咖啡等,自试点后该门店的连带率及复购率都有提高,同时也带来了全时段的客流增加。
而即将开业的合肥五里山天街来优品省钱超市,覆盖品类从休闲零食到食品生活,包括米面粮油蛋纸奶,SKU数量也将有进一步的提升——从1900个提升到3000个。这也意味着,从单纯的零食扩展到多品类,来优品采购的商品种类将大幅增加。
不过,在供应链管理上,零食有鸣的实力同样不容小觑。在零食有鸣的官网上,其已将“打造硬折扣连锁零售行业领跑品牌”的野心广而宣知,目前零食有鸣已经拥有13个大型仓储物流中心,仓储总面积超25万平方米。
此外,零食有鸣还通过21.9元30枚的鸡蛋等引流爆款吸引客流,不断优化其商品结构。自今年9月27日官宣进军硬折扣全品类批发超市后,零食有鸣在十一黄金周内就开出了189家新店。12月11日,不足3个月的时间,零食有鸣门店数量就突破了1000家,以平均每天开出13.3家门店的速度,成为业界首个千店品牌。
(零食有鸣开出千店,图源零食有鸣微信公众号)
一场急迫的“扩店”竞争
多品类、多品牌运作的折扣超市,无法像零食店那样集中一个品类,想要快速发展、赚钱,规模化支撑、增大销量是关键。
据中研普华预测,折扣店将成为未来10年增长最快的业态,年复合增长率可达5.6%。2019至2022年间,折扣品牌迎来融资潮,头部品牌如好特卖、奥特乐、嗨特购等均获多轮融资。好特卖母公司上海芯果科技完成5轮融资,投资方包括嘉远资本、五源资本等。折扣牛也已获得红杉资本、真格基金的多轮支持,并计划在河南全省布局1000家门店。
行业的飞速发展,让入局者急需加速布局抢占市场份额来应对竞争。这也是硬折扣超市玩家们不得不“抢加盟商”来维持扩张态势的原因之一。
对于来优品折扣超市的加盟计划,万辰集团试图通过鼓励现有加盟商改店来实现。“一方面是针对现有量贩零售门店做调改,比如增加一些货架或品类,另一方面可以把门店以前用来当仓库的面积拿出来做营业面积,这样就可以把一家量贩零食店变成省钱超市。” 万辰集团好想来品牌零售合伙人周鹏表示。
来优品加盟政策还可以从好想来此前曾亮出的“6个‘0’政策”可见一斑。6个0即对加盟商采取0加盟费、0管理费、0配送费、0培训费、0服务费、0装修费,加盟条件是需要启动资金约60万元(以150㎡为例预估费用),门店至少150㎡的空间、至少12m的门头。

据电商在线此前报道,开设一家零食有鸣批发超市的费用也在60万元左右,可能比开设一家纯零食店更加便宜。“纯零食店的点位要求比较高,要在购物中心、商业街这些地方,但批发超市的点位要求比较宽,大型社区、乡镇都行,店铺租金低,人工也比较便宜”。

(零食有鸣批发超市也会开在非热门商圈区域)
想要维持强势的扩张态势,烧钱是在所难免的。不过,对于颠覆式跨行业发展的万辰集团而言,因为猛烈扩张门店而引起的负债率增长是不得不注意的“隐忧”。
据国际金融报报道,万辰零食目前零售板块全国门店数量已超万家。而万辰集团中报数据显示,截至2024年6月30日,公司总资产为48.68亿元,公司总负债为36.82亿元,公司资产负债率为75.65%,已经触达红线 (资产负债率红线标准为70%),财务风险较高。

烈火烹油下,谁会是最后赢家?
跳出零食赛道,对万辰集团而言,是进入了更广阔的市场,但也意味着要面临更加激烈的竞争。
与万辰集团在“争夺量贩零食店加盟商”打得火药味十足的鸣鸣很忙集团,也正在开始硬折扣超市的试点转型之旅,增加米面油盐等民生品类。
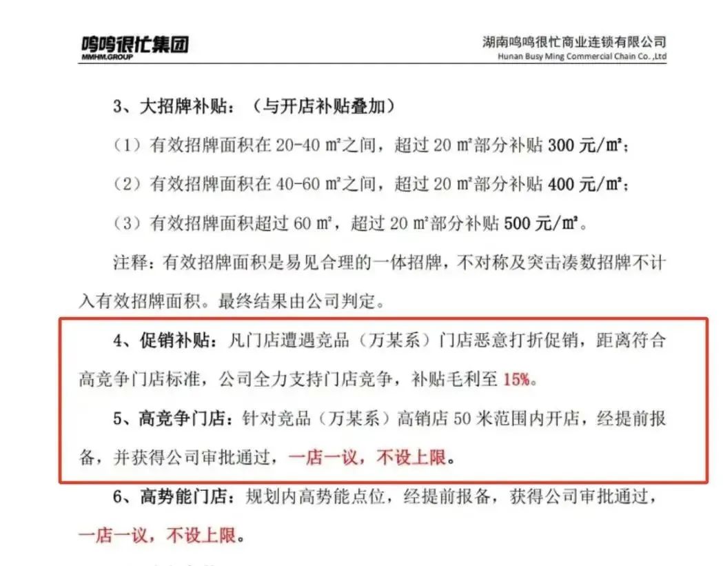
今年6月,将名字从“零食很忙”更改为“鸣鸣很忙”的鸣鸣很忙宣布全国门店总数突破10000家,先万辰集团一步拿到了万店入场券。此前,鸣鸣很忙集团的加盟政策曾明确写出,凡门店遭遇竞品(万某系)门店恶意打折促销,只要符合高竞争门店标准,公司全力支持门店竞争,补贴毛利至15%。

除了昔日对战激烈的老对手想要入局争夺市场、零食有鸣的千店差距短时间追不上之外,三只松鼠通过收购加码、零食优选快速布局、恰货铺子积极筹备、来伊份战略调整,紧跟硬折扣批发超市潮流的品牌们络绎不绝。
甚至就连做茶饮的茶颜悦色也在今年8月开出了一家硬折扣超市。该店位于长沙市黄兴路步行商业街中心广场东南角,其“硬折扣,量贩go”的超大招牌,醒目吸睛,店内还设置2.5元、9.9元专区,主打150+款零售产品一站购齐。

而本就在商超业态赛道上、在线下物流及供应链等方面占有绝对优势的永辉和盒马,同样也开出了如永辉正品折扣店、盒马生鲜奥莱等折扣超市业态的新门店。对比之下,本就财务风险略高、还想要从硬折扣超市寻找业务新增长点的万辰集团压力不小,也暂未展现出明显优势。
更重要的是,随着众多企业蜂拥而至,价格战内卷不可避免,利润空间可能被不断压缩,如何保证供应链成本和效率的平衡成为了众企业们加码硬折扣批发超市业态路上,不得不面对的难点。
今年11月,三只松鼠创始人章燎原曾公开表示,“零售行业正迎来一场更深刻的变革,2025年会是从量贩零食到量贩零食+,以及全品类折扣超市的真正元年。”
可以预见的是,硬折扣超市业态在当下零售业的崛起势不可挡。而在这场关于品质、效率和创新的竞赛中,究竟谁能成为最后的赢家,仍无法一锤定音。
2025年,折扣零售业态,还将发生哪些新故事,值得期待。
“掌”握科技鲜闻 (微信搜索techsina或扫描左侧二维码关注)










