据MarketandMarket市场报告预测,人机界面上越来越多的创新,将推动数字化智能座舱市场实现飞速增长。到2025年该市场的规模将达到359亿美元,2018年到2023年的年复合增长率预计为13.59%。智能汽车将成为人们的“第三生活空间”,结合未来交通出行场景,座舱内体验将会变得更加多元和生活化。基于人的状态、车的位置和当前内外部环境,智能座舱将会为驾乘人员提供更多主动服务。
本文引用地址:
图1:汽车智能座舱市场增长前景广阔(图源:MarketandMarket)
智能汽车的人机交互未来:从被动走向主动
从蒸汽汽车到内燃机汽车,再到现在流行的混动和纯电动汽车,汽车的驱动能源发生了翻天覆地的变化,与此同时,汽车与人的交互方式也一直在不断演进中。回顾汽车座舱的发展历史,半导体技术创新发挥了主要作用。
第一阶段
第一阶段即本地化电子座舱,这时候的人机交互更多是传统机械按钮和简单的段式显示屏。
第二阶段
第二阶段的典型趋势是网联化和智能助理,人机交互的方式主要是触控屏和语音控制。
第三阶段
当前我们正在迈入第三阶段——“人机共驾”,人机交互的方式从被动走向主动,通过车载的一系列传感器和控制器,汽车可以主动地提供决策建议,并在安全范围内实现辅助驾驶。
第四阶段
未来将进入到第四阶段,汽车会成为人们的第三生活空间。主动式的交互将会成为主流,汽车可以根据不同人员的身体状态和周围环境感知,自动调整一系列驾驶和座舱参数,营造更为舒适的驾乘环境。
图2:1986年别克Riviera HMI显示屏,设计灵感来自飞机(图源:hagerty.com)
随着用户需求的升级和汽车智能化水平的提高,当下汽车内人机交互正在发生变革:设计理念以用户为中心,通过AI、车内车外的感知技术,从基本的“功能感知交互”向着“主动认知交互”发展。
具体的发展趋势有两大类:
一是从“屏幕触控、按键为主”的交互方式,向“自然交互”方式转变。多元的自然交互方式包括:语音交互、眼球跟踪、手势交互、声源定位、人脸识别、全息影像等。
二是从被动向主动交互转变。基于汽车的动态状况和驾乘人员的肢体信息,自动提供内容或服务,实现智能情感交互等。
图3:STAR建议的汽车HMI设计七大准则(图源:star.gobal)
汽车的HMI系统正在走向多模态和高复杂化,而这场变革的背后,离不开“感知”和“计算”这两大类关键硬件技术的支撑。
从感知层面来看,不同交互场景需要大量传感器支持因而传感器种类和数量势必大幅增加。IHS预测到2030年,单车传感器数量将超过11个(不包含ToF等装备)。从计算层面来看,汽车对SoC和AP的算力要求大幅提升。推动因素在于感知算法种类增多、摄像头个数增多、分辨率提升和运行帧率提升等。
主动式人机交互方案,芯片选型更为关键
汽车要成为人们的第三生活空间,人机交互的方式就要从被动走向主动。在主动式交互方案中,传统的芯片选型就不能够很好地符合未来的应用需求,工程师需要选择面向未来的车规级芯片。
微控制器:人机交互的大脑
一切都离不开控制和计算,人机交互同样也不例外。
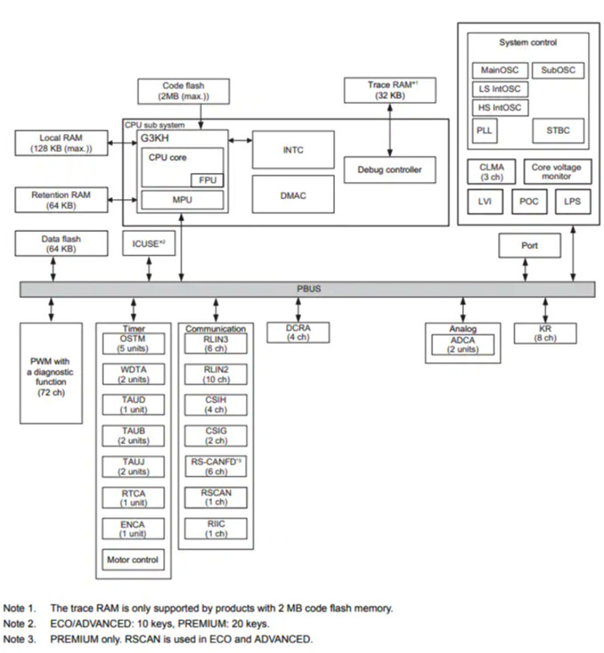
在控制器选择方面,要考虑到高性能、低功耗、高安全性和高可靠性。Renesas Electronics的RH850/F1K高端汽车微控制器,采用了独有的G3KH CPU内核,工作主频为120MHz,能够在提供高算力的同时确保安全性。
芯片内置闪存最高可达2MB,高端型号内部还集成了CAN FD接口。工程师可以选择144pin的版本,从而实现更复杂的设计。我们推荐的具体芯片型号在贸泽电子的料号为R7F7015833AFP-C#AA3。
图4:RH850/F1K芯片框图(图源:贸泽电子)
NFC电子钥匙:汽车人机交互的第一步
作为汽车人机交互的第一步,借助NFC技术的汽车数字钥匙成为了行业追逐的热点。
目前NFC模块主要安装在车门把手、车辆B柱和中控台三个位置。车门把手和B柱位置的NFC主要用于感知人体位置信息,而中控台的NFC模块则还可以进行智能手机验证,激活预设场景。未来,同一辆车针对不同的用户ID识别后,还可以启用不同的车辆限速设定等一系列定制参数。
来自STMicroelectronics的ST25R3920B汽车NFC读卡器,是业界第一款通过NFC Forum CR13标准认证,适用于CCC数字车钥匙2.0版的NFC读写器芯片。CCC是NFC Forum推出的13版NFC认证的新功能,将确保车商能提供可互操作的NFC钥匙系统。该器件在贸泽电子的料号是ST25R3920B-AQWT。
图5:ST25R3920B获得NFC Forum CR13认证(图源:ST官网)
ST25R3920B包含一个高级模拟前端(AFE)和一个高度集成的数据成帧系统,并且引入了灵活性更高的主动波形整形(AWS)改进技术,可以简化射频输出调整过程,方便优化过冲和下冲问题。
像在车门把手等位置,受限于方案安装的实际条件,对于NFC模块设计的尺寸要求极高。ST25R3920B具有高射频功率和动态功率输出,可直接高效驱动天线,即便使用门把手中常见的小天线尺寸,也能实现更远交互距离。
图6:ST25R3920B CCC电子钥匙解决方案(图源:ST官网)
ANC技术:打造安静电车时代
在高端的传统燃油车中,为了提升驾乘舒适度,已经有主动降噪(Active Noise-Control,ANC)的应用出现。
而到了电动汽车的时代,因为没有了燃油机的运转噪声,对于路噪的处理反而变得更为重要,主动降噪将会成为新车的配置重点。
为了打造安静舒适的驾乘体验,ST推出了道路噪音抵消(Road-Noise Cancellation,RNC)AIS25BA MEMS数字输出运动传感器,采用主动噪声控制技术抵消道路噪音。该芯片在贸泽电子的料号为AIS25BATR。
图7:AIS25BA芯片引脚图(图源:ST官网)
该三轴加速度计在产品设计时,优先考量了RNC系统精准度这一参数,使噪声密度降至非常低的水平。X轴和Y轴均为30µg/√Hz,Z轴则为50µg/√Hz,比同类型产品低58%。该传感器还有分时多工(TDM)数字接口,能将系统多个加速度计同步输出,以测量全车振动噪声。此外,AIS25BA还具有快速回应/低延迟特性,满足RNC系统即时计算校正波形的要求,高频宽特性也确保用户可以捕捉到与应用相关的声频范围干扰。
结语
以“第三生活空间”为目标,座舱智能化已成为汽车发展的重点。触摸屏不再是交互的终点,未来的人机交互界面将会是更接近自然的多模交互方式。这种从被动向主动的交互方式,需要感知和计算硬件的提升和配合。
贸泽电子提供了与智能座舱交互相关的传感器、MCU和射频等器件供货,助力生态伙伴和设计者一起打造第三生活空间,共赴智驾未来。
“掌”握科技鲜闻 (微信搜索techsina或扫描左侧二维码关注)










