红星资本局原创
记者|俞瑶 强亚铣
责编|邓旆光 编辑 王禾
近日,知名儿童早教连锁品牌“金宝贝”被曝出重庆7家门店一夜之间全部关店的消息。
8月14日,重庆家长欧寒(化名)告诉红星资本局,几天前突然收到金宝贝重庆中心7家门店全部关店的消息。金宝贝重庆中心微信公众号发布的《致家长书》中表示,最近引入新资本过程中,新资方对今后的运营失去信心,导致引资失败。自2022年8月12日起,金宝贝重庆7家校区将暂停运营,暂停教学服务,依法进行破产清算。
但购买了金宝贝课程的重庆家长们,如今面临着退费无门的情况。欧寒称,此前购买的课程包还有90节课没有上,价值约1万元。另有不少家长表示,7月时金宝贝重庆还在做课程促销活动,刚刚购买了价值上万元的课程。
8月14日,红星资本局联系金宝贝重庆中心,对方工作人员表示,现在没办法退费。不仅如此,该工作人员还称,自己的工资也被金宝贝重庆拖欠着。
除了重庆,红星资本局发现,近期河南等地的“金宝贝”也出现了突然停课的情况。

知名早教机构金宝贝突然宣布关店
有家长刚刚购买上万元课程
“一开始是通知放高温假,后面又让我们去签转校协议,还没来得及签,就通知我们金宝贝破产了。”8月14日,家住重庆市渝北区的欧寒对红星资本局说。
从2020年开始,欧寒的两个孩子就一直在金宝贝新光里店上早教课,前前后后充值了数万元。2022年7月底,欧寒收到金宝贝放高温假的通知,假期持续到8月14日,“往年并没有放高温假的情况。”欧寒说。
高温假还没放完,8月9日晚,欧寒突然收到金宝贝老师的电话,通知她新光里店要关店,需要签转校协议转到其他门店。欧寒告诉红星资本局,收到转校通知时,她以为只是这一个门店经营不下去了,没想到情况更糟糕。
8月11日,还没来得及签字转校的欧寒,又收到金宝贝老师的通知:“金宝贝破产了”。欧寒感到十分突然,她此前购买的课程包还有90节课没有上,价值约1万元,剩下的课时费怎么办?
↑聊天截图来自受访者红星资本局注意到,不少重庆的家长在微博、小红书等社交平台发文称,对于金宝贝一夜关闭7家门店的消息,都感到十分突然。不少家长表示,7月时金宝贝重庆还在做课程促销活动,刚刚购买了价值上万元的课程。
欧寒称,金宝贝收费不低,一个学员基本都是上万元的学费,光是新光里店就有超过500个学员。照此估算,金宝贝一家门店所欠的学费已经近千万元。
除了重庆,红星资本局发现,近期河南、湖北等地的金宝贝也出现了突然停课、关店的情况。
家住郑州的何思告诉红星资本局,2021年2月,她报名了金宝贝的课程,108节课共花费了14950元。8月12日,何思看到重庆金宝贝破产的消息,紧接着8月13日就收到“郑州金宝贝金水万达店”暂停课程的通知。通知称,中心因安排员工集体休假,内部调整,临时暂停课程。
↑图片来自受访者何思担心,郑州金宝贝也会像重庆中心一样突然关店,到目前,她还剩下20余节课没有上。据她讲述,身边很多家长都刚刚报名,交了100多节课程的费用,都是上万元。
金宝贝称引资失败将破产清算
家长退费无门只能转课
红星资本局发现,早在7月底,金宝贝放高温假期间,就有网友在社交平台发文,担心金宝贝关店“跑路”。
而在7月30日,金宝贝重庆中心还发布了严正声明,称各品牌早教机构8月都有半个月至一个月的暑假放假,这是企业的正常行为。望各位家长理性对待,不信谣不传谣。
一位辅导机构从业者告诉红星资本局,一般7-8月暑假期间,都是培训机构的旺季,几乎不会出现放假的情况。
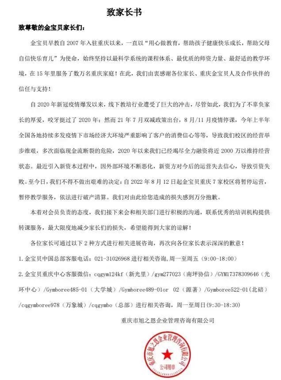
紧接着8月11日深夜,金宝贝重庆中心微信公众号发布了一封《致家长书》,称校区多次面临现金流断裂的危险,2020年以来已经融资2000万元以维持经营,最近引入新资本过程中,新资方对今后的运营失去信心,导致引资失败。自2022年8月12日起,金宝贝重庆7家校区将暂停运营,暂停教学服务,依法进行破产清算。
↑图片来自金宝贝重庆微信公众号红星资本局注意到,在上述《致家长书》中,金宝贝机构称:“接下来会和相关部门进行积极地沟通,联系优秀的培训机构提供转课服务,最大限度地减少家长们的损失。”
8月12日、14日,金宝贝重庆中心发布了两批承接重庆会员转课的机构名单,其中包括瑞思少儿中心、乐塔小屋等机构。还表示,课程节数1:1转课,使用中无再次消费(教辅材除外)。
对于金宝贝重庆中心的解决方案,部分家长并不满意。家住重庆的胡夏告诉红星资本局,这些转课机构中大多是接收3-6岁的孩子,自己的孩子才2岁,选择的空间太少了,“虽然可以等到3岁,但是等一年这些机构还在吗?”
此外,还有家长表示,自己不想转课到其他机构,要求金宝贝重庆退回剩余课时费时,却面临着退费无门的情况。
对此,8月14日,红星资本局联系金宝贝重庆中心,对方工作人员表示,现在没办法退费。当红星资本局进一步询问,转校机构没有合适的怎么办时,上述工作人员则回复称,再看看其他的。
值得一提的是,金宝贝重庆的老师和员工也出现了被拖欠工资、社保的情况。8月14日,金宝贝重庆中心总部的一工作人员告诉红星资本局,他已经被拖欠了工资,表示会和家长们一起维权。
破产金宝贝实际为加盟店
此前以后多家被曝“退费难”
实际上,早在今年3月,金宝贝就被曝出“退款难”的问题。
红星资本局曾报道,河北、上海、内蒙古、深圳等地,报名了金宝贝课程的家长,纷纷爆料称金宝贝退费困难、退费手续费高达25%等。
公开资料显示,金宝贝公司1976年创建于美国旧金山,以开办早教中心起家,后来发展童装业务。该公司2003年进入中国。天眼查APP显示,金宝贝早教在国内的运营主体为金宝贝(天津)教育信息咨询有限公司,成立于2011年10月。其官网显示,目前已有近600家儿童多元成长中心,遍布全国近200个城市。
据新华社报道,2016年6月28日,亿翔控股宣布,将以1.275亿美元收购美国儿童产业集团金宝贝公司旗下的全球早期儿童成长教育业务,包括其直营中心和在北美的早教中心。总部设在新加坡的亿翔控股是一家专注于教育和文化娱乐产业的私人控股公司,创办人为从事化工行业的江苏飞翔集团董事会主席施建刚。
天眼查APP显示,施建刚通过张家港华安投资有限公司等数家投资基金间接持有金宝贝(天津)教育信息咨询有限公司的52.16%的股份。
↑图片来自天眼查而上述《致家长书》的落款显示为重庆市旭之恩企业管理咨询有限公司(以下简称“旭之恩”)。天眼查APP显示,旭之恩成立于2018年3月,注册资本300万元,法定代表人名为黎斌,同时也是该公司的大股东,持股比例67%。目前,该公司的经营状态为存续。
但红星资本局发现,重庆旭之恩与金宝贝(天津)教育信息咨询有限公司之间并没有股权关系。另据上游新闻报道,重庆市南岸区消委会的工作人员表示,重庆金宝贝为加盟店。红星资本局此前曾报道,金宝贝全国600余家门店中,大部分为加盟店。
而对于金宝贝重庆中心所说的申请破产清算的情况,8月14日,红星资本局查询了全国企业破产重整案件信息网、重庆破产法庭等平台,目前未查询到旭之恩公司的破产申请信息。
“掌”握科技鲜闻 (微信搜索techsina或扫描左侧二维码关注)










