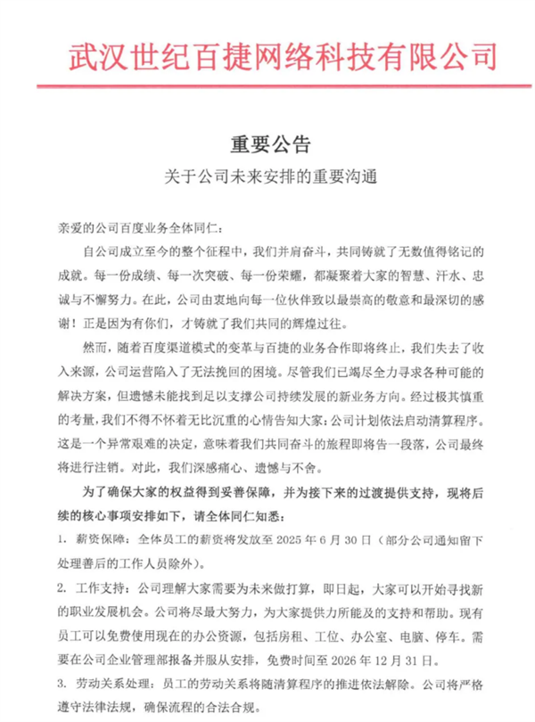
快科技7月2日消息,近日,百度在湖北地区的总代理——武汉世纪百捷网络科技有限公司在微信公众号发布公告称,将在未来半年完成破产清算。

世纪百捷在公告中表示:“随着百度渠道模式的变革与百捷的业务合作即将终止,我们失去了收入来源,公司运营陷入了无法挽回的困境。”
世纪百捷称已竭尽全力寻求各种可能的解决方案,但未能找到足以支撑公司持续发展的新业务方向。

世纪百捷官网显示,其成立于2003年,是百度营销在湖北地区的总代理,立足湖北,辐射华中地区,多年来一直致力于帮助客户通过互联网打造品牌,高效实现数字化营销服务,年产值近二十亿元,曾拥有1000多名员工。
而对于这些员工的安排,世纪百捷在公告中表示全体员工的薪资将发放至2025年6月30日。
资料显示,武汉世纪百捷网络科技有限公司的前身是2003年6月成立的武汉捷佳网络科技有限公司,该公司初期投入15万元成为百度湖北代理商,依托北京百度的生态体系多元化经营,曾是华中地区最具影响力的互联网企业之一。
它的业务版图涵盖了众多领域,特别是在百度信息流广告与传统百度搜索广告的推广方面,占据着重要地位。
【本文结束】如需转载请务必注明出处:快科技
责任编辑:秋白
新浪科技公众号
“掌”握科技鲜闻 (微信搜索techsina或扫描左侧二维码关注)










