搁以前,提起B站的赚钱能力,不管是不是资深B友,心里可能都得嘀咕一下。
印象里的小破站嘛,年轻人多,氛围好,创意足,就是。。。哎,不太会赚钱。年年喊着“B站亏了”,股价也跟着坐过山车,商业化这道坎,那是相当难迈。
想拉下脸学油管贴广告吧,怕原住民流失,说变质了;不这样搞,又没啥赚钱的好办法,感觉就像手里捧着个金饭碗,却不知道怎么把米下锅。

但是这次,时代变了。就在前天,B站新鲜出炉的2025年第一季度财报,这数据主打一个离谱,甚至都不是“得到改善”那么简单,简直是“画风突变”。
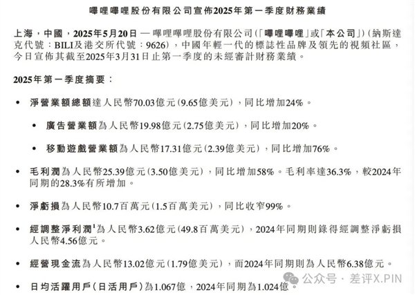
直接看数据,B站这一季度,总营收干到了70.0亿元人民币,毛利率飙到36.3%,经调整净利润也扭亏为盈,达到3.62亿,去年同期还是亏4.56个亿呢。现金流更是哗哗地,同比翻了一倍多,达到了13个亿。

光看这些涨幅,可能有差友开始懵了,那个天天干杯,一问赚钱就挠头的B站,居然已经这么赚了? 实际上,人家自打上个季度就已经开始赚钱了,只不过现在赚的更多了而已。
不过这次的财报,你要光盯着他们同比去年Q1的数据来说事儿,其实也会有点不客观。
为啥呢,主要是因为2024年Q1的B站,正忙着“开源节流”,裁撤不赚钱的业务,老游戏收入下滑了13%,新顶梁柱《三谋》还在娘胎里呢,当年6月才上线,研发投入可一分没少,跟现在已经领域展开的状态比,其实压根就是两个B站。
由于 B 站在 2024 年四季度因广告和《三谋》所代表的游戏业务发力而开始扭亏为盈,成为了 B 站新的节点,所以我们如果想看到 2025 年新季度的变化,还是得拿2024年Q4来比。

这下一瞅就会发现,其实相比上个季度,25年Q1的B站其实总营收下降了约9.5%。经调整净利润也环比回落了约20%。
考虑到“时间效应”,这倒也能接受。通常来说,第四季度是游戏、广告、电商等业务的传统旺季,各大厂商都会集中火力冲业绩,而到了一季度,市场回落,所以营收环比下降,不必过于惊慌。

不过把这些财报结合起来看了一圈下来,我发现有几个数据特别值得咱们拿放大镜瞅瞅。
首先当然是游戏业务,移动游戏收入17.3亿,这几乎都得归功于《三国:谋定天下》。跟去年没有《三谋》的B站相比,游戏收入暴涨76%。
虽然环比Q4(17.9亿)略降至17.3亿,但考虑到季节性,这表现已经相当稳健了,上线都第七个赛季了,DAU(日活跃用户)还能创新高。
而对阿B来说,这游戏做起来的意义可不光是赚钱那么简单,摩根士丹利去年就预测B站的《三谋》能做成,2024年Q4还增持了一倍的B站股份(2308016股, +99.6%)。所以《三谋》带来的丰厚营收,关键是向外界证明了B站不光能搞二次元游戏,在SLG这种主流、高付费意愿的品类上也站稳了脚跟。

除了游戏,B站的另一大营收支柱,广告业务也“多点开花”,广告收入干到了20.0亿。
这里面有个有意思的数据:在广告内容里,增长最迅猛的,你猜是啥?居然是AI相关这种硬核垂直赛道,广告收入同比激增超过400%! 你没听错,四倍!另外,像家电家居这类消费升级品类,广告收入也增长了将近40%。
这说明B站的广告“破圈”了,不再是只有二次元手游、年轻快消品来刷脸,那些代表着新兴产业趋势和主流消费升级的品牌,也开始把真金白银砸向B站了。
这背后,当然有B站用户画像逐渐成熟、消费力提升的影子,也说明B站的广告推荐技术和“大开环”战略,正在被更多元化的广告主所认可。

除了硬广,B站在增值服务(VAS)上的软实力变现也不错。这块儿收入在2025年Q1达到了28.1亿,主要功臣就是直播和其他增值服务。
财报电话会议透露,B站的直播业务现在是“重拾增长势头”,说是跟内容供给优质有关,但重点还是靠用户付费。大约150万名UP主在B站恰上饭了,这除了广告、直播变现以外,还有各种粉丝支持计划。
其中UP主们通过“充电计划”获得的总收入,同比增长超过200%,直接翻倍了,说明粉丝们更愿意为自己喜爱的内容,掏出真金白银来发电了。

拿财报整体来看,咱还是得肯定,阿B的商业化终于是有起色了。那么问题来了,为啥以前羞答答的商业化,现在开始硬气起来了?
关键在B友。对B站来说,它的生长关键在于B站用户上。当初因为B友爆火出圈,也同样因为B友商业化频频受限。
而这次之所以B站赚钱能力好像又行了,也必须从B友的层面上去谈,财报里有一个不起眼但极其关键的数据:B站用户平均年龄,在2025年已经上升到了26岁了。

这意味着,当年那些在学校追番刷鬼畜的B友们,已经长大了,这批人开始工作挣钱,理论上消费能力是上来了。
这些用户日均使用时长高达108分钟,DAU(日活跃用户)1.07亿,MAU(月活跃用户)更是冲到3.68亿新高。这么庞大且高粘性的用户群体,当他们的平均年龄和消费能力上来之后,商业价值的想象空间,一下子就被打开了。
所以成也B友败也B友,B站的商业化困境,可能正在随着其核心用户群体的成熟逐步找到思路。

当然话是这么说,可这也不意味着B站从此就能够高枕无忧,亮眼的数据背后也不是没有风险。
比如说,这批26岁的年轻人,他们的商业价值究竟有多大,其实还要打个问号。
从隋厨新号的评论区里,就能看到这群年轻B友对B站商业内容的想象力。

咱倒不是说这些品类不好或者不能卖,但要被刷的太多了,还是会让人觉得味有点重。
另一方面,B站总体的收益增长中,游戏板块占据了重要一环。去年 Q4 B站能够盈利,最大的助力可以说就是《三谋》,但是《三谋》能不能长线运营?不能长线运营该怎么办?这些也都是问题。
这也是为什么有人会质疑,如果B站无法持续推出《三谋》这样的游戏,那么扭亏为盈的局面会不会又被扭回去?
某种意义上,这些问题也意味着,B站的营收可能还是有上限的。所以一些投资人也认为,现在还不能肯定B站的持续盈利能力。

总之,对于投资者而言,现在的B站,可能更像是一个“成长中的潜力股”,有故事可讲,有进步可见,但也伴随着不确定性和挑战。
不过虽然营收环比有所回落,但B站的“内功”——也就是盈利能力和运营效率,是实打实地在持续改善。
作为B站十多年老用户,差评君当年也在B站“用爱发电”过,也曾为了一个几分钟的原创科普视频,查阅资料、录制剪辑到凌晨,所以咱是真心希望B站能持续盈利破圈,越来越好。
“掌”握科技鲜闻 (微信搜索techsina或扫描左侧二维码关注)










