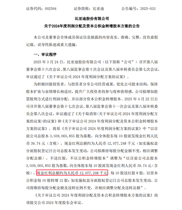
快科技4月23日消息,比亚迪发布公告称,拟将原2024年度利润分配预案更改为:
以目前公司总股本30.39亿股为基数,向全体股东每10股派发现金红利39.74元(含税),现金红利总额约为120.77亿元。
同时,每10股送红股8股,以资本公积金每10股转增12股。原10股变为10+8+12=30股,总股本扩大为原来的3倍。
本次送红股及资本公积金转增股本方案实施后,比亚迪总股本将由30.39亿股增加至91.17亿股。
对应的,股价也将变成原来的1/3。以股价350元/股为例,除权后约为117元,一手(100股)成本从约3.5万元降至1.17万元,可以大幅降低比亚迪的股票投资门槛。
据比亚迪此前发布年报,2024年,比亚迪实现营业收入7771亿元,同比增长29%;净利润402.5亿元,同比增长34%。

【本文结束】如需转载请务必注明出处:快科技
责任编辑:随心
新浪科技公众号
“掌”握科技鲜闻 (微信搜索techsina或扫描左侧二维码关注)










