快科技3月12日消息,近日,小红书官方发布了《交易导流违规管理细则》,明确规范了交易导流的定义、适用范围及违规类型。
据了解,该规则将于3月12日正式生效。
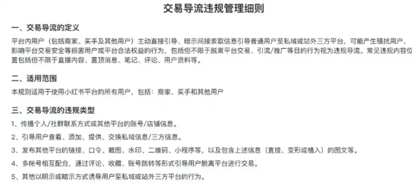
依据细则内容,小红书认为:“交易导流”是指用户主动直接引导、暗示间接索取信息引导普通用户至私域或站外三方平台,可能产生骚扰用户、影响平台交易安全等损害用户或平台合法权益的行为,包括但不限于脱离平台交易、引流/推广等。
它表示,常见违规内容位置包括但不限于直播内容、置顶消息、笔记、评论、用户资料等。
相关规则适用于使用小红书平台的所有用户,包括:商家、买手和其他用户。
此外,小红书还明确了交易导流的违规类型:
1、传播个人/社群联系方式或其他平台的账号/店铺信息。
2、引导用户查看、添加、提供、交换私域信息/三方信息。
3、发布其他平台的链接、口令、截图、水印、二维码、小程序等,以及包含上述信息(直接、变形或植入)的图文等。
4、多账号相互配合,通过评论、收藏、账号跳转等形式引导用户脱离平台进行交易。
5、其他以明示或暗示方式诱导用户至私域或站外三方平台的行为。
对上述违规行为,小红书坚定表示:
平台将根据违规类型及违规内容的性质(如是否违法、是否损害消费者权益、是否破坏平台生态等)以及违规行为造成的后果影响对违规情形进行综合判定,并基于不同违规情形程度采取包括不限于以下处罚措施:
警告;限制直播间流量;中断直播;限制直播功能;关闭直播权限(一天到永久不等);
暂时或永久关闭商品分享功能;暂时或永久封禁小红书账号;扣除商家违规积分(每次违规行为扣除10分-25分);扣除账号信誉分(每次违规行为扣除0-12分)。

【本文结束】如需转载请务必注明出处:快科技
责任编辑:秋白
新浪科技公众号
“掌”握科技鲜闻 (微信搜索techsina或扫描左侧二维码关注)










