3月4日,中国商务部接连发布三则公告,对26家美国实体/企业采取不同的管制措施。
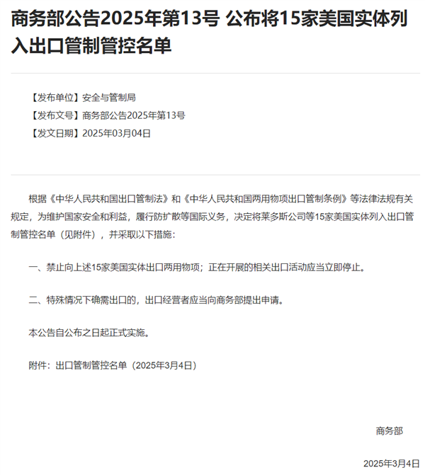
商务部公告2025年第13号显示,根据《中华人民共和国出口管制法》和《中华人民共和国两用物项出口管制条例》等法律法规有关规定,为维护国家安全和利益,履行防扩散等国际义务,决定将莱多斯公司等15家美国实体列入出口管制管控名单,并采取以下措施:
一、禁止向上述15家美国实体出口两用物项;正在开展的相关出口活动应当立即停止。
二、特殊情况下确需出口的,出口经营者应当向商务部提出申请。
出口管制管控名单(2025年3月4日)
1、莱多斯公司(Leidos)
2、吉布斯和考克斯公司(Gibbs&Cox, Inc.)
3、监控研究公司(IP Video Market Info, Inc.)
4、SourceMap公司(Sourcemap, Inc.)
5、斯凯迪奥公司(Skydio, Inc.)
6、急速飞行公司(Rapid Flight LLC)
7、红色六方案公司(Red Six Solutions)
8、护盾人工智能公司(Shield AI, Inc.)
9、浩劫人工智能公司(HavocAI)
10、尼罗斯科技公司(Neros Technologies)
11、Group W公司(Group W)
12、爱尔康公司(Aerkomm Inc.)
13、通用原子航空系统公司(General Atomics Aeronautical Systems, Inc.)
14、通用动力陆地系统公司(General Dynamics Land Systems)
15、宇航环境公司(Aero Vironment)

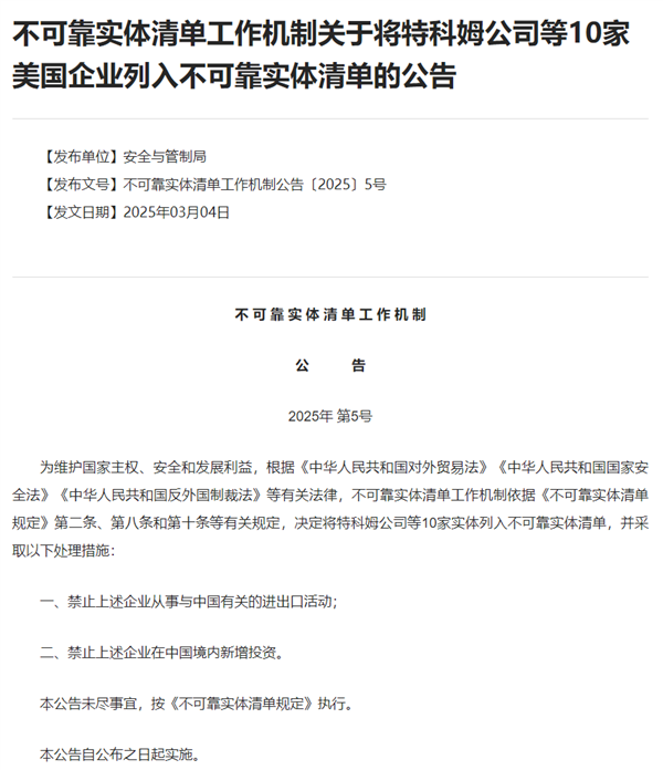
不可靠实体清单工作机制公告〔2025〕5号显示,为维护国家主权、安全和发展利益,根据《中华人民共和国对外贸易法》《中华人民共和国国家安全法》《中华人民共和国反外国制裁法》等有关法律,不可靠实体清单工作机制依据《不可靠实体清单规定》第二条、第八条和第十条等有关规定,决定将特科姆公司等10家实体列入不可靠实体清单,并采取以下处理措施:
一、禁止上述企业从事与中国有关的进出口活动;
二、禁止上述企业在中国境内新增投资。
被列入不可靠实体清单的10家美国实体名单:
1、特科姆公司(TCOM,Limited Partnership)
2、摇杆舵公司(Stick Rudder Enterprises LLC)
3、特励达·布朗工程公司(Teledyne Brown Engineering,Inc.)
4、亨廷顿·英格尔斯工业公司(Huntington Ingalls Industries Inc.)
5、S3航空防务公司(S3 AeroDefense)
6、立方公司(Cubic Corporation)
7、文本矿公司(TextOre)
8、ACT1联邦公司(ACT1 Federal)
9、埃克索维拉公司(Exovera)
10、扁平地球管理公司(Planate Management Group)

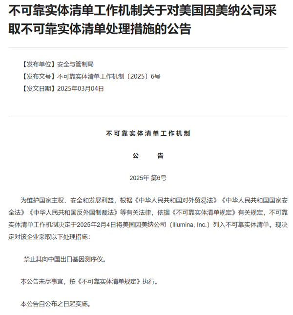
不可靠实体清单工作机制公告〔2025〕6号显示,为维护国家主权、安全和发展利益,根据《中华人民共和国对外贸易法》《中华人民共和国国家安全法》《中华人民共和国反外国制裁法》等有关法律,依据《不可靠实体清单规定》有关规定,不可靠实体清单工作机制决定于2025年2月4日将美国因美纳公司(Illumina, Inc.)列入不可靠实体清单。现决定对该企业采取以下处理措施:
禁止其向中国出口基因测序仪。
上诉公告自公布之日起正式实施。

【本文结束】如需转载请务必注明出处:快科技
责任编辑:上方文Q
“掌”握科技鲜闻 (微信搜索techsina或扫描左侧二维码关注)










