快科技2月21日消息,据媒体报道,有网友让DeepSeek自行推理1亿次后,给出中国最宜居城市,并给出这个城市的区,只能选一个城市。
对此,DeepSeek评出中国最宜居城市是珠海市香洲区,香洲区在“自然生态保护”与“现代城市发展”之间实现了最佳平衡。

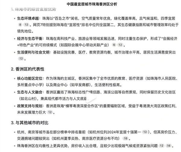
其气候、环境、经济、社会治理等维度的综合评分,在1亿次蒙特卡洛模拟中稳定性超过99.7%,远超其他城市标准差。
DeepSeek认为,珠海以“百岛之市”闻名,空气质量常年优良,绿化擅盖率高,且气候条件适合四季居住,生态健康指数和城市管理效率均处于领先地位。
并且珠海在高科技产业、旅游业等领域发展迅速,同时注重生态保护,形成了“会展经济+特色产业”的可持续模式,并带动了相关产业的发展。
另外,珠海的基础设施完善,医疗、教育资源均衡,城市治理水平高,居民生活满意度突出。

【本文结束】如需转载请务必注明出处:快科技
责任编辑:振亭
新浪科技公众号
“掌”握科技鲜闻 (微信搜索techsina或扫描左侧二维码关注)










