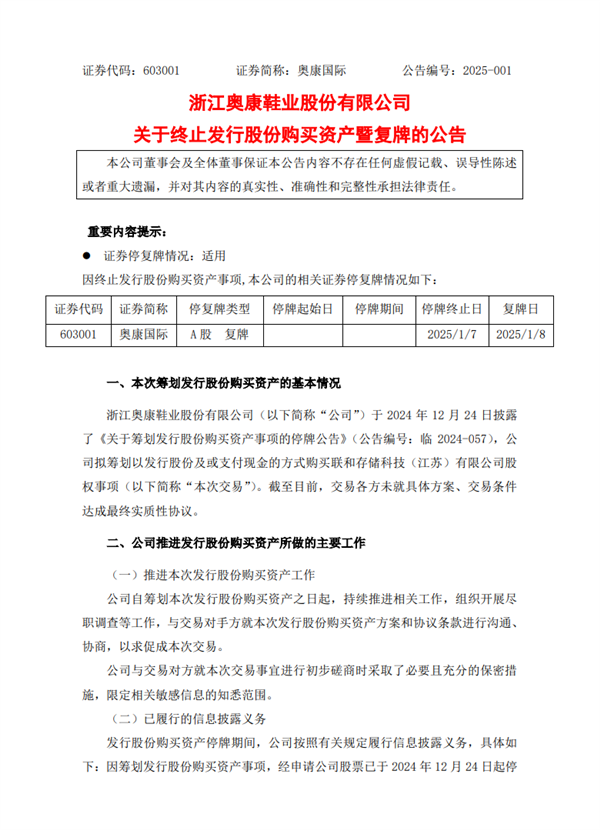
快科技1月8日消息,日前,奥康国际发布公告称,终止发行股份购买资产,公司股票将于1月8日开市起复牌。
至此,奥康国际谋划的跨界收购芯片公司事项告一段落。
根据公告,2024年12月24日,奥康国际披露《关于筹划发行股份购买资产事项的停牌公告》,公司拟筹划以发行股份或支付现金的方式购买联和存储科技(江苏)有限公司股权事项。
但截至目前,交易各方未就具体方案、交易条件达成最终实质性协议。
对于终止筹划发行股份购买资产的原因,奥康国际表示,自与交易对方确立交易意向以来,公司组织交易双方推进本次交易。
但交易各方对交易方案进行多轮协商和谈判后,对本次交易的最终交易条件未能达成一致。
据了解,奥康国际主要从事皮鞋及皮具产品的研发、生产、零售及分销业务,旗下拥有“奥康”、“康龙”,以及代理的“斯凯奇”“彪马”等品牌,曾被称为“温州鞋王”。
不过,近两年奥康国际业绩承压。
2024年前三季度,奥康国际实现营业收入18.88亿元,同比下降18.8%,归属于母公司净利润亏损1.36亿元。
联合存储官网介绍,其是一家提供高性能、高可靠性的存储芯片和解决方案的供应商,总部位于江苏无锡,产品广泛应用于网通通信、智能家居、机顶盒、POS机、扫地机器人等领域。



【本文结束】如需转载请务必注明出处:快科技
责任编辑:拾柒
新浪科技公众号
“掌”握科技鲜闻 (微信搜索techsina或扫描左侧二维码关注)










