IT之家 1 月 30 日消息,小米澎湃 OS 开发者文档 1 月 29 日公布了 VoIP 推送服务,代表小米手机的类 CallKit 功能上线。
据开发者文档介绍,VoIP Service Kit(通话服务)是小米提供给 IM 类应用的通话管理服务。该类应用可通过集成 VoIP Service Kit,轻松实现来电一键接听、横幅通知、静音与取消静音等功能,提升用户体验。
应用内通话,主要分为来电场景、去电场景两类。
应用接收到来自网络的音 / 视频通话,称为来电场景。在来电场景中,应用需要将来电信息上报给 VoIP Service Kit,系统会为用户展示来电横幅通知。用户可以在横幅上执行接听或拒接来电、静音与解除静音、挂断通话等操作。此外,VoIP Service Kit 还支持锁屏来电通知、多路来电通知等。

应用主动发起音 / 视频通话,称为去电场景。去电时,由于应用在前台,不需要展示横幅通知,只在屏幕左上角展示通话胶囊。

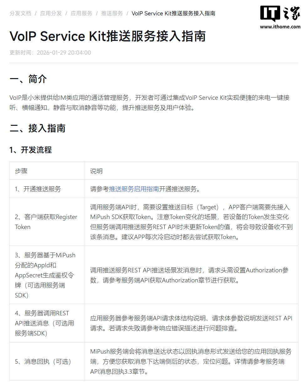
IT之家查询发现,VoIP Service Kit 推送服务接入指南显示,该功能可接入小米 MiPush 推送服务。

新浪科技公众号
“掌”握科技鲜闻 (微信搜索techsina或扫描左侧二维码关注)










