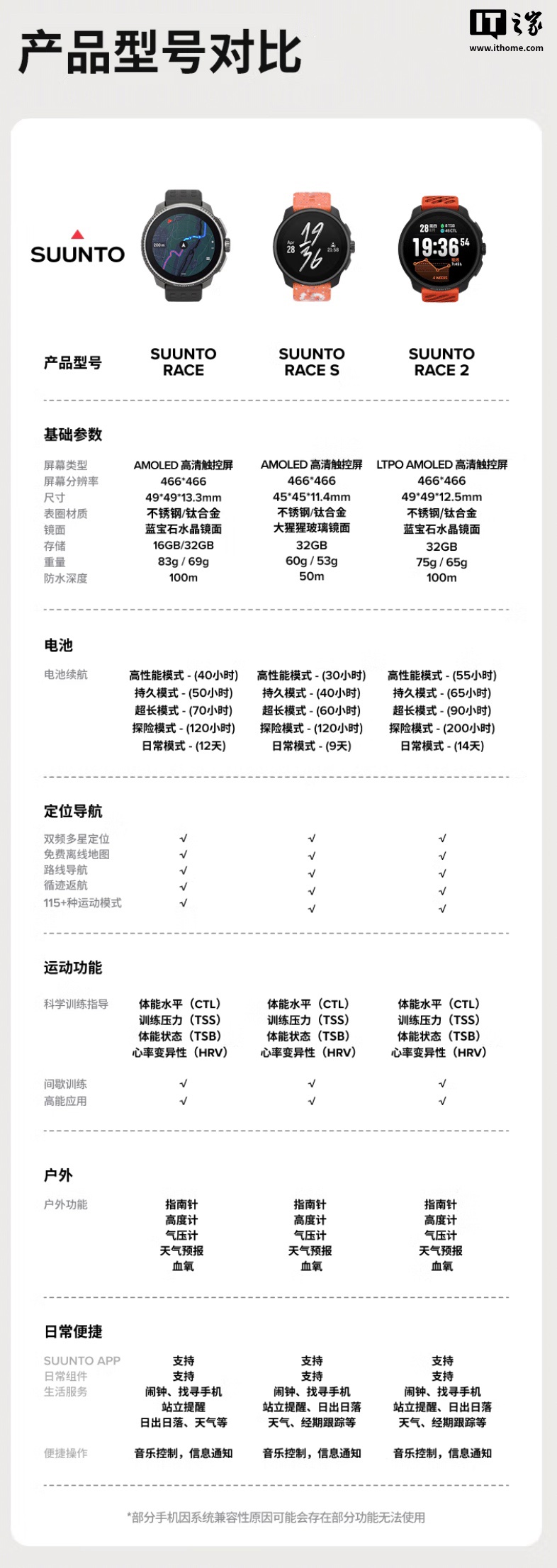
IT之家 8 月 31 日消息,颂拓现已推出一款 SUUNTO RACE 2 智能手表,其中精钢版定价为 3999 元,首发价 3849 元;钛合金版定价为 4599 元,首发价 4449 元。



据介绍,RACE 2 智能手表相对于初代主要将手表屏幕从 1.43 英寸调整为 1.5 英寸(466x466 分辨率,2000 尼特峰值亮度)。厚度由 13.3mm 减为 12.5mm,其中精钢版(含表带)重量为 75 克,钛合金版(含表带)重量为 65 克。



该表配备 4PD 心率模组,同时提供血氧、加速度、陀螺仪、指南针、气压计、温度计传感器,支持百米防水。手表内置 115 种运动模式,在持久模式下拥有 65 小时续航,在日常模式下至高拥有 14 小时续航。

IT之家附产品参数如下:


新浪科技公众号
“掌”握科技鲜闻 (微信搜索techsina或扫描左侧二维码关注)










