IT之家 8 月 26 日消息,工信部昨日发文,经地方推荐、专家评审等工作,形成《2025 年 5G 工厂名录》,共包括 48 个行业、560 个项目,现进行公示。
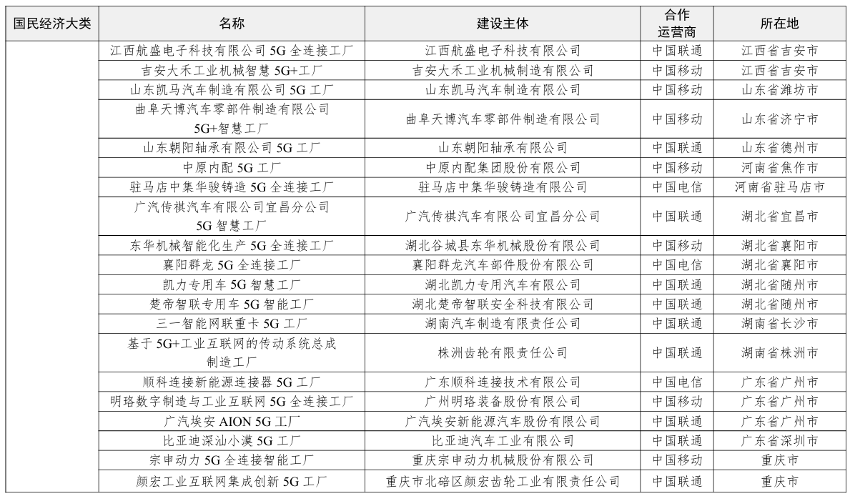
汽车制造业大类中,理想汽车星环 5G 工厂、江铃控股有限公司 5G 智慧工厂、广汽传祺汽车有限公司宜昌分公司 5G 智慧工厂、比亚迪深汕小漠 5G 工厂、宗申动力 5G 全连接智能工厂、重庆建设雅马哈摩托车 5G 工厂、长安 5G 工厂等入选。
计算机、通信和其他电子设备制造业大类中,中兴长沙 5G 全连接工厂、OPPO 重庆智能终端创新示范 5G 工厂等入选。





























IT之家查询发现,《2024 年 5G 工厂名录》一共有 400 家 5G 工厂入选,《2023 年 5G 工厂名录》有 300 家 5G 工厂入选。
新浪科技公众号
“掌”握科技鲜闻 (微信搜索techsina或扫描左侧二维码关注)










