IT之家 8 月 23 日消息,海马体是大脑中负责学习与记忆的重要区域,受衰老影响尤为严重。
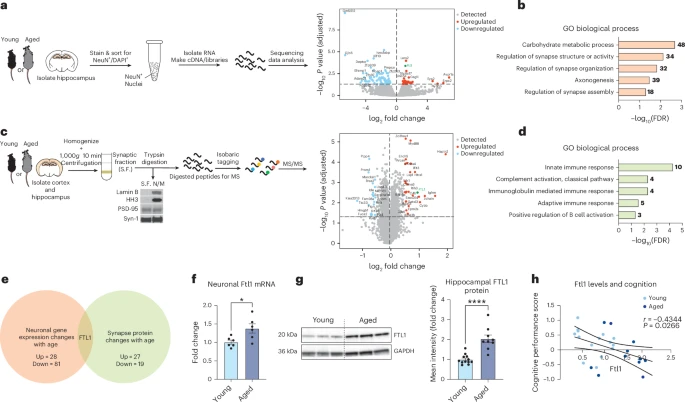
加州大学旧金山分校(UC San Francisco)科研人员通过比对不同年龄小鼠脑部基因、蛋白质变化发现 —— 年轻与年老小鼠海马体中唯一显著存在持续差异表达的蛋白质为 FTL1。

研究显示,在年老小鼠体内,该蛋白质水平异常地高,导致神经元连接减少与记忆衰退;而当科学家阻断 FTL1 时,小鼠的大脑功能即可恢复到年轻状态,其记忆测试成绩也有显著提升。
衰老模拟实验:向年轻小鼠脑部注入过量 FTL1 蛋白后,其神经元突触复杂性降低(神经元未能形成复杂的分支,而是单一延伸)。这些小鼠的大脑和行为迅速表现出类似衰老的特征。
干预治疗实验:降低老年小鼠海马体 FTL1 水平后,神经元连接数量增加 38%,其记忆测试成绩明显改善。

IT之家查询获悉,相关研究成果已于 2025 年 8 月 19 日发表在《Nature Aging》上(DOI: 10.1038 / s43587-025-00940-z)。
研究负责人、论文通讯作者、UCSF Bakar 老龄化研究所副主任 Saul Villeda 博士表示:“这是真正的功能逆转,而不仅仅只是延缓或阻止症状的发生。”

研究发现,在年老小鼠中,FTL1 会减缓海马体细胞的代谢。但使用能够刺激代谢的化合物进行处理,可以阻止这一效应。Villeda 表示,这项发现有望推动针对大脑中 FTL1 作用的疗法研发。
新浪科技公众号
“掌”握科技鲜闻 (微信搜索techsina或扫描左侧二维码关注)










