IT之家 8 月 4 日消息,香港宽频有限公司(HKBN Ltd)今日发布公告,宣布中国移动香港有限公司将向 Twin Holding Ltd 收购香港宽频部分股份。

据公告介绍,中国移动香港与 Twin HoldingLtd 订立购股协议,前者以 10.8386824228 亿港元(现汇率约合 9.96 亿元人民币)的价格向后者购入其所持有的香港宽频 14.44% 股份(2.13570097 亿股),每股作价 5.075 港元(现汇率约合 4.7 元人民币),相比香港宽频今早约 5.03 港元(现汇率约合 4.6 元人民币)的股价略微升高。

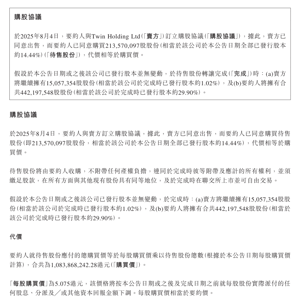
交易完成后,卖方将继续持有香港宽频 15057354 股股份(相当于该公司于完成时已发行股本约 1.02%),中国移动香港将拥有合计 442197548 股股份(相当于该公司于完成时已发行股本约 29.90%)。

截至IT之家发稿,香港宽频的股价为 5.05 港元(IT之家注:现汇率约合 4.6 元人民币),相比今早 10:30 的 5.03 港元(现汇率约合 4.6 元人民币)股价略涨,目前该公司的总市值为 74.69 亿港元(现汇率约合 68.61 亿元人民币)。
新浪科技公众号
“掌”握科技鲜闻 (微信搜索techsina或扫描左侧二维码关注)










