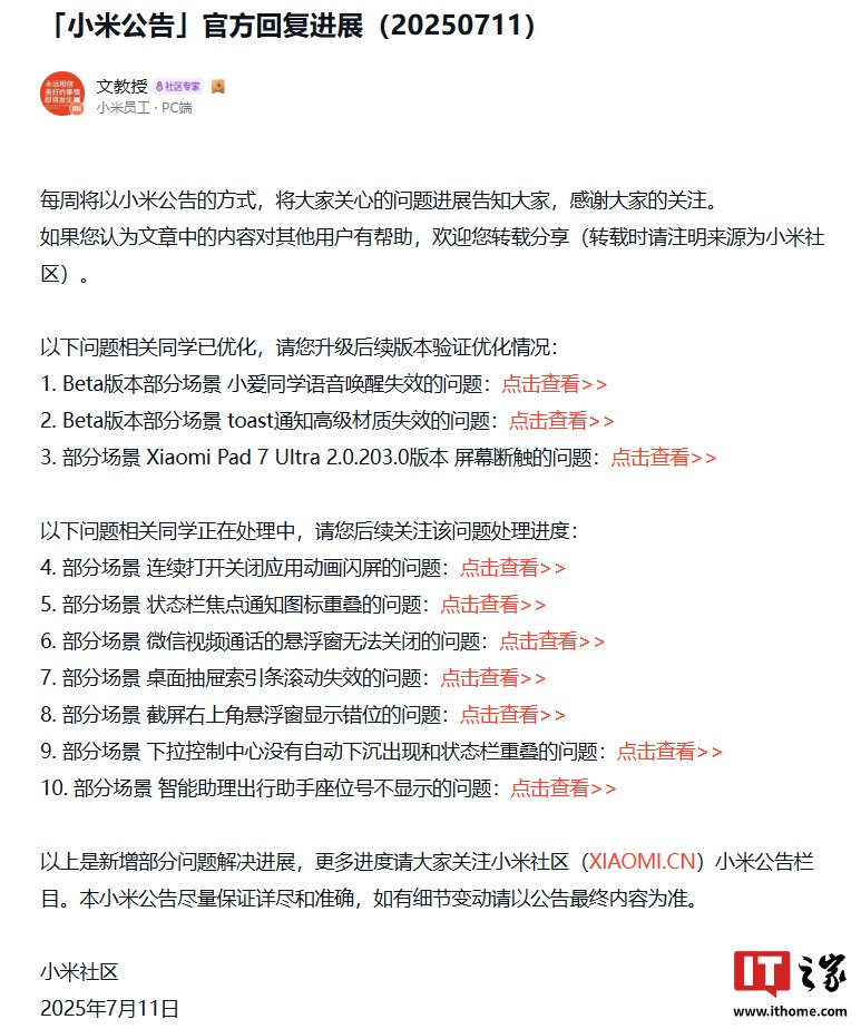
IT之家 7 月 13 日消息,小米员工本周(7 月 11 日)在小米社区发布公告,对小米澎湃 HyperOS 问题处理进展进行公布,其中提到了小米 Pad 7 Ultra 平板的体验问题优化情况。
▲ IT之家开箱:小米平板 7 Ultra 柔光版图赏IT之家附小米澎湃 HyperOS 系统最新优化进展如下:
已优化问题
Beta 版本部分场景小爱同学语音唤醒失效的问题
Beta 版本部分场景 toast 通知高级材质失效的问题
部分场景 Xiaomi Pad 7 Ultra 2.0.203.0 版本屏幕断触的问题
处理中问题
部分场景连续打开关闭应用动画闪屏的问题
部分场景状态栏焦点通知图标重叠的问题
部分场景微信视频通话的悬浮窗无法关闭的问题
部分场景桌面抽屉索引条滚动失效的问题
部分场景截屏右上角悬浮窗显示错位的问题
部分场景下拉控制中心没有自动下沉出现和状态栏重叠的问题
部分场景智能助理出行助手座位号不显示的问题

新浪科技公众号
“掌”握科技鲜闻 (微信搜索techsina或扫描左侧二维码关注)










